Xml Enabled Directory

Jika kamu sedang mencari Xml Enabled Directory, maka anda berada di halaman yang tepat. Kami menyediakan aneka Xml Enabled Directory yang bisa anda pesan online. Silakan hubungi kami via +6282245078486, jangan lupa sertakan juka gambar yang diinginkan.

Kami mengirim paket Xml Enabled Directory melalui berbagai ekspedisi, misalnya JNE, JNT, POS, dll. Kami juga menerima pembayaran via BCA/Mandiri/dll. Pengiriman biasanya tidak sampai seminggu sudah sampai dan kami sertakan pula nomor resi yang bisa digunakan untuk tracking barang secara online.

navigation xml

Tidak hanya Xml Enabled Directory, anda juga bisa melihat gambar lain seperti Format Meaning, Icon.png, Data Set, File Extension, Document Icon, Editor Download, Website Code, Code Example, Structure Diagram, Sims 4, Search Icon, Full Form, Tutorial for Beginners, Schema Types, Format Example, Web Page Example, Symbol, Archivo, Edit, Structure, Uses, 文件, File Type, and HTML.

Berbagai Contoh Xml Enabled Directory

Berikut kami sertakan berbagai contoh gambar untuk Xml Enabled Directory, silakan save gambar di bawah dengan klik tombol pesan, anda akan kami arahkan pemesanan via WA ke +6282245078486.

xml setups ver  xml xslt 768×1024

xml setups ver xml xslt

Order Sekarang

xmlxxxml   temp directory microsoft qa 1030×435

xmlxxxml temp directory microsoft qa

Order Sekarang

xml importing files 633×432

xml importing files

Order Sekarang

advanced navigator view xml postage export 1375×369

advanced navigator view xml postage export

Order Sekarang

xml administration 768×500

xml administration

Order Sekarang

xml package deployment 629×561

xml package deployment

Order Sekarang

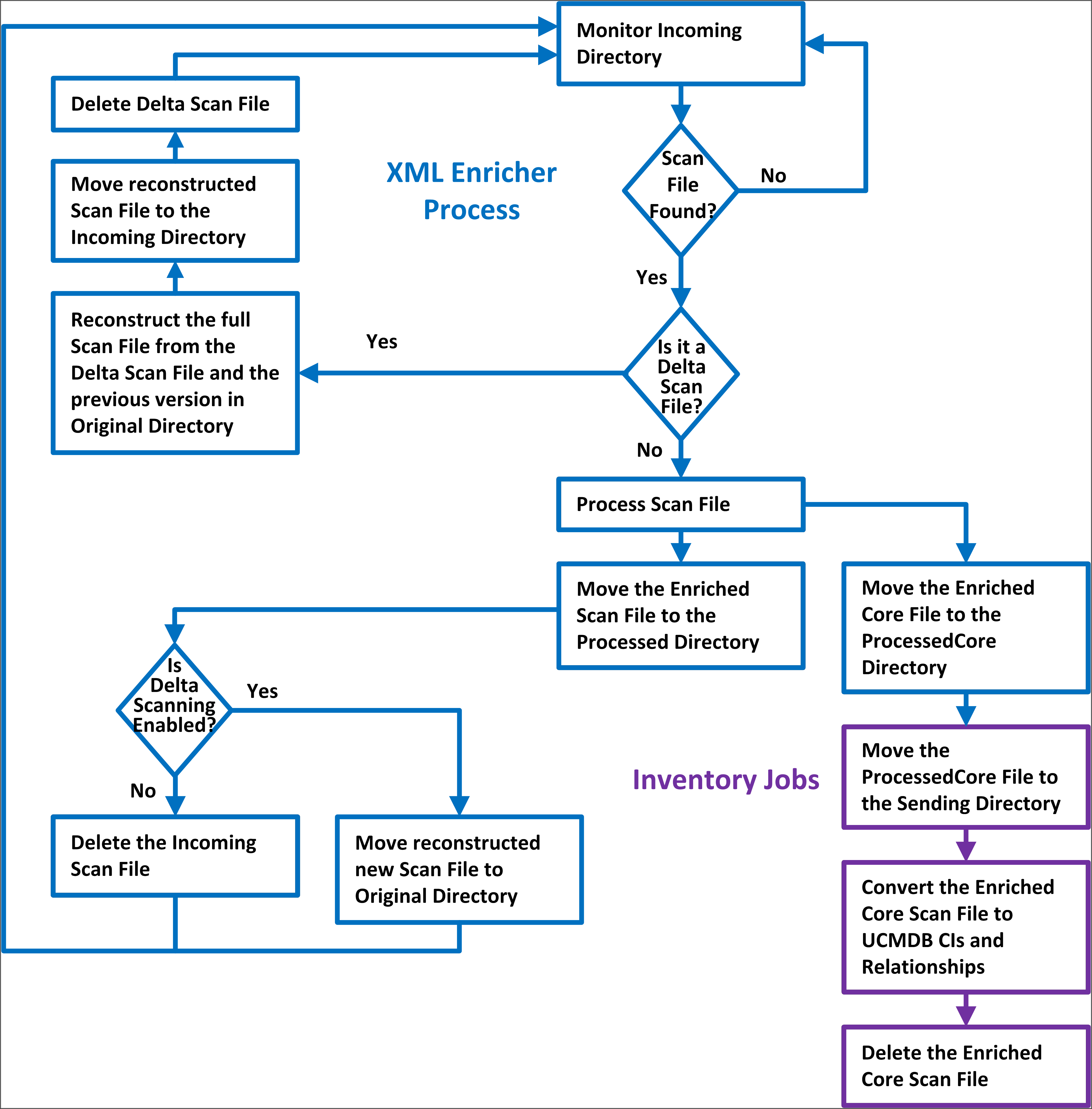
xml enricher directory structure 4115×4178

xml enricher directory structure

Order Sekarang

importing complex xml  powershell petri  knowledgebase 982×740

importing complex xml powershell petri knowledgebase

Order Sekarang

convert zip  xml   data extractor ezyzip 0 x 0

convert zip xml data extractor ezyzip

Order Sekarang

add data window  xml file  selected directory   listed 850×580

add data window xml file selected directory listed

Order Sekarang

add  xml file   root directory customize 1368×823

add xml file root directory customize

Order Sekarang

navigation xml 477×291

navigation xml

Order Sekarang

generating nested xml structures   xml path data platform central 414×714

generating nested xml structures xml path data platform central

Order Sekarang

exploring xml document    xml type accelerator scripting 717×720

exploring xml document xml type accelerator scripting

Order Sekarang

linking  xml layout   code openxmldeveloper 1366×768

linking xml layout code openxmldeveloper

Order Sekarang

import xml  folder etruelcom 474×252

import xml folder etruelcom

Order Sekarang

untitled document webcsdalca 563×455

untitled document webcsdalca

Order Sekarang

namespace   xml file studio uipath community forum 524×343

namespace xml file studio uipath community forum

Order Sekarang

xml 2029×1805

xml

Order Sekarang

xml import settings 799×430

xml import settings

Order Sekarang

custom xml 623×557

custom xml

Order Sekarang

xml snapshots  relevance 262×1203

xml snapshots relevance

Order Sekarang

xml reader configuration fme support center 363×551

xml reader configuration fme support center

Order Sekarang

changing xml file  application file super user 405×489

changing xml file application file super user

Order Sekarang

adding  xml data source 489×458

adding xml data source

Order Sekarang

learn  display xml structure   browser eduonix blog 688×715

learn display xml structure browser eduonix blog

Order Sekarang

creating  xml representation   directory   directories 474×528

creating xml representation directory directories

Order Sekarang

Temukan solusi terbaik untuk kenyamanan ruang Anda dengan Xml Enabled Directory! Produk peredam suara dan panas ini menawarkan performa maksimal dengan harga yang terjangkau. Dapatkan kualitas unggul tanpa menguras kantong, dan nikmati suasana tenang serta sejuk di setiap sudut rumah atau kantor Anda. Pilih Xml Enabled Directory – pilihan cerdas untuk investasi jangka panjang!

Tidak ada hasil untuk penelusuran kata kunci Xml Enabled Directory

NO RESULT FOUND

Maaf, tidak ada yang cocok dengan kriteria yang Anda cari.

Apa yang ingin Anda lakukan?
« kembali ke Beranda atau gunakan kotak pencarian dibawah ini untuk mulai penelusuran baru.

Social Media & Marketplace
Chat via Whatsapp

Ada yang ditanyakan?
Klik untuk chat dengan customer support kami

Raisa
● online
Benu
● online
Raisa
● online
Halo, perkenalkan saya Raisa
baru saja
Ada yang bisa saya bantu?
baru saja
Produk Quick Order

Pemesanan dapat langsung menghubungi kontak dibawah:

Xml Enabled Directory

Jika kamu sedang mencari Xml Enabled Directory, maka anda berada di halaman yang tepat. Kami menyediakan aneka Xml Enabled Directory yang bisa anda pesan online. Silakan hubungi kami via +6282245078486, jangan lupa sertakan juka gambar yang diinginkan.

Kami mengirim paket Xml Enabled Directory melalui berbagai ekspedisi, misalnya JNE, JNT, POS, dll. Kami juga menerima pembayaran via BCA/Mandiri/dll. Pengiriman biasanya tidak sampai seminggu sudah sampai dan kami sertakan pula nomor resi yang bisa digunakan untuk tracking barang secara online.

adding  xml data source

Tidak hanya Xml Enabled Directory, anda juga bisa melihat gambar lain seperti Format Meaning, Icon.png, Data Set, File Extension, Document Icon, Editor Download, Website Code, Code Example, Structure Diagram, Sims 4, Search Icon, Full Form, Tutorial for Beginners, Schema Types, Format Example, Web Page Example, Symbol, Archivo, Edit, Structure, Uses, 文件, File Type, and HTML.

Berbagai Contoh Xml Enabled Directory

Berikut kami sertakan berbagai contoh gambar untuk Xml Enabled Directory, silakan save gambar di bawah dengan klik tombol pesan, anda akan kami arahkan pemesanan via WA ke +6282245078486.

xml setups ver  xml xslt 768×1024

xml setups ver xml xslt

Order Sekarang

xmlxxxml   temp directory microsoft qa 1030×435

xmlxxxml temp directory microsoft qa

Order Sekarang

xml importing files 633×432

xml importing files

Order Sekarang

advanced navigator view xml postage export 1375×369

advanced navigator view xml postage export

Order Sekarang

xml administration 768×500

xml administration

Order Sekarang

xml package deployment 629×561

xml package deployment

Order Sekarang

xml enricher directory structure 4115×4178

xml enricher directory structure

Order Sekarang

importing complex xml  powershell petri  knowledgebase 982×740

importing complex xml powershell petri knowledgebase

Order Sekarang

convert zip  xml   data extractor ezyzip 0 x 0

convert zip xml data extractor ezyzip

Order Sekarang

add data window  xml file  selected directory   listed 850×580

add data window xml file selected directory listed

Order Sekarang

add  xml file   root directory customize 1368×823

add xml file root directory customize

Order Sekarang

navigation xml 477×291

navigation xml

Order Sekarang

generating nested xml structures   xml path data platform central 414×714

generating nested xml structures xml path data platform central

Order Sekarang

exploring xml document    xml type accelerator scripting 717×720

exploring xml document xml type accelerator scripting

Order Sekarang

linking  xml layout   code openxmldeveloper 1366×768

linking xml layout code openxmldeveloper

Order Sekarang

import xml  folder etruelcom 474×252

import xml folder etruelcom

Order Sekarang

untitled document webcsdalca 563×455

untitled document webcsdalca

Order Sekarang

namespace   xml file studio uipath community forum 524×343

namespace xml file studio uipath community forum

Order Sekarang

xml 2029×1805

xml

Order Sekarang

xml import settings 799×430

xml import settings

Order Sekarang

custom xml 623×557

custom xml

Order Sekarang

xml snapshots  relevance 262×1203

xml snapshots relevance

Order Sekarang

xml reader configuration fme support center 363×551

xml reader configuration fme support center

Order Sekarang

changing xml file  application file super user 405×489

changing xml file application file super user

Order Sekarang

adding  xml data source 489×458

adding xml data source

Order Sekarang

learn  display xml structure   browser eduonix blog 688×715

learn display xml structure browser eduonix blog

Order Sekarang

creating  xml representation   directory   directories 474×528

creating xml representation directory directories

Order Sekarang

Temukan solusi terbaik untuk kenyamanan ruang Anda dengan Xml Enabled Directory! Produk peredam suara dan panas ini menawarkan performa maksimal dengan harga yang terjangkau. Dapatkan kualitas unggul tanpa menguras kantong, dan nikmati suasana tenang serta sejuk di setiap sudut rumah atau kantor Anda. Pilih Xml Enabled Directory – pilihan cerdas untuk investasi jangka panjang!