Write As

Jika kamu sedang mencari Write As, maka anda berada di halaman yang tepat. Kami menyediakan aneka Write As yang bisa anda pesan online. Silakan hubungi kami via +6282245078486, jangan lupa sertakan juka gambar yang diinginkan.

Kami mengirim paket Write As melalui berbagai ekspedisi, misalnya JNE, JNT, POS, dll. Kami juga menerima pembayaran via BCA/Mandiri/dll. Pengiriman biasanya tidak sampai seminggu sudah sampai dan kami sertakan pula nomor resi yang bisa digunakan untuk tracking barang secara online.

writefreely ecosystem explained

Tidak hanya Write As, anda juga bisa melihat gambar lain seperti Blank Page, Keep Calm, Down Clip Art, Love Letter, Writing Paper, Brown Hand, Down Cartoon, Black White, Sign Clip Art, Your Name Cartoon, New Note PNG, and Text Clip Art.

Berbagai Contoh Write As

Berikut kami sertakan berbagai contoh gambar untuk Write As, silakan save gambar di bawah dengan klik tombol pesan, anda akan kami arahkan pemesanan via WA ke +6282245078486.

writeas  libraries 1280×805

writeas libraries

Order Sekarang

whats   writeas writeas 1016×498

whats writeas writeas

Order Sekarang

writeas  teams 1280×1051

writeas teams

Order Sekarang

writeapp  distraction  web based writing app 374×161

writeapp distraction web based writing app

Order Sekarang

writeas  place  focused writing 1280×999

writeas place focused writing

Order Sekarang

apps writeas 1200×630

apps writeas

Order Sekarang

revolution  writeas design writeas blog 1280×1080

revolution writeas design writeas blog

Order Sekarang

created  writefreely 800×600

created writefreely

Order Sekarang

writefreely ios app  writeas    writeas 1200×400

writefreely ios app writeas writeas

Order Sekarang

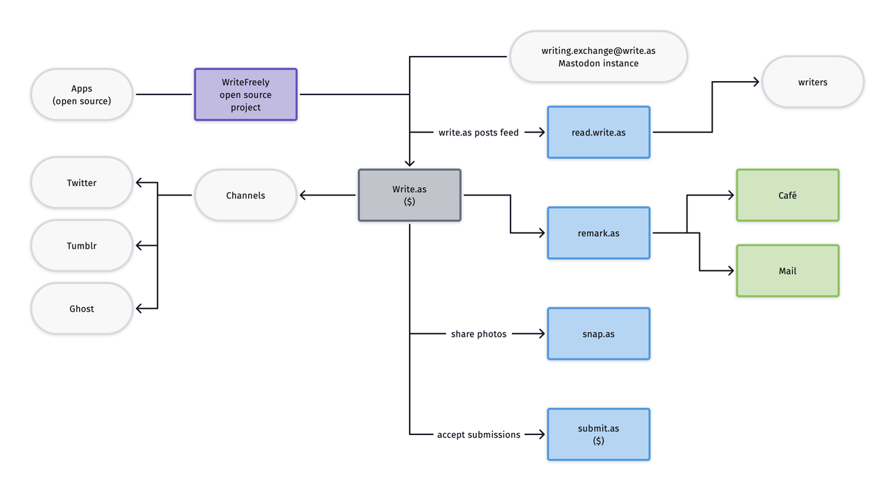
writefreely ecosystem explained numeric citizen musings 1280×703

writefreely ecosystem explained numeric citizen musings

Order Sekarang

github nayamamarshewritedown writedown   open source 1920×977

github nayamamarshewritedown writedown open source

Order Sekarang

writeas minimal privacy focused blogging platform 600×337

writeas minimal privacy focused blogging platform

Order Sekarang

writeas app reviews features pricing  alternativeto 640×1136

writeas app reviews features pricing alternativeto

Order Sekarang

writebox simple  distraction  text alternativeto 618×394

writebox simple distraction text alternativeto

Order Sekarang

writefreely minimalist federated  hosted blogging platform 309×197

writefreely minimalist federated hosted blogging platform

Order Sekarang

writefreely ecosystem explained 1280×865

writefreely ecosystem explained

Order Sekarang

writeas reviews pricing demo  product details 568×355

writeas reviews pricing demo product details

Order Sekarang

distraction  writing important freewrite store 1600×889

distraction writing important freewrite store

Order Sekarang

writeas    open source version writefreely ropensource 1280×640

writeas open source version writefreely ropensource

Order Sekarang

writing apps    write easily artofit 531×968

writing apps write easily artofit

Order Sekarang

writing tools    write   jerry 1200×675

writing tools write jerry

Order Sekarang

writeas website nulis blog sederhana   pakainya blog santri 1750×1167

writeas website nulis blog sederhana pakainya blog santri

Order Sekarang

writing workflow guides 2398×1450

writing workflow guides

Order Sekarang

writeas  teachers 1280×999

writeas teachers

Order Sekarang

calmly writer  ultimate distraction  writing app 2156×1268

calmly writer ultimate distraction writing app

Order Sekarang

writer minimalist distraction  writing workspace 1005×565

writer minimalist distraction writing workspace

Order Sekarang

list  medium alternatives  hosted open source  paid 807×779

list medium alternatives hosted open source paid

Order Sekarang

writing apps  boost productivity  stack sidebar 1024×574

writing apps boost productivity stack sidebar

Order Sekarang

writed alternatives  similar software alternativeto 800×500

writed alternatives similar software alternativeto

Order Sekarang

distraction  writing expressing 404×337

distraction writing expressing

Order Sekarang

writing apps    work organized 1429×601

writing apps work organized

Order Sekarang

practice writing worksheet 1588×2055

practice writing worksheet

Order Sekarang

distraction  editor    writing tool  arent 1920×1080

distraction editor writing tool arent

Order Sekarang

distraction  writing devices 750×500

distraction writing devices

Order Sekarang

Temukan solusi terbaik untuk kenyamanan ruang Anda dengan Write As! Produk peredam suara dan panas ini menawarkan performa maksimal dengan harga yang terjangkau. Dapatkan kualitas unggul tanpa menguras kantong, dan nikmati suasana tenang serta sejuk di setiap sudut rumah atau kantor Anda. Pilih Write As – pilihan cerdas untuk investasi jangka panjang!

Tidak ada hasil untuk penelusuran kata kunci Write As

NO RESULT FOUND

Maaf, tidak ada yang cocok dengan kriteria yang Anda cari.

Apa yang ingin Anda lakukan?
« kembali ke Beranda atau gunakan kotak pencarian dibawah ini untuk mulai penelusuran baru.

Social Media & Marketplace
Chat via Whatsapp

Ada yang ditanyakan?
Klik untuk chat dengan customer support kami

Raisa
● online
Benu
● online
Raisa
● online
Halo, perkenalkan saya Raisa
baru saja
Ada yang bisa saya bantu?
baru saja
Produk Quick Order

Pemesanan dapat langsung menghubungi kontak dibawah:

Write As

Jika kamu sedang mencari Write As, maka anda berada di halaman yang tepat. Kami menyediakan aneka Write As yang bisa anda pesan online. Silakan hubungi kami via +6282245078486, jangan lupa sertakan juka gambar yang diinginkan.

Kami mengirim paket Write As melalui berbagai ekspedisi, misalnya JNE, JNT, POS, dll. Kami juga menerima pembayaran via BCA/Mandiri/dll. Pengiriman biasanya tidak sampai seminggu sudah sampai dan kami sertakan pula nomor resi yang bisa digunakan untuk tracking barang secara online.

write  essay yourdictionary

Tidak hanya Write As, anda juga bisa melihat gambar lain seperti Blank Page, Keep Calm, Down Clip Art, Love Letter, Writing Paper, Brown Hand, Down Cartoon, Black White, Sign Clip Art, Your Name Cartoon, New Note PNG, and Text Clip Art.

Berbagai Contoh Write As

Berikut kami sertakan berbagai contoh gambar untuk Write As, silakan save gambar di bawah dengan klik tombol pesan, anda akan kami arahkan pemesanan via WA ke +6282245078486.

write 768×1024

write

Order Sekarang

write write  notebook stock image colourbox 1600×1060

write write notebook stock image colourbox

Order Sekarang

write write  passage 3000×1687

write write passage

Order Sekarang

learning   write medium 917×917

learning write medium

Order Sekarang

write  pictures wikihow 728×546

write pictures wikihow

Order Sekarang

write islpr 1414×2000

write islpr

Order Sekarang

howtowrite 1500×729

howtowrite

Order Sekarang

write cleverkiwi 1024×1024

write cleverkiwi

Order Sekarang

write  cursive  pictures wikihow 3200×2400

write cursive pictures wikihow

Order Sekarang

writing writers write 715×960

writing writers write

Order Sekarang

write paul minors 940×500

write paul minors

Order Sekarang

writer   write method marketing 1024×512

writer write method marketing

Order Sekarang

write   book  steps  pictures wikihow 728×546

write book steps pictures wikihow

Order Sekarang

write sachin rekhi 1024×512

write sachin rekhi

Order Sekarang

write write  notebook stock photo alamy 1300×951

write write notebook stock photo alamy

Order Sekarang

learn  write  ultimate guide    started 2420×846

learn write ultimate guide started

Order Sekarang

write  essay yourdictionary 1200×800

write essay yourdictionary

Order Sekarang

Temukan solusi terbaik untuk kenyamanan ruang Anda dengan Write As! Produk peredam suara dan panas ini menawarkan performa maksimal dengan harga yang terjangkau. Dapatkan kualitas unggul tanpa menguras kantong, dan nikmati suasana tenang serta sejuk di setiap sudut rumah atau kantor Anda. Pilih Write As – pilihan cerdas untuk investasi jangka panjang!