Using Net Build

Jika kamu sedang mencari Using Net Build, maka anda berada di halaman yang tepat. Kami menyediakan aneka Using Net Build yang bisa anda pesan online. Silakan hubungi kami via +6282245078486, jangan lupa sertakan juka gambar yang diinginkan.

Kami mengirim paket Using Net Build melalui berbagai ekspedisi, misalnya JNE, JNT, POS, dll. Kami juga menerima pembayaran via BCA/Mandiri/dll. Pengiriman biasanya tidak sampai seminggu sudah sampai dan kami sertakan pula nomor resi yang bisa digunakan untuk tracking barang secara online.

difference  msbuild  dotnet build

Tidak hanya Using Net Build, anda juga bisa melihat gambar lain seperti For Fish, Catch Fish, Cartoon Png, Transparent Illustration, Transparent Background, Core Icon, Prohz Online, Texture PNG Transparent, Style Png, SpearFish, and Zéro Même.

Berbagai Contoh Using Net Build

Berikut kami sertakan berbagai contoh gambar untuk Using Net Build, silakan save gambar di bawah dengan klik tombol pesan, anda akan kami arahkan pemesanan via WA ke +6282245078486.

netbuild 755×75

netbuild

Order Sekarang

netbuild overview 587×747

netbuild overview

Order Sekarang

net build  fresnel software corporation 512×512

net build fresnel software corporation

Order Sekarang

understanding  net build configuration system submain 636×432

understanding net build configuration system submain

Order Sekarang

net build improvement stop wasting resources ndepend blog 240×463

net build improvement stop wasting resources ndepend blog

Order Sekarang

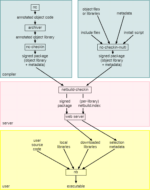
difference  msbuild  dotnet build 1024×586

difference msbuild dotnet build

Order Sekarang

windows  msbuild  build aspnet project targeting net 822×560

windows msbuild build aspnet project targeting net

Order Sekarang

whats  difference   dotnet  msbuild  building 512×512

whats difference dotnet msbuild building

Order Sekarang

interface  build net application  scientific diagram 320×320

interface build net application scientific diagram

Order Sekarang

github dotnetbuildtools build tools     building 1200×600

github dotnetbuildtools build tools building

Order Sekarang

building net solutions  nuke build 185×262

building net solutions nuke build

Order Sekarang

build   net language  compiler  edward  nilges goodreads 302×400

build net language compiler edward nilges goodreads

Order Sekarang

setting  build  deploy pipeline   net core console application 1423×792

setting build deploy pipeline net core console application

Order Sekarang

build net projects  internet connectivity stack overflow 744×434

build net projects internet connectivity stack overflow

Order Sekarang

versioning net projects  directorybuildprops 1128×399

versioning net projects directorybuildprops

Order Sekarang

announcing net core tools msbuild alpha net blog 1558×588

announcing net core tools msbuild alpha net blog

Order Sekarang

build apps   future  net ms build  debugto 1200×675

build apps future net ms build debugto

Order Sekarang

create  net standard  net framework  contained build 630×753

create net standard net framework contained build

Order Sekarang

net overview   hope  build  fitgeekgirl 1467×827

net overview hope build fitgeekgirl

Order Sekarang

net build process 1700×1320

net build process

Order Sekarang

target  net versions  net  higher  msbuild condition 839×213

target net versions net higher msbuild condition

Order Sekarang

build  deploy net projects buddy  devops automation 1540×1358

build deploy net projects buddy devops automation

Order Sekarang

build tools 1941×1041

build tools

Order Sekarang

understanding  dotnet build command  examples 1110×486

understanding dotnet build command examples

Order Sekarang

microsoftnetbuildextensions     work 1776×1199

microsoftnetbuildextensions work

Order Sekarang

building net applications  dotnet build  examples 1110×486

building net applications dotnet build examples

Order Sekarang

aifzzrfkoimqhmykyxrgfyjosjdxwksuepxibs   cxffffff  rj 900×900

aifzzrfkoimqhmykyxrgfyjosjdxwksuepxibs cxffffff rj

Order Sekarang

Temukan solusi terbaik untuk kenyamanan ruang Anda dengan Using Net Build! Produk peredam suara dan panas ini menawarkan performa maksimal dengan harga yang terjangkau. Dapatkan kualitas unggul tanpa menguras kantong, dan nikmati suasana tenang serta sejuk di setiap sudut rumah atau kantor Anda. Pilih Using Net Build – pilihan cerdas untuk investasi jangka panjang!

Tidak ada hasil untuk penelusuran kata kunci Using Net Build

NO RESULT FOUND

Maaf, tidak ada yang cocok dengan kriteria yang Anda cari.

Apa yang ingin Anda lakukan?
« kembali ke Beranda atau gunakan kotak pencarian dibawah ini untuk mulai penelusuran baru.

Social Media & Marketplace
Chat via Whatsapp

Ada yang ditanyakan?
Klik untuk chat dengan customer support kami

Raisa
● online
Benu
● online
Raisa
● online
Halo, perkenalkan saya Raisa
baru saja
Ada yang bisa saya bantu?
baru saja
Produk Quick Order

Pemesanan dapat langsung menghubungi kontak dibawah:

Using Net Build

Jika kamu sedang mencari Using Net Build, maka anda berada di halaman yang tepat. Kami menyediakan aneka Using Net Build yang bisa anda pesan online. Silakan hubungi kami via +6282245078486, jangan lupa sertakan juka gambar yang diinginkan.

Kami mengirim paket Using Net Build melalui berbagai ekspedisi, misalnya JNE, JNT, POS, dll. Kami juga menerima pembayaran via BCA/Mandiri/dll. Pengiriman biasanya tidak sampai seminggu sudah sampai dan kami sertakan pula nomor resi yang bisa digunakan untuk tracking barang secara online.

build net projects  internet connectivity stack overflow

Tidak hanya Using Net Build, anda juga bisa melihat gambar lain seperti For Fish, Catch Fish, Cartoon Png, Transparent Illustration, Transparent Background, Core Icon, Prohz Online, Texture PNG Transparent, Style Png, SpearFish, and Zéro Même.

Berbagai Contoh Using Net Build

Berikut kami sertakan berbagai contoh gambar untuk Using Net Build, silakan save gambar di bawah dengan klik tombol pesan, anda akan kami arahkan pemesanan via WA ke +6282245078486.

netbuild 755×75

netbuild

Order Sekarang

netbuild overview 587×747

netbuild overview

Order Sekarang

net build  fresnel software corporation 512×512

net build fresnel software corporation

Order Sekarang

understanding  net build configuration system submain 636×432

understanding net build configuration system submain

Order Sekarang

net build improvement stop wasting resources ndepend blog 240×463

net build improvement stop wasting resources ndepend blog

Order Sekarang

difference  msbuild  dotnet build 1024×586

difference msbuild dotnet build

Order Sekarang

windows  msbuild  build aspnet project targeting net 822×560

windows msbuild build aspnet project targeting net

Order Sekarang

whats  difference   dotnet  msbuild  building 512×512

whats difference dotnet msbuild building

Order Sekarang

interface  build net application  scientific diagram 320×320

interface build net application scientific diagram

Order Sekarang

github dotnetbuildtools build tools     building 1200×600

github dotnetbuildtools build tools building

Order Sekarang

building net solutions  nuke build 185×262

building net solutions nuke build

Order Sekarang

build   net language  compiler  edward  nilges goodreads 302×400

build net language compiler edward nilges goodreads

Order Sekarang

setting  build  deploy pipeline   net core console application 1423×792

setting build deploy pipeline net core console application

Order Sekarang

build net projects  internet connectivity stack overflow 744×434

build net projects internet connectivity stack overflow

Order Sekarang

versioning net projects  directorybuildprops 1128×399

versioning net projects directorybuildprops

Order Sekarang

announcing net core tools msbuild alpha net blog 1558×588

announcing net core tools msbuild alpha net blog

Order Sekarang

build apps   future  net ms build  debugto 1200×675

build apps future net ms build debugto

Order Sekarang

create  net standard  net framework  contained build 630×753

create net standard net framework contained build

Order Sekarang

net overview   hope  build  fitgeekgirl 1467×827

net overview hope build fitgeekgirl

Order Sekarang

net build process 1700×1320

net build process

Order Sekarang

target  net versions  net  higher  msbuild condition 839×213

target net versions net higher msbuild condition

Order Sekarang

build  deploy net projects buddy  devops automation 1540×1358

build deploy net projects buddy devops automation

Order Sekarang

build tools 1941×1041

build tools

Order Sekarang

understanding  dotnet build command  examples 1110×486

understanding dotnet build command examples

Order Sekarang

microsoftnetbuildextensions     work 1776×1199

microsoftnetbuildextensions work

Order Sekarang

building net applications  dotnet build  examples 1110×486

building net applications dotnet build examples

Order Sekarang

aifzzrfkoimqhmykyxrgfyjosjdxwksuepxibs   cxffffff  rj 900×900

aifzzrfkoimqhmykyxrgfyjosjdxwksuepxibs cxffffff rj

Order Sekarang

Temukan solusi terbaik untuk kenyamanan ruang Anda dengan Using Net Build! Produk peredam suara dan panas ini menawarkan performa maksimal dengan harga yang terjangkau. Dapatkan kualitas unggul tanpa menguras kantong, dan nikmati suasana tenang serta sejuk di setiap sudut rumah atau kantor Anda. Pilih Using Net Build – pilihan cerdas untuk investasi jangka panjang!