Useless Box Wiring

Jika kamu sedang mencari Useless Box Wiring, maka anda berada di halaman yang tepat. Kami menyediakan aneka Useless Box Wiring yang bisa anda pesan online. Silakan hubungi kami via +6282245078486, jangan lupa sertakan juka gambar yang diinginkan.

Kami mengirim paket Useless Box Wiring melalui berbagai ekspedisi, misalnya JNE, JNT, POS, dll. Kami juga menerima pembayaran via BCA/Mandiri/dll. Pengiriman biasanya tidak sampai seminggu sudah sampai dan kami sertakan pula nomor resi yang bisa digunakan untuk tracking barang secara online.

wiring diagram  useless machine wiring diagram

Tidak hanya Useless Box Wiring, anda juga bisa melihat gambar lain seperti Surrender Flag, Animal Paw, Cat Paw, Big Hammer, Wiring Diagram, LED Lights, Beach Theme, Novelty Gifts, Design Ideas, Inside Diagram, Most Horror, LEGO Boost, Parts Diagram, Westie Dog, Pig, Components, Circuit, Calgary, Engraving Vector, Cool Designs For, 3D Print, DFX, Hand Wiring, and Complex.

Berbagai Contoh Useless Box Wiring

Berikut kami sertakan berbagai contoh gambar untuk Useless Box Wiring, silakan save gambar di bawah dengan klik tombol pesan, anda akan kami arahkan pemesanan via WA ke +6282245078486.

bedu home  wiring useless machine 796×535

bedu home wiring useless machine

Order Sekarang

arduino uno useless box wiring  code arduino stack exchange 658×543

arduino uno useless box wiring code arduino stack exchange

Order Sekarang

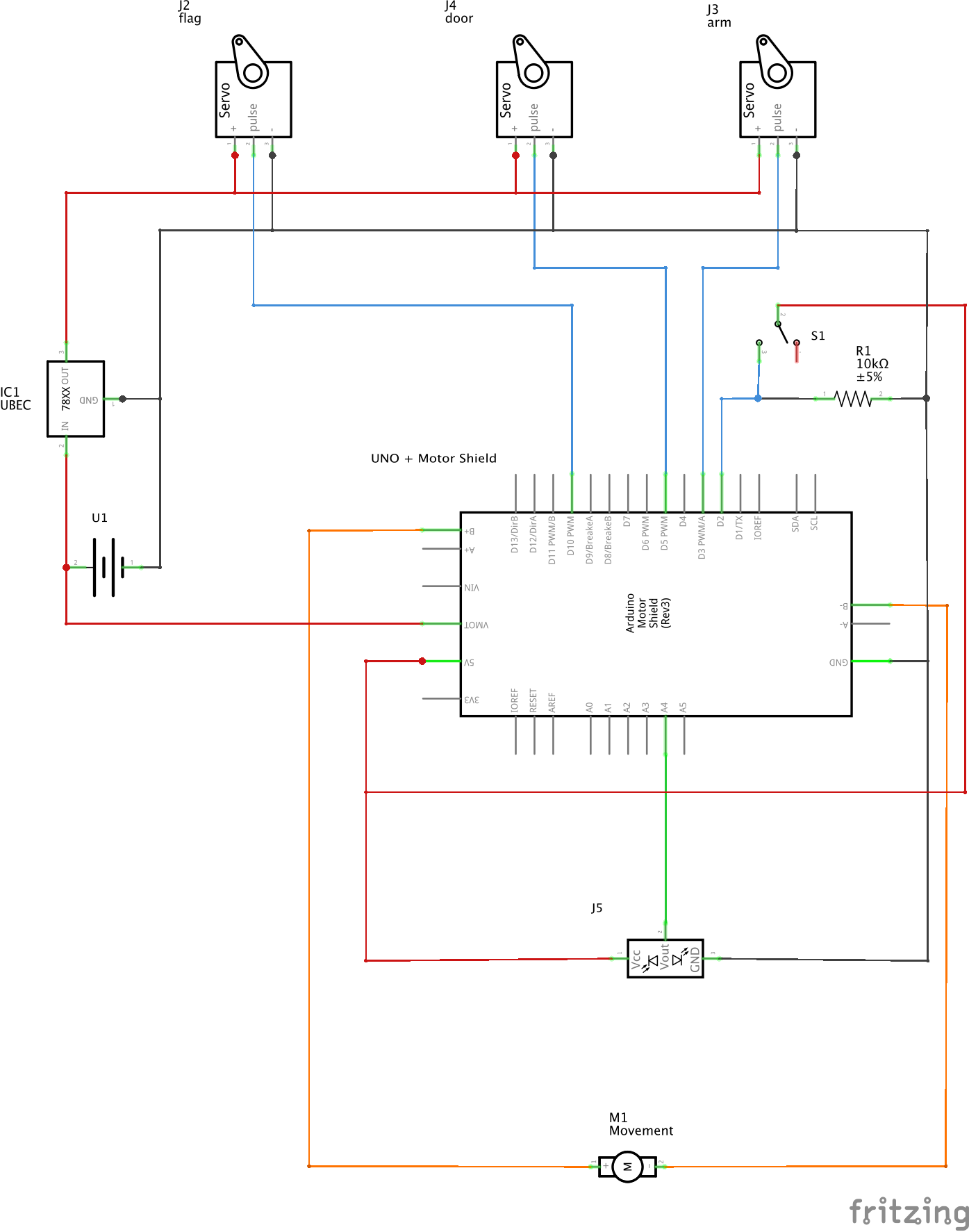
wiring diagram  useless machine wiring diagram 758×885

wiring diagram useless machine wiring diagram

Order Sekarang

wiring diagram  useless machine circuit diagram 1063×654

wiring diagram useless machine circuit diagram

Order Sekarang

electrical box wiring royalty  photo 1025×1536

electrical box wiring royalty photo

Order Sekarang

useless box  steps instructables 1365×1024

useless box steps instructables

Order Sekarang

useless box kit nerdshizzlecom 600×600

useless box kit nerdshizzlecom

Order Sekarang

useless box  steps  pictures instructables 524×300

useless box steps pictures instructables

Order Sekarang

arduino useless box instructables 768×1024

arduino useless box instructables

Order Sekarang

useless box  danielkummer 1395×1773

useless box danielkummer

Order Sekarang

useless switch box  steps instructables 1024×1024

useless switch box steps instructables

Order Sekarang

useless box  arduino programming electronics academy 958×733

useless box arduino programming electronics academy

Order Sekarang

interactive useless box  steps  pictures instructables 1010×1024

interactive useless box steps pictures instructables

Order Sekarang

Temukan solusi terbaik untuk kenyamanan ruang Anda dengan Useless Box Wiring! Produk peredam suara dan panas ini menawarkan performa maksimal dengan harga yang terjangkau. Dapatkan kualitas unggul tanpa menguras kantong, dan nikmati suasana tenang serta sejuk di setiap sudut rumah atau kantor Anda. Pilih Useless Box Wiring – pilihan cerdas untuk investasi jangka panjang!

Tidak ada hasil untuk penelusuran kata kunci Useless Box Wiring

NO RESULT FOUND

Maaf, tidak ada yang cocok dengan kriteria yang Anda cari.

Apa yang ingin Anda lakukan?
« kembali ke Beranda atau gunakan kotak pencarian dibawah ini untuk mulai penelusuran baru.

Social Media & Marketplace
Chat via Whatsapp

Ada yang ditanyakan?
Klik untuk chat dengan customer support kami

Raisa
● online
Benu
● online
Raisa
● online
Halo, perkenalkan saya Raisa
baru saja
Ada yang bisa saya bantu?
baru saja
Produk Quick Order

Pemesanan dapat langsung menghubungi kontak dibawah:

Useless Box Wiring

Jika kamu sedang mencari Useless Box Wiring, maka anda berada di halaman yang tepat. Kami menyediakan aneka Useless Box Wiring yang bisa anda pesan online. Silakan hubungi kami via +6282245078486, jangan lupa sertakan juka gambar yang diinginkan.

Kami mengirim paket Useless Box Wiring melalui berbagai ekspedisi, misalnya JNE, JNT, POS, dll. Kami juga menerima pembayaran via BCA/Mandiri/dll. Pengiriman biasanya tidak sampai seminggu sudah sampai dan kami sertakan pula nomor resi yang bisa digunakan untuk tracking barang secara online.

useless box  arduino programming electronics academy

Tidak hanya Useless Box Wiring, anda juga bisa melihat gambar lain seperti Surrender Flag, Animal Paw, Cat Paw, Big Hammer, Wiring Diagram, LED Lights, Beach Theme, Novelty Gifts, Design Ideas, Inside Diagram, Most Horror, LEGO Boost, Parts Diagram, Westie Dog, Pig, Components, Circuit, Calgary, Engraving Vector, Cool Designs For, 3D Print, DFX, Hand Wiring, and Complex.

Berbagai Contoh Useless Box Wiring

Berikut kami sertakan berbagai contoh gambar untuk Useless Box Wiring, silakan save gambar di bawah dengan klik tombol pesan, anda akan kami arahkan pemesanan via WA ke +6282245078486.

bedu home  wiring useless machine 796×535

bedu home wiring useless machine

Order Sekarang

arduino uno useless box wiring  code arduino stack exchange 658×543

arduino uno useless box wiring code arduino stack exchange

Order Sekarang

wiring diagram  useless machine wiring diagram 758×885

wiring diagram useless machine wiring diagram

Order Sekarang

wiring diagram  useless machine circuit diagram 1063×654

wiring diagram useless machine circuit diagram

Order Sekarang

electrical box wiring royalty  photo 1025×1536

electrical box wiring royalty photo

Order Sekarang

useless box  steps instructables 1365×1024

useless box steps instructables

Order Sekarang

useless box kit nerdshizzlecom 600×600

useless box kit nerdshizzlecom

Order Sekarang

useless box  steps  pictures instructables 524×300

useless box steps pictures instructables

Order Sekarang

arduino useless box instructables 768×1024

arduino useless box instructables

Order Sekarang

useless box  danielkummer 1395×1773

useless box danielkummer

Order Sekarang

useless switch box  steps instructables 1024×1024

useless switch box steps instructables

Order Sekarang

useless box  arduino programming electronics academy 958×733

useless box arduino programming electronics academy

Order Sekarang

interactive useless box  steps  pictures instructables 1010×1024

interactive useless box steps pictures instructables

Order Sekarang

Temukan solusi terbaik untuk kenyamanan ruang Anda dengan Useless Box Wiring! Produk peredam suara dan panas ini menawarkan performa maksimal dengan harga yang terjangkau. Dapatkan kualitas unggul tanpa menguras kantong, dan nikmati suasana tenang serta sejuk di setiap sudut rumah atau kantor Anda. Pilih Useless Box Wiring – pilihan cerdas untuk investasi jangka panjang!