String Array C

Jika kamu sedang mencari String Array C, maka anda berada di halaman yang tepat. Kami menyediakan aneka String Array C yang bisa anda pesan online. Silakan hubungi kami via +6282245078486, jangan lupa sertakan juka gambar yang diinginkan.

Kami mengirim paket String Array C melalui berbagai ekspedisi, misalnya JNE, JNT, POS, dll. Kami juga menerima pembayaran via BCA/Mandiri/dll. Pengiriman biasanya tidak sampai seminggu sudah sampai dan kami sertakan pula nomor resi yang bisa digunakan untuk tracking barang secara online.

srcstringarrayc file reference

Tidak hanya String Array C, anda juga bisa melihat gambar lain seperti Difference Between, vs, Programming, With, Initialize, For, Define, How Make, Storing, Programming Input Teddy, Implementation, 3-Dimensional, Elementary Math, Task Cards, Anchor Chart, 100 People, Primer Cube, Visual Representation, Clip Art, 2-Dimensional, Speaker System, Multiplication Anchor Chart, and 3rd Grade.

Berbagai Contoh String Array C

Berikut kami sertakan berbagai contoh gambar untuk String Array C, silakan save gambar di bawah dengan klik tombol pesan, anda akan kami arahkan pemesanan via WA ke +6282245078486.

array  strings 834×310

array strings

Order Sekarang

string array 292×146

string array

Order Sekarang

string array   access  elements   string array 768×432

string array access elements string array

Order Sekarang

implementing  string array 640×252

implementing string array

Order Sekarang

string  char array  simple conversion guide 1024×576

string char array simple conversion guide

Order Sekarang

initialization  string  string array  stack overflow 690×360

initialization string string array stack overflow

Order Sekarang

split string  array qa  experts 518×550

split string array qa experts

Order Sekarang

string  array   qa  experts 737×339

string array qa experts

Order Sekarang

string array    complete explanation code examples unstop 1200×800

string array complete explanation code examples unstop

Order Sekarang

string array  implementation representation  examples 650×366

string array implementation representation examples

Order Sekarang

array  string traineetech 644×316

array string traineetech

Order Sekarang

create  array  strings   delft stack 960×540

create array strings delft stack

Order Sekarang

unstop competitions quizzes hackathons scholarships 1000×593

unstop competitions quizzes hackathons scholarships

Order Sekarang

string array    ways  create access examples unstop 1200×800

string array ways create access examples unstop

Order Sekarang

array  strings syntax  program 592×388

array strings syntax program

Order Sekarang

arrray  introductory guide   started 955×667

arrray introductory guide started

Order Sekarang

array  strings   handlait 660×330

array strings handlait

Order Sekarang

array  strings   delft stack 960×540

array strings delft stack

Order Sekarang

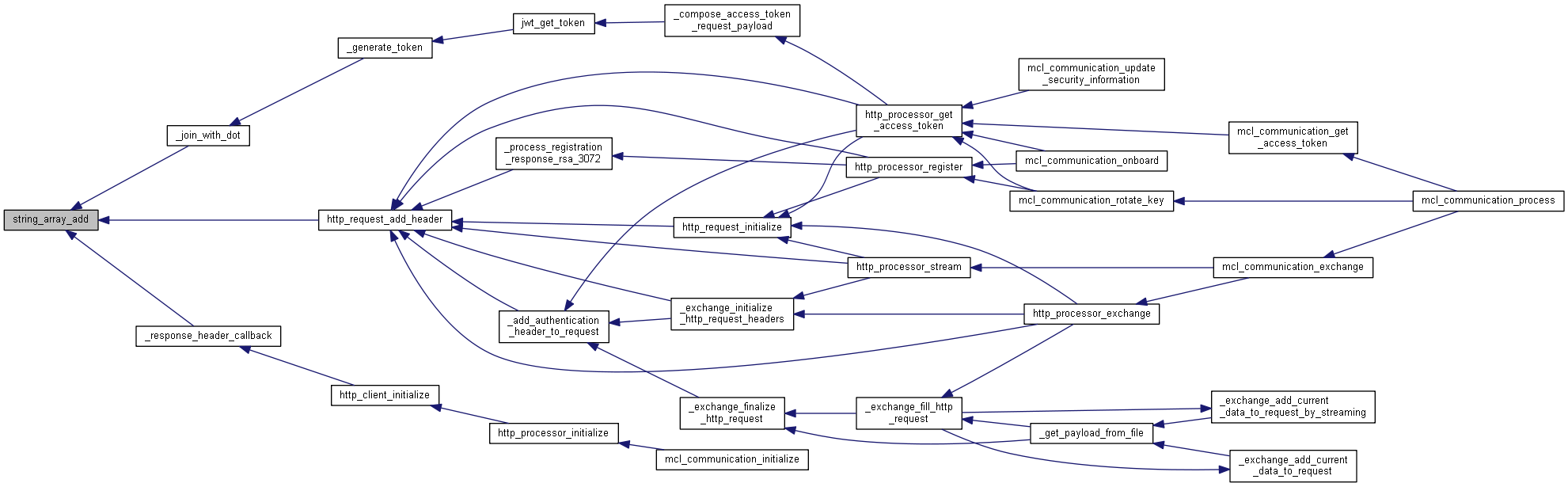
srcstringarrayc file reference 1981×615

srcstringarrayc file reference

Order Sekarang

array   pptx 320×240

array pptx

Order Sekarang

array  string   computer science engineering studocu 1200×1698

array string computer science engineering studocu

Order Sekarang

array  strings snefru learning programming 2113×1428

array strings snefru learning programming

Order Sekarang

array  strings   scaler topics 3401×3112

array strings scaler topics

Order Sekarang

array  strings   geeksforgeeks 1000×500

array strings geeksforgeeks

Order Sekarang

array  strings   detailed explanation  easy lec  learning 756×623

array strings detailed explanation easy lec learning

Order Sekarang

array  strings   tpoint tech 690×117

array strings tpoint tech

Order Sekarang

character arrays   string  string computer science 768×1024

character arrays string string computer science

Order Sekarang

array  strings   naukri code 1200×700

array strings naukri code

Order Sekarang

Temukan solusi terbaik untuk kenyamanan ruang Anda dengan String Array C! Produk peredam suara dan panas ini menawarkan performa maksimal dengan harga yang terjangkau. Dapatkan kualitas unggul tanpa menguras kantong, dan nikmati suasana tenang serta sejuk di setiap sudut rumah atau kantor Anda. Pilih String Array C – pilihan cerdas untuk investasi jangka panjang!

Tidak ada hasil untuk penelusuran kata kunci String Array C

NO RESULT FOUND

Maaf, tidak ada yang cocok dengan kriteria yang Anda cari.

Apa yang ingin Anda lakukan?
« kembali ke Beranda atau gunakan kotak pencarian dibawah ini untuk mulai penelusuran baru.

Social Media & Marketplace
Chat via Whatsapp

Ada yang ditanyakan?
Klik untuk chat dengan customer support kami

Raisa
● online
Benu
● online
Raisa
● online
Halo, perkenalkan saya Raisa
baru saja
Ada yang bisa saya bantu?
baru saja
Produk Quick Order

Pemesanan dapat langsung menghubungi kontak dibawah:

String Array C

Jika kamu sedang mencari String Array C, maka anda berada di halaman yang tepat. Kami menyediakan aneka String Array C yang bisa anda pesan online. Silakan hubungi kami via +6282245078486, jangan lupa sertakan juka gambar yang diinginkan.

Kami mengirim paket String Array C melalui berbagai ekspedisi, misalnya JNE, JNT, POS, dll. Kami juga menerima pembayaran via BCA/Mandiri/dll. Pengiriman biasanya tidak sampai seminggu sudah sampai dan kami sertakan pula nomor resi yang bisa digunakan untuk tracking barang secara online.

srcstringarrayc file reference

Tidak hanya String Array C, anda juga bisa melihat gambar lain seperti Difference Between, vs, Programming, With, Initialize, For, Define, How Make, Storing, Programming Input Teddy, Implementation, 3-Dimensional, Elementary Math, Task Cards, Anchor Chart, 100 People, Primer Cube, Visual Representation, Clip Art, 2-Dimensional, Speaker System, Multiplication Anchor Chart, and 3rd Grade.

Berbagai Contoh String Array C

Berikut kami sertakan berbagai contoh gambar untuk String Array C, silakan save gambar di bawah dengan klik tombol pesan, anda akan kami arahkan pemesanan via WA ke +6282245078486.

array  strings 834×310

array strings

Order Sekarang

string array 292×146

string array

Order Sekarang

cpp string array  quick guide  mastering 1024×576

cpp string array quick guide mastering

Order Sekarang

string array   access  elements   string array 768×432

string array access elements string array

Order Sekarang

implementing  string array 640×252

implementing string array

Order Sekarang

initialization  string  string array  stack overflow 690×360

initialization string string array stack overflow

Order Sekarang

split string  array qa  experts 518×550

split string array qa experts

Order Sekarang

string array    complete explanation code examples unstop 1200×800

string array complete explanation code examples unstop

Order Sekarang

string array  implementation representation  examples 650×366

string array implementation representation examples

Order Sekarang

array  string traineetech 644×316

array string traineetech

Order Sekarang

create  array  strings   delft stack 960×540

create array strings delft stack

Order Sekarang

unstop competitions quizzes hackathons scholarships 1000×593

unstop competitions quizzes hackathons scholarships

Order Sekarang

string array    ways  create access examples unstop 1200×800

string array ways create access examples unstop

Order Sekarang

array  strings syntax  program 592×388

array strings syntax program

Order Sekarang

array  string   analysispptx 638×359

array string analysispptx

Order Sekarang

declare string array  assign   array    loop 717×464

declare string array assign array loop

Order Sekarang

array  strings   handlait 660×330

array strings handlait

Order Sekarang

srcstringarrayc file reference 1981×615

srcstringarrayc file reference

Order Sekarang

array   pptx 320×240

array pptx

Order Sekarang

array assignment copyassignment 862×442

array assignment copyassignment

Order Sekarang

array  string   computer science engineering studocu 1200×1698

array string computer science engineering studocu

Order Sekarang

array  strings snefru learning programming 2113×1428

array strings snefru learning programming

Order Sekarang

arrays  strings 768×1024

arrays strings

Order Sekarang

array  strings   scaler topics 6001×1234

array strings scaler topics

Order Sekarang

array  strings   geeksforgeeks 1000×500

array strings geeksforgeeks

Order Sekarang

array  initialisation  declaration 638×478

array initialisation declaration

Order Sekarang

Temukan solusi terbaik untuk kenyamanan ruang Anda dengan String Array C! Produk peredam suara dan panas ini menawarkan performa maksimal dengan harga yang terjangkau. Dapatkan kualitas unggul tanpa menguras kantong, dan nikmati suasana tenang serta sejuk di setiap sudut rumah atau kantor Anda. Pilih String Array C – pilihan cerdas untuk investasi jangka panjang!