Sort Algorithm Python

Jika kamu sedang mencari Sort Algorithm Python, maka anda berada di halaman yang tepat. Kami menyediakan aneka Sort Algorithm Python yang bisa anda pesan online. Silakan hubungi kami via +6282245078486, jangan lupa sertakan juka gambar yang diinginkan.

Kami mengirim paket Sort Algorithm Python melalui berbagai ekspedisi, misalnya JNE, JNT, POS, dll. Kami juga menerima pembayaran via BCA/Mandiri/dll. Pengiriman biasanya tidak sampai seminggu sudah sampai dan kami sertakan pula nomor resi yang bisa digunakan untuk tracking barang secara online.

selection sort  python prepinsta

Tidak hanya Sort Algorithm Python, anda juga bisa melihat gambar lain seperti Machine Learning, Deep Learning, Flowchart Free, Reference Sheet, Interview Cheat Sheet, PDF Download, Best Book For, Optimization, Ai, Writing, Graph, Genetic, International School, Sorting Searching, Example Advanced, Simplified, Types, vs Abstraction, Order Growth, Programming, Code for Searching, Examples Linear Search, and Examples Flawed.

Berbagai Contoh Sort Algorithm Python

Berikut kami sertakan berbagai contoh gambar untuk Sort Algorithm Python, silakan save gambar di bawah dengan klik tombol pesan, anda akan kami arahkan pemesanan via WA ke +6282245078486.

unveiling  mystery  algorithm  pythons sort function 1024×1024

unveiling mystery algorithm pythons sort function

Order Sekarang

merge sort algorithm  python worked  coderslegacy 1793×1573

merge sort algorithm python worked coderslegacy

Order Sekarang

quick sort algorithm  python python  python quick sort 3402×1553

quick sort algorithm python python python quick sort

Order Sekarang

quick sort algorithm  python  scientific diagram 320×320

quick sort algorithm python scientific diagram

Order Sekarang

python sorting algorithm  merge sort alis photography space 1538×1021

python sorting algorithm merge sort alis photography space

Order Sekarang

github mahiro xipython sort sorting number simple algorithm 1200×600

github mahiro xipython sort sorting number simple algorithm

Order Sekarang

python sorting algorithm quick sort alis photography space 1723×1269

python sorting algorithm quick sort alis photography space

Order Sekarang

quick sort algorithm  python artofit 1080×1920

quick sort algorithm python artofit

Order Sekarang

github adityasuryasorting algorithm visualizer python tkinter 1200×600

github adityasuryasorting algorithm visualizer python tkinter

Order Sekarang

sorting algorithm  python bubble sort insertion sort  merge 1200×944

sorting algorithm python bubble sort insertion sort merge

Order Sekarang

python sort algorithms  comprehensive guide 512×512

python sort algorithms comprehensive guide

Order Sekarang

bubble sort  python  code 1600×900

bubble sort python code

Order Sekarang

implement  custom sorting algorithm  python labex 512×512

implement custom sorting algorithm python labex

Order Sekarang

python program  bubble sort 1024×840

python program bubble sort

Order Sekarang

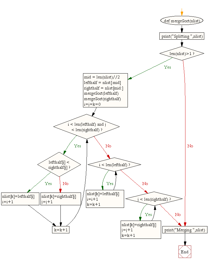
selection sort  python prepinsta 1024×788

selection sort python prepinsta

Order Sekarang

simple sorting techniques  python python pool 347×756

simple sorting techniques python python pool

Order Sekarang

sorting algorithms  python detailed tutorial python guides 1024×595

sorting algorithms python detailed tutorial python guides

Order Sekarang

sorting algorithms  python real python 1920×1080

sorting algorithms python real python

Order Sekarang

python simple sorting algorithm 2940×2152

python simple sorting algorithm

Order Sekarang

introduction  sorting python programming p python studocu 1200×1553

introduction sorting python programming p python studocu

Order Sekarang

beginners guide  sorting algorithms  python 1166×585

beginners guide sorting algorithms python

Order Sekarang

flowchart   sorting algorithm  scientific diagram 640×640

flowchart sorting algorithm scientific diagram

Order Sekarang

python sorting algorithms tutorial 736×1104

python sorting algorithms tutorial

Order Sekarang

python bubble sort wresource 901×535

python bubble sort wresource

Order Sekarang

python merge sort wresource 719×905

python merge sort wresource

Order Sekarang

sorting algorithms  python geeksforgeeks 321×341

sorting algorithms python geeksforgeeks

Order Sekarang

python sort  list  elements  heap sort wresource 1024×766

python sort list elements heap sort wresource

Order Sekarang

sorting algorithms  python  data science exploring insertion 1200×675

sorting algorithms python data science exploring insertion

Order Sekarang

sorting algorithms  python zax rosenberg 1363×689

sorting algorithms python zax rosenberg

Order Sekarang

Temukan solusi terbaik untuk kenyamanan ruang Anda dengan Sort Algorithm Python! Produk peredam suara dan panas ini menawarkan performa maksimal dengan harga yang terjangkau. Dapatkan kualitas unggul tanpa menguras kantong, dan nikmati suasana tenang serta sejuk di setiap sudut rumah atau kantor Anda. Pilih Sort Algorithm Python – pilihan cerdas untuk investasi jangka panjang!

Tidak ada hasil untuk penelusuran kata kunci Sort Algorithm Python

NO RESULT FOUND

Maaf, tidak ada yang cocok dengan kriteria yang Anda cari.

Apa yang ingin Anda lakukan?
« kembali ke Beranda atau gunakan kotak pencarian dibawah ini untuk mulai penelusuran baru.

Social Media & Marketplace
Chat via Whatsapp

Ada yang ditanyakan?
Klik untuk chat dengan customer support kami

Raisa
● online
Benu
● online
Raisa
● online
Halo, perkenalkan saya Raisa
baru saja
Ada yang bisa saya bantu?
baru saja
Produk Quick Order

Pemesanan dapat langsung menghubungi kontak dibawah:

Sort Algorithm Python

Jika kamu sedang mencari Sort Algorithm Python, maka anda berada di halaman yang tepat. Kami menyediakan aneka Sort Algorithm Python yang bisa anda pesan online. Silakan hubungi kami via +6282245078486, jangan lupa sertakan juka gambar yang diinginkan.

Kami mengirim paket Sort Algorithm Python melalui berbagai ekspedisi, misalnya JNE, JNT, POS, dll. Kami juga menerima pembayaran via BCA/Mandiri/dll. Pengiriman biasanya tidak sampai seminggu sudah sampai dan kami sertakan pula nomor resi yang bisa digunakan untuk tracking barang secara online.

sort  python  easy   learn

Tidak hanya Sort Algorithm Python, anda juga bisa melihat gambar lain seperti Machine Learning, Deep Learning, Flowchart Free, Reference Sheet, Interview Cheat Sheet, PDF Download, Best Book For, Optimization, Ai, Writing, Graph, Genetic, International School, Sorting Searching, Example Advanced, Simplified, Types, vs Abstraction, Order Growth, Programming, Code for Searching, Examples Linear Search, and Examples Flawed.

Berbagai Contoh Sort Algorithm Python

Berikut kami sertakan berbagai contoh gambar untuk Sort Algorithm Python, silakan save gambar di bawah dengan klik tombol pesan, anda akan kami arahkan pemesanan via WA ke +6282245078486.

unveiling  mystery  algorithm  pythons sort function 1024×1024

unveiling mystery algorithm pythons sort function

Order Sekarang

merge sort algorithm  python worked  coderslegacy 1793×1573

merge sort algorithm python worked coderslegacy

Order Sekarang

quick sort algorithm  python python  python quick sort 3402×1553

quick sort algorithm python python python quick sort

Order Sekarang

quick sort algorithm  python  scientific diagram 320×320

quick sort algorithm python scientific diagram

Order Sekarang

python sorting algorithm  merge sort alis photography space 1538×1021

python sorting algorithm merge sort alis photography space

Order Sekarang

github mahiro xipython sort sorting number simple algorithm 1200×600

github mahiro xipython sort sorting number simple algorithm

Order Sekarang

python sorting algorithm quick sort alis photography space 1723×1269

python sorting algorithm quick sort alis photography space

Order Sekarang

ways  sort  python list logical python 782×468

ways sort python list logical python

Order Sekarang

sorting algorithms python 693×853

sorting algorithms python

Order Sekarang

quick sort algorithm  python artofit 1080×1920

quick sort algorithm python artofit

Order Sekarang

sorting algorithm  python bubble sort insertion sort  merge 1200×944

sorting algorithm python bubble sort insertion sort merge

Order Sekarang

python sort algorithms  comprehensive guide 512×512

python sort algorithms comprehensive guide

Order Sekarang

bubble sort  python  code 1600×900

bubble sort python code

Order Sekarang

quick sort  python youtube 720×598

quick sort python youtube

Order Sekarang

implement  custom sorting algorithm  python labex 512×512

implement custom sorting algorithm python labex

Order Sekarang

selection sort  python prepinsta 1024×788

selection sort python prepinsta

Order Sekarang

sorting algorithms  python detailed tutorial python guides 1024×595

sorting algorithms python detailed tutorial python guides

Order Sekarang

sorting algorithms  python real python 1920×1080

sorting algorithms python real python

Order Sekarang

python simple sorting algorithm 2940×2152

python simple sorting algorithm

Order Sekarang

python sorting algorithm part  quick sort  merge sort algorithm 1200×758

python sorting algorithm part quick sort merge sort algorithm

Order Sekarang

sort function  pythonpptx 640×360

sort function pythonpptx

Order Sekarang

python sort list shiksha 1200×630

python sort list shiksha

Order Sekarang

descriptive guide     sorted  sort  python 1080×567

descriptive guide sorted sort python

Order Sekarang

beginners guide  sorting algorithms  python 1166×585

beginners guide sorting algorithms python

Order Sekarang

sort  python  easy   learn 1200×675

sort python easy learn

Order Sekarang

python sorting algorithms tutorial 736×1104

python sorting algorithms tutorial

Order Sekarang

python merge sort wresource 719×905

python merge sort wresource

Order Sekarang

sorting algorithms  python tpoint tech 472×341

sorting algorithms python tpoint tech

Order Sekarang

Temukan solusi terbaik untuk kenyamanan ruang Anda dengan Sort Algorithm Python! Produk peredam suara dan panas ini menawarkan performa maksimal dengan harga yang terjangkau. Dapatkan kualitas unggul tanpa menguras kantong, dan nikmati suasana tenang serta sejuk di setiap sudut rumah atau kantor Anda. Pilih Sort Algorithm Python – pilihan cerdas untuk investasi jangka panjang!