Schema Design

Jika kamu sedang mencari Schema Design, maka anda berada di halaman yang tepat. Kami menyediakan aneka Schema Design yang bisa anda pesan online. Silakan hubungi kami via +6282245078486, jangan lupa sertakan juka gambar yang diinginkan.

Kami mengirim paket Schema Design melalui berbagai ekspedisi, misalnya JNE, JNT, POS, dll. Kami juga menerima pembayaran via BCA/Mandiri/dll. Pengiriman biasanya tidak sampai seminggu sudah sampai dan kami sertakan pula nomor resi yang bisa digunakan untuk tracking barang secara online.

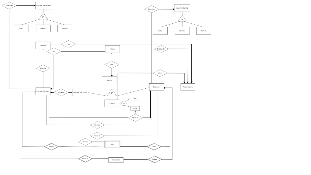
practical exercises converting er diagrams  relational schemas

Tidak hanya Schema Design, anda juga bisa melihat gambar lain seperti Gregor Lersch, Technology Template, What is, Example PNG, Example, Star, Conceptual, Organizational Chart RDBMS, Name, UI, Eco, and PNG.

Berbagai Contoh Schema Design

Berikut kami sertakan berbagai contoh gambar untuk Schema Design, silakan save gambar di bawah dengan klik tombol pesan, anda akan kami arahkan pemesanan via WA ke +6282245078486.

schema design guide examples  practices 1400×1492

schema design guide examples practices

Order Sekarang

schema design  flat file model hierarchical model network 1920×1920

schema design flat file model hierarchical model network

Order Sekarang

schema design   relational databases 1953×1576

schema design relational databases

Order Sekarang

schema 1734×1362

schema

Order Sekarang

mysql  schema design   commerce website stack overflow 1129×1075

mysql schema design commerce website stack overflow

Order Sekarang

design   relationships schema   cheggcom 1024×576

design relationships schema cheggcom

Order Sekarang

top relational schema diagram tools  effective  management 974×560

top relational schema diagram tools effective management

Order Sekarang

relational schema diagram tool 600×531

relational schema diagram tool

Order Sekarang

diagram  design  entity relationship diagrams 1180×690

diagram design entity relationship diagrams

Order Sekarang

solution  design entity relationship diagram relational schema 1275×1650

solution design entity relationship diagram relational schema

Order Sekarang

design er  relational schema stack overflow 902×1207

design er relational schema stack overflow

Order Sekarang

schema design  entity relation diagrams upwork 1000×750

schema design entity relation diagrams upwork

Order Sekarang

solved design  relational  schema   cheggcom 883×697

solved design relational schema cheggcom

Order Sekarang

practical exercises converting er diagrams  relational schemas 587×396

practical exercises converting er diagrams relational schemas

Order Sekarang

solved  develop  relational  schema diagram  cheggcom 895×551

solved develop relational schema diagram cheggcom

Order Sekarang

decoding  design  battle  schema diagrams  er 1200×660

decoding design battle schema diagrams er

Order Sekarang

difference  er diagrams   schema 1200×628

difference er diagrams schema

Order Sekarang

diagram entityrelationship model  schema library png clipart 728×534

diagram entityrelationship model schema library png clipart

Order Sekarang

solved design  logical relational  schema   cheggcom 673×495

solved design logical relational schema cheggcom

Order Sekarang

solved design phase ii relational schema diagram  cheggcom 700×513

solved design phase ii relational schema diagram cheggcom

Order Sekarang

entity relationship relational schema  er diagram stack overflow 1276×601

entity relationship relational schema er diagram stack overflow

Order Sekarang

comparing  schema  er diagram choosing   data 1170×658

comparing schema er diagram choosing data

Order Sekarang

generate  relational schema    entity relationship 1024×597

generate relational schema entity relationship

Order Sekarang

studentid gender birthday credit hours courseid 909×411

studentid gender birthday credit hours courseid

Order Sekarang

solved create  relational db schema   erd  cheggcom 1023×366

solved create relational db schema erd cheggcom

Order Sekarang

entity relationship diagram    schema 640×640

entity relationship diagram schema

Order Sekarang

erd  relational schema  dbms  module 2048×1152

erd relational schema dbms module

Order Sekarang

entity relationship diagram   schema entities   square 320×320

entity relationship diagram schema entities square

Order Sekarang

solved complete  relational schema diagram   cheggcom 803×1024

solved complete relational schema diagram cheggcom

Order Sekarang

Temukan solusi terbaik untuk kenyamanan ruang Anda dengan Schema Design! Produk peredam suara dan panas ini menawarkan performa maksimal dengan harga yang terjangkau. Dapatkan kualitas unggul tanpa menguras kantong, dan nikmati suasana tenang serta sejuk di setiap sudut rumah atau kantor Anda. Pilih Schema Design – pilihan cerdas untuk investasi jangka panjang!

Tidak ada hasil untuk penelusuran kata kunci Schema Design

NO RESULT FOUND

Maaf, tidak ada yang cocok dengan kriteria yang Anda cari.

Apa yang ingin Anda lakukan?
« kembali ke Beranda atau gunakan kotak pencarian dibawah ini untuk mulai penelusuran baru.

Social Media & Marketplace
Chat via Whatsapp

Ada yang ditanyakan?
Klik untuk chat dengan customer support kami

Raisa
● online
Benu
● online
Raisa
● online
Halo, perkenalkan saya Raisa
baru saja
Ada yang bisa saya bantu?
baru saja
Produk Quick Order

Pemesanan dapat langsung menghubungi kontak dibawah:

Schema Design

Jika kamu sedang mencari Schema Design, maka anda berada di halaman yang tepat. Kami menyediakan aneka Schema Design yang bisa anda pesan online. Silakan hubungi kami via +6282245078486, jangan lupa sertakan juka gambar yang diinginkan.

Kami mengirim paket Schema Design melalui berbagai ekspedisi, misalnya JNE, JNT, POS, dll. Kami juga menerima pembayaran via BCA/Mandiri/dll. Pengiriman biasanya tidak sampai seminggu sudah sampai dan kami sertakan pula nomor resi yang bisa digunakan untuk tracking barang secara online.

mysql  schema design   commerce website stack overflow

Tidak hanya Schema Design, anda juga bisa melihat gambar lain seperti Gregor Lersch, Technology Template, What is, Example PNG, Example, Star, Conceptual, Organizational Chart RDBMS, Name, UI, Eco, and PNG.

Berbagai Contoh Schema Design

Berikut kami sertakan berbagai contoh gambar untuk Schema Design, silakan save gambar di bawah dengan klik tombol pesan, anda akan kami arahkan pemesanan via WA ke +6282245078486.

schema design guide examples  practices 1400×1492

schema design guide examples practices

Order Sekarang

schema design  flat file model hierarchical model network 1920×1920

schema design flat file model hierarchical model network

Order Sekarang

schema design   relational databases 1953×1576

schema design relational databases

Order Sekarang

schema 1734×1362

schema

Order Sekarang

mysql  schema design   commerce website stack overflow 1129×1075

mysql schema design commerce website stack overflow

Order Sekarang

design   relationships schema   cheggcom 1024×576

design relationships schema cheggcom

Order Sekarang

top relational schema diagram tools  effective  management 974×560

top relational schema diagram tools effective management

Order Sekarang

relational schema diagram tool 600×531

relational schema diagram tool

Order Sekarang

diagram  design  entity relationship diagrams 1180×690

diagram design entity relationship diagrams

Order Sekarang

solution  design entity relationship diagram relational schema 1275×1650

solution design entity relationship diagram relational schema

Order Sekarang

design er  relational schema stack overflow 902×1207

design er relational schema stack overflow

Order Sekarang

0 x 0

Order Sekarang

schema design  entity relation diagrams upwork 1000×750

schema design entity relation diagrams upwork

Order Sekarang

solved design  relational  schema   cheggcom 883×697

solved design relational schema cheggcom

Order Sekarang

practical exercises converting er diagrams  relational schemas 587×396

practical exercises converting er diagrams relational schemas

Order Sekarang

solved  develop  relational  schema diagram  cheggcom 895×551

solved develop relational schema diagram cheggcom

Order Sekarang

decoding  design  battle  schema diagrams  er 1200×660

decoding design battle schema diagrams er

Order Sekarang

difference  er diagrams   schema 1200×628

difference er diagrams schema

Order Sekarang

diagram entityrelationship model  schema library png clipart 728×534

diagram entityrelationship model schema library png clipart

Order Sekarang

solved design  logical relational  schema   cheggcom 673×495

solved design logical relational schema cheggcom

Order Sekarang

solved design phase ii relational schema diagram  cheggcom 700×513

solved design phase ii relational schema diagram cheggcom

Order Sekarang

entity relationship relational schema  er diagram stack overflow 1276×601

entity relationship relational schema er diagram stack overflow

Order Sekarang

comparing  schema  er diagram choosing   data 1170×658

comparing schema er diagram choosing data

Order Sekarang

generate  relational schema    entity relationship 1024×597

generate relational schema entity relationship

Order Sekarang

studentid gender birthday credit hours courseid 909×411

studentid gender birthday credit hours courseid

Order Sekarang

solved create  relational db schema   erd  cheggcom 1023×366

solved create relational db schema erd cheggcom

Order Sekarang

entity relationship diagram    schema 640×640

entity relationship diagram schema

Order Sekarang

erd  relational schema  dbms  module 2048×1152

erd relational schema dbms module

Order Sekarang

entity relationship diagram   schema entities   square 320×320

entity relationship diagram schema entities square

Order Sekarang

solved complete  relational schema diagram   cheggcom 803×1024

solved complete relational schema diagram cheggcom

Order Sekarang

Temukan solusi terbaik untuk kenyamanan ruang Anda dengan Schema Design! Produk peredam suara dan panas ini menawarkan performa maksimal dengan harga yang terjangkau. Dapatkan kualitas unggul tanpa menguras kantong, dan nikmati suasana tenang serta sejuk di setiap sudut rumah atau kantor Anda. Pilih Schema Design – pilihan cerdas untuk investasi jangka panjang!