Rna Sequence Analysis

Jika kamu sedang mencari Rna Sequence Analysis, maka anda berada di halaman yang tepat. Kami menyediakan aneka Rna Sequence Analysis yang bisa anda pesan online. Silakan hubungi kami via +6282245078486, jangan lupa sertakan juka gambar yang diinginkan.

Kami mengirim paket Rna Sequence Analysis melalui berbagai ekspedisi, misalnya JNE, JNT, POS, dll. Kami juga menerima pembayaran via BCA/Mandiri/dll. Pengiriman biasanya tidak sampai seminggu sudah sampai dan kami sertakan pula nomor resi yang bisa digunakan untuk tracking barang secara online.

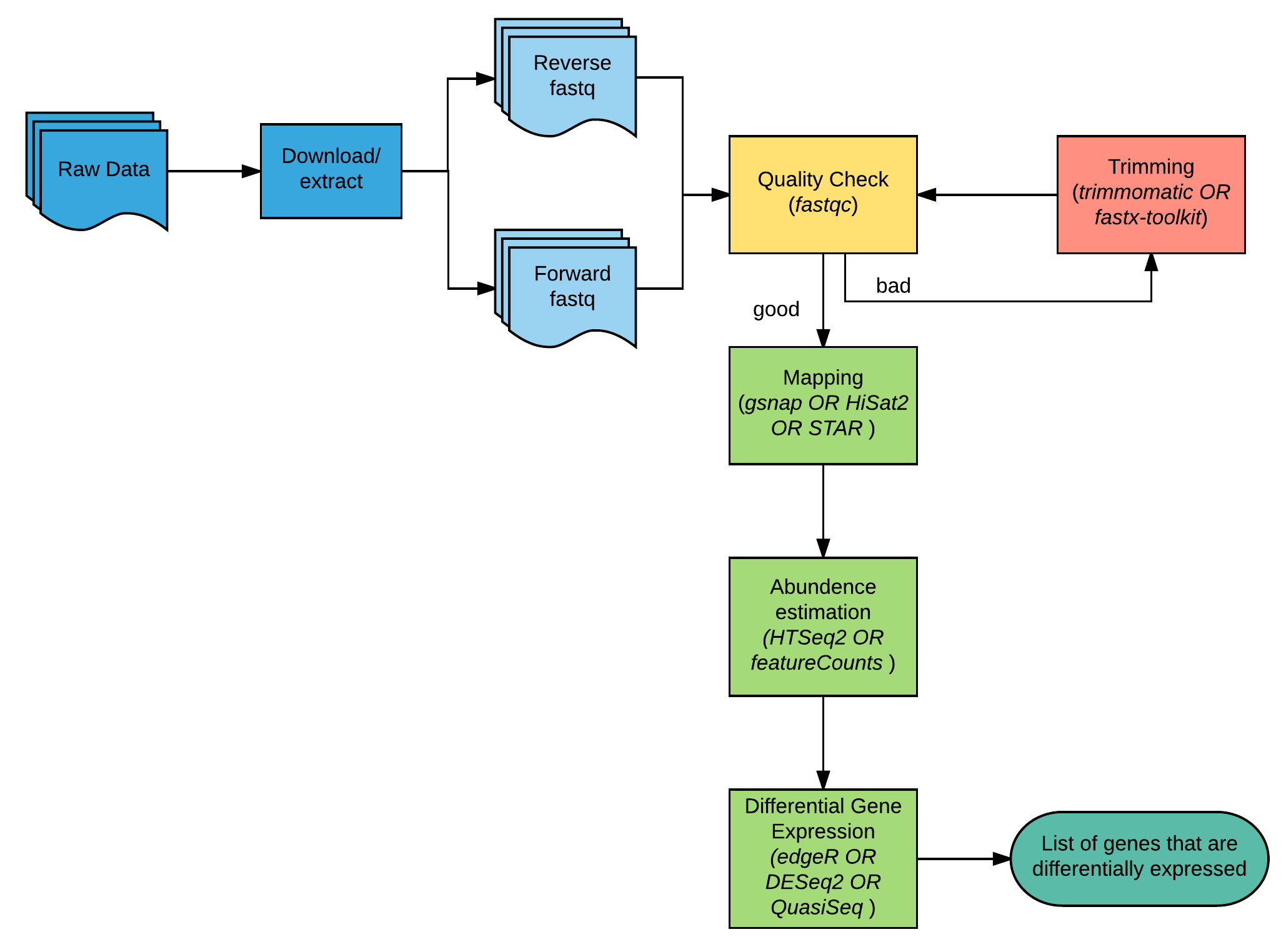
rna seq analysis workflow   colored boxes represent

Tidak hanya Rna Sequence Analysis, anda juga bisa melihat gambar lain seperti Different Types, Time Series, Seq Go, Integration, Building Proteins, Machine Break Down Tissue, and Seq Time Course.

Berbagai Contoh Rna Sequence Analysis

Berikut kami sertakan berbagai contoh gambar untuk Rna Sequence Analysis, silakan save gambar di bawah dengan klik tombol pesan, anda akan kami arahkan pemesanan via WA ke +6282245078486.

dna  rna sequence analysis  charles rolle blog 2190×1134

dna rna sequence analysis charles rolle blog

Order Sekarang

rna sequence analysis bioinformatics workbook 2058×1524

rna sequence analysis bioinformatics workbook

Order Sekarang

introduction  rna sequencing  analysis rna seq blog 1000×766

introduction rna sequencing analysis rna seq blog

Order Sekarang

rna sequence analysis 1344×960

rna sequence analysis

Order Sekarang

advances  rna sequence analysis 850×1102

advances rna sequence analysis

Order Sekarang

rna seq analysis services biocode 1200×550

rna seq analysis services biocode

Order Sekarang

rna sequence  dna sequence  rita pablo blog 2864×2488

rna sequence dna sequence rita pablo blog

Order Sekarang

premium ai image rna sequencing  analysis 626×352

premium ai image rna sequencing analysis

Order Sekarang

bioinformatics  rnaseq data analysis rna seq blog 709×365

bioinformatics rnaseq data analysis rna seq blog

Order Sekarang

rna sequencing  pathway analysis ab rna sequencing analysis 850×964

rna sequencing pathway analysis ab rna sequencing analysis

Order Sekarang

rna sequencing analysis pathway guide 1008×1027

rna sequencing analysis pathway guide

Order Sekarang

tutorial rna seq analysis part   biology biochemistry 768×1024

tutorial rna seq analysis part biology biochemistry

Order Sekarang

rna sequencing analysis step  step guide 720×720

rna sequencing analysis step step guide

Order Sekarang

rna sequencing data analysis genevia technologies 996×798

rna sequencing data analysis genevia technologies

Order Sekarang

rna seq data analysis 2048×1536

rna seq data analysis

Order Sekarang

rna sequencing rna seq analysis identifies  gene expression 743×1426

rna sequencing rna seq analysis identifies gene expression

Order Sekarang

figure supplement  rna sequencing analysis shows 638×632

figure supplement rna sequencing analysis shows

Order Sekarang

rna seq expression analysis  dirty secrets genevia technologies 786×707

rna seq expression analysis dirty secrets genevia technologies

Order Sekarang

rna seq data analysis httpdatabeautycom 1364×906

rna seq data analysis httpdatabeautycom

Order Sekarang

analyze rna seq data rna seq blog 1000×766

analyze rna seq data rna seq blog

Order Sekarang

perform basic rna sequencing analysis  rnalchemy fiverr 680×1228

perform basic rna sequencing analysis rnalchemy fiverr

Order Sekarang

workflow  rna sequencing biorender science templates 2000×1400

workflow rna sequencing biorender science templates

Order Sekarang

overview  rna seq data analysis   review   describe 640×640

overview rna seq data analysis review describe

Order Sekarang

rna sequencing overview  principal components analysis  rnaseq 320×320

rna sequencing overview principal components analysis rnaseq

Order Sekarang

rnaseq data schematic workflow  analysis results  total 802×964

rnaseq data schematic workflow analysis results total

Order Sekarang

rna seq analysis workflow   colored boxes represent 850×754

rna seq analysis workflow colored boxes represent

Order Sekarang

rna seq data analysis powerpoint 2560×1920

rna seq data analysis powerpoint

Order Sekarang

pathway  analysis   rna sequencing data  european 640×640

pathway analysis rna sequencing data european

Order Sekarang

Temukan solusi terbaik untuk kenyamanan ruang Anda dengan Rna Sequence Analysis! Produk peredam suara dan panas ini menawarkan performa maksimal dengan harga yang terjangkau. Dapatkan kualitas unggul tanpa menguras kantong, dan nikmati suasana tenang serta sejuk di setiap sudut rumah atau kantor Anda. Pilih Rna Sequence Analysis – pilihan cerdas untuk investasi jangka panjang!

Tidak ada hasil untuk penelusuran kata kunci Rna Sequence Analysis

NO RESULT FOUND

Maaf, tidak ada yang cocok dengan kriteria yang Anda cari.

Apa yang ingin Anda lakukan?
« kembali ke Beranda atau gunakan kotak pencarian dibawah ini untuk mulai penelusuran baru.

Social Media & Marketplace
Chat via Whatsapp

Ada yang ditanyakan?
Klik untuk chat dengan customer support kami

Raisa
● online
Benu
● online
Raisa
● online
Halo, perkenalkan saya Raisa
baru saja
Ada yang bisa saya bantu?
baru saja
Produk Quick Order

Pemesanan dapat langsung menghubungi kontak dibawah:

Rna Sequence Analysis

Jika kamu sedang mencari Rna Sequence Analysis, maka anda berada di halaman yang tepat. Kami menyediakan aneka Rna Sequence Analysis yang bisa anda pesan online. Silakan hubungi kami via +6282245078486, jangan lupa sertakan juka gambar yang diinginkan.

Kami mengirim paket Rna Sequence Analysis melalui berbagai ekspedisi, misalnya JNE, JNT, POS, dll. Kami juga menerima pembayaran via BCA/Mandiri/dll. Pengiriman biasanya tidak sampai seminggu sudah sampai dan kami sertakan pula nomor resi yang bisa digunakan untuk tracking barang secara online.

rna sequencing overview  principal components analysis  rnaseq

Tidak hanya Rna Sequence Analysis, anda juga bisa melihat gambar lain seperti Different Types, Time Series, Seq Go, Integration, Building Proteins, Machine Break Down Tissue, and Seq Time Course.

Berbagai Contoh Rna Sequence Analysis

Berikut kami sertakan berbagai contoh gambar untuk Rna Sequence Analysis, silakan save gambar di bawah dengan klik tombol pesan, anda akan kami arahkan pemesanan via WA ke +6282245078486.

dna  rna sequence analysis  charles rolle blog 2190×1134

dna rna sequence analysis charles rolle blog

Order Sekarang

rna sequence analysis bioinformatics workbook 2058×1524

rna sequence analysis bioinformatics workbook

Order Sekarang

introduction  rna sequencing  analysis rna seq blog 1000×766

introduction rna sequencing analysis rna seq blog

Order Sekarang

rna sequence analysis 1344×960

rna sequence analysis

Order Sekarang

advances  rna sequence analysis 850×1102

advances rna sequence analysis

Order Sekarang

rna seq analysis services biocode 1200×550

rna seq analysis services biocode

Order Sekarang

rna sequence  dna sequence  rita pablo blog 2864×2488

rna sequence dna sequence rita pablo blog

Order Sekarang

premium ai image rna sequencing  analysis 626×352

premium ai image rna sequencing analysis

Order Sekarang

bioinformatics  rnaseq data analysis rna seq blog 709×365

bioinformatics rnaseq data analysis rna seq blog

Order Sekarang

rna sequencing  pathway analysis ab rna sequencing analysis 850×964

rna sequencing pathway analysis ab rna sequencing analysis

Order Sekarang

rna sequencing analysis pathway guide 1008×1027

rna sequencing analysis pathway guide

Order Sekarang

tutorial rna seq analysis part   biology biochemistry 768×1024

tutorial rna seq analysis part biology biochemistry

Order Sekarang

rna sequencing analysis step  step guide 720×720

rna sequencing analysis step step guide

Order Sekarang

rna sequencing data analysis genevia technologies 996×798

rna sequencing data analysis genevia technologies

Order Sekarang

rna seq data analysis 2048×1536

rna seq data analysis

Order Sekarang

rna sequencing rna seq analysis identifies  gene expression 743×1426

rna sequencing rna seq analysis identifies gene expression

Order Sekarang

figure supplement  rna sequencing analysis shows 638×632

figure supplement rna sequencing analysis shows

Order Sekarang

rna seq expression analysis  dirty secrets genevia technologies 786×707

rna seq expression analysis dirty secrets genevia technologies

Order Sekarang

rna seq data analysis httpdatabeautycom 1364×906

rna seq data analysis httpdatabeautycom

Order Sekarang

analyze rna seq data rna seq blog 1000×766

analyze rna seq data rna seq blog

Order Sekarang

perform basic rna sequencing analysis  rnalchemy fiverr 680×1228

perform basic rna sequencing analysis rnalchemy fiverr

Order Sekarang

workflow  rna sequencing biorender science templates 2000×1400

workflow rna sequencing biorender science templates

Order Sekarang

overview  rna seq data analysis   review   describe 640×640

overview rna seq data analysis review describe

Order Sekarang

rna sequencing overview  principal components analysis  rnaseq 320×320

rna sequencing overview principal components analysis rnaseq

Order Sekarang

rnaseq data schematic workflow  analysis results  total 802×964

rnaseq data schematic workflow analysis results total

Order Sekarang

rna seq analysis workflow   colored boxes represent 850×754

rna seq analysis workflow colored boxes represent

Order Sekarang

rna seq data analysis powerpoint 2560×1920

rna seq data analysis powerpoint

Order Sekarang

pathway  analysis   rna sequencing data  european 640×640

pathway analysis rna sequencing data european

Order Sekarang

Temukan solusi terbaik untuk kenyamanan ruang Anda dengan Rna Sequence Analysis! Produk peredam suara dan panas ini menawarkan performa maksimal dengan harga yang terjangkau. Dapatkan kualitas unggul tanpa menguras kantong, dan nikmati suasana tenang serta sejuk di setiap sudut rumah atau kantor Anda. Pilih Rna Sequence Analysis – pilihan cerdas untuk investasi jangka panjang!