Openstack Comparison

Jika kamu sedang mencari Openstack Comparison, maka anda berada di halaman yang tepat. Kami menyediakan aneka Openstack Comparison yang bisa anda pesan online. Silakan hubungi kami via +6282245078486, jangan lupa sertakan juka gambar yang diinginkan.

Kami mengirim paket Openstack Comparison melalui berbagai ekspedisi, misalnya JNE, JNT, POS, dll. Kami juga menerima pembayaran via BCA/Mandiri/dll. Pengiriman biasanya tidak sampai seminggu sudah sampai dan kami sertakan pula nomor resi yang bisa digunakan untuk tracking barang secara online.

openstack  vmware  openstack    alternative

Tidak hanya Openstack Comparison, anda juga bisa melihat gambar lain seperti Cloud Computing, Private Cloud, Keystone Architecture, Network Architecture, Dashboard Login, Que ES, Transparent Logo, Heat Logo.png, Block Storage, Self Service Portal, Server Icon, Folder Icon, Logo.png Transparent, General Chemistry, Cloud Design, Nova Logo, Use Case, Download Link, Cell V2, Cloud Diagram, Ceilometer Logo, Box Logo PNG, Company Profile, and Component Diagram.

Berbagai Contoh Openstack Comparison

Berikut kami sertakan berbagai contoh gambar untuk Openstack Comparison, silakan save gambar di bawah dengan klik tombol pesan, anda akan kami arahkan pemesanan via WA ke +6282245078486.

comparing red hat openstack platform  canonicals charmed openstack 1200×675

comparing red hat openstack platform canonicals charmed openstack

Order Sekarang

cloudstack  openstack comparison 1024×576

cloudstack openstack comparison

Order Sekarang

apache cloudstack  openstack comparison  comparecampcom 1434×899

apache cloudstack openstack comparison comparecampcom

Order Sekarang

comprehensive comparison chart  openstack  vmware 309×309

comprehensive comparison chart openstack vmware

Order Sekarang

comparison  openstack cloud concept  traditional architecture 600×599

comparison openstack cloud concept traditional architecture

Order Sekarang

cost  performance comparison  openstack compute  storage 189×245

cost performance comparison openstack compute storage

Order Sekarang

openstack  openshift key differences  cloud strategies 800×418

openstack openshift key differences cloud strategies

Order Sekarang

performance comparison   openstack implementations 320×320

performance comparison openstack implementations

Order Sekarang

comparison  openstack  onapp  supportfly medium 1200×600

comparison openstack onapp supportfly medium

Order Sekarang

openstack  xenserver instance performance comparison  vcpus 683×410

openstack xenserver instance performance comparison vcpus

Order Sekarang

red hat openshift  openstack  comprehensive comparison dev community 1000×500

red hat openshift openstack comprehensive comparison dev community

Order Sekarang

openstack  openshift top  comparisons  red hat platforms 955×2269

openstack openshift top comparisons red hat platforms

Order Sekarang

openstack alternatives shapeblue 800×332

openstack alternatives shapeblue

Order Sekarang

openstack  overview 696×472

openstack overview

Order Sekarang

openstack  vmware  depth analysis  comparison 1527×889

openstack vmware depth analysis comparison

Order Sekarang

differences  openstack  vmware  scientific diagram 850×146

differences openstack vmware scientific diagram

Order Sekarang

cloudstack  openstack pptx 320×240

cloudstack openstack pptx

Order Sekarang

cloudstack  openstack comparison nigh availability solutions 1920×1229

cloudstack openstack comparison nigh availability solutions

Order Sekarang

apiculus  guide  cloud management apiculus posted   topic 800×418

apiculus guide cloud management apiculus posted topic

Order Sekarang

openstack   reviews features pricing comparison pat 768×306

openstack reviews features pricing comparison pat

Order Sekarang

openstack  vmware bringing costs  ubuntu 1072×603

openstack vmware bringing costs ubuntu

Order Sekarang

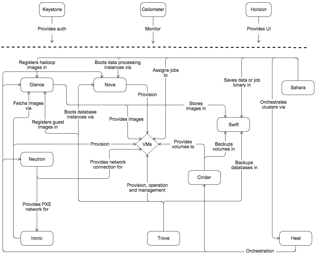
openstack conceptual architecture showing  relationship bw services 1094×884

openstack conceptual architecture showing relationship bw services

Order Sekarang

kubernetes  openstack differences explained 1200×800

kubernetes openstack differences explained

Order Sekarang

openstack  vmware  openstack    alternative 1200×630

openstack vmware openstack alternative

Order Sekarang

Temukan solusi terbaik untuk kenyamanan ruang Anda dengan Openstack Comparison! Produk peredam suara dan panas ini menawarkan performa maksimal dengan harga yang terjangkau. Dapatkan kualitas unggul tanpa menguras kantong, dan nikmati suasana tenang serta sejuk di setiap sudut rumah atau kantor Anda. Pilih Openstack Comparison – pilihan cerdas untuk investasi jangka panjang!

Tidak ada hasil untuk penelusuran kata kunci Openstack Comparison

NO RESULT FOUND

Maaf, tidak ada yang cocok dengan kriteria yang Anda cari.

Apa yang ingin Anda lakukan?
« kembali ke Beranda atau gunakan kotak pencarian dibawah ini untuk mulai penelusuran baru.

Social Media & Marketplace
Chat via Whatsapp

Ada yang ditanyakan?
Klik untuk chat dengan customer support kami

Raisa
● online
Benu
● online
Raisa
● online
Halo, perkenalkan saya Raisa
baru saja
Ada yang bisa saya bantu?
baru saja
Produk Quick Order

Pemesanan dapat langsung menghubungi kontak dibawah:

Openstack Comparison

Jika kamu sedang mencari Openstack Comparison, maka anda berada di halaman yang tepat. Kami menyediakan aneka Openstack Comparison yang bisa anda pesan online. Silakan hubungi kami via +6282245078486, jangan lupa sertakan juka gambar yang diinginkan.

Kami mengirim paket Openstack Comparison melalui berbagai ekspedisi, misalnya JNE, JNT, POS, dll. Kami juga menerima pembayaran via BCA/Mandiri/dll. Pengiriman biasanya tidak sampai seminggu sudah sampai dan kami sertakan pula nomor resi yang bisa digunakan untuk tracking barang secara online.

comparison  openstack  onapp  supportfly medium

Tidak hanya Openstack Comparison, anda juga bisa melihat gambar lain seperti Cloud Computing, Private Cloud, Keystone Architecture, Network Architecture, Dashboard Login, Que ES, Transparent Logo, Heat Logo.png, Block Storage, Self Service Portal, Server Icon, Folder Icon, Logo.png Transparent, General Chemistry, Cloud Design, Nova Logo, Use Case, Download Link, Cell V2, Cloud Diagram, Ceilometer Logo, Box Logo PNG, Company Profile, and Component Diagram.

Berbagai Contoh Openstack Comparison

Berikut kami sertakan berbagai contoh gambar untuk Openstack Comparison, silakan save gambar di bawah dengan klik tombol pesan, anda akan kami arahkan pemesanan via WA ke +6282245078486.

comparing red hat openstack platform  canonicals charmed openstack 1200×675

comparing red hat openstack platform canonicals charmed openstack

Order Sekarang

cloudstack  openstack comparison 1024×576

cloudstack openstack comparison

Order Sekarang

apache cloudstack  openstack comparison  comparecampcom 1434×899

apache cloudstack openstack comparison comparecampcom

Order Sekarang

comprehensive comparison chart  openstack  vmware 309×309

comprehensive comparison chart openstack vmware

Order Sekarang

comparison  openstack cloud concept  traditional architecture 600×599

comparison openstack cloud concept traditional architecture

Order Sekarang

cost  performance comparison  openstack compute  storage 189×245

cost performance comparison openstack compute storage

Order Sekarang

openstack  openshift key differences  cloud strategies 800×418

openstack openshift key differences cloud strategies

Order Sekarang

performance comparison   openstack implementations 320×320

performance comparison openstack implementations

Order Sekarang

comparison  openstack  onapp  supportfly medium 1200×600

comparison openstack onapp supportfly medium

Order Sekarang

openstack  xenserver instance performance comparison  vcpus 683×410

openstack xenserver instance performance comparison vcpus

Order Sekarang

red hat openshift  openstack  comprehensive comparison dev community 1000×500

red hat openshift openstack comprehensive comparison dev community

Order Sekarang

openstack  openshift top  comparisons  red hat platforms 955×2269

openstack openshift top comparisons red hat platforms

Order Sekarang

openstack alternatives shapeblue 800×332

openstack alternatives shapeblue

Order Sekarang

openstack  overview 696×472

openstack overview

Order Sekarang

openstack  vmware  depth analysis  comparison 1527×889

openstack vmware depth analysis comparison

Order Sekarang

differences  openstack  vmware  scientific diagram 850×146

differences openstack vmware scientific diagram

Order Sekarang

cloudstack  openstack pptx 320×240

cloudstack openstack pptx

Order Sekarang

cloudstack  openstack comparison nigh availability solutions 1920×1229

cloudstack openstack comparison nigh availability solutions

Order Sekarang

apiculus  guide  cloud management apiculus posted   topic 800×418

apiculus guide cloud management apiculus posted topic

Order Sekarang

openstack   reviews features pricing comparison pat 768×306

openstack reviews features pricing comparison pat

Order Sekarang

openstack  vmware bringing costs  ubuntu 1072×603

openstack vmware bringing costs ubuntu

Order Sekarang

openstack conceptual architecture showing  relationship bw services 1094×884

openstack conceptual architecture showing relationship bw services

Order Sekarang

kubernetes  openstack differences explained 1200×800

kubernetes openstack differences explained

Order Sekarang

openstack  vmware  openstack    alternative 1200×630

openstack vmware openstack alternative

Order Sekarang

Temukan solusi terbaik untuk kenyamanan ruang Anda dengan Openstack Comparison! Produk peredam suara dan panas ini menawarkan performa maksimal dengan harga yang terjangkau. Dapatkan kualitas unggul tanpa menguras kantong, dan nikmati suasana tenang serta sejuk di setiap sudut rumah atau kantor Anda. Pilih Openstack Comparison – pilihan cerdas untuk investasi jangka panjang!