Normalizable

Jika kamu sedang mencari Normalizable, maka anda berada di halaman yang tepat. Kami menyediakan aneka Normalizable yang bisa anda pesan online. Silakan hubungi kami via +6282245078486, jangan lupa sertakan juka gambar yang diinginkan.

Kami mengirim paket Normalizable melalui berbagai ekspedisi, misalnya JNE, JNT, POS, dll. Kami juga menerima pembayaran via BCA/Mandiri/dll. Pengiriman biasanya tidak sampai seminggu sudah sampai dan kami sertakan pula nomor resi yang bisa digunakan untuk tracking barang secara online.

normalization process

Berbagai Contoh Normalizable

Berikut kami sertakan berbagai contoh gambar untuk Normalizable, silakan save gambar di bawah dengan klik tombol pesan, anda akan kami arahkan pemesanan via WA ke +6282245078486.

normalisasi data 768×1024

normalisasi data

Order Sekarang

bentuk normal normalisasi part 768×1024

bentuk normal normalisasi part

Order Sekarang

normalisasi rizalcode 594×381

normalisasi rizalcode

Order Sekarang

exercise normalizing reader toolbox documentation 2300×1576

exercise normalizing reader toolbox documentation

Order Sekarang

normalization 2048×1536

normalization

Order Sekarang

normalize isnormalized methods 589×350

normalize isnormalized methods

Order Sekarang

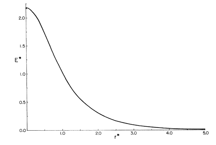
numerical methods normalizable solution   nonlinear equation 749×504

numerical methods normalizable solution nonlinear equation

Order Sekarang

portraits   branch normalizable  case   potential 850×679

portraits branch normalizable case potential

Order Sekarang

functions  normalizable  cheggcom 1114×259

functions normalizable cheggcom

Order Sekarang

diagram  normalizable processes alteration  architectural systems 546×546

diagram normalizable processes alteration architectural systems

Order Sekarang

tips memilih metode normalisasi data  tahap preprocessing machine 1280×720

tips memilih metode normalisasi data tahap preprocessing machine

Order Sekarang

normalization   pragmatic programmers  pragmatic 675×599

normalization pragmatic programmers pragmatic

Order Sekarang

hkll    normalizable mode 850×1202

hkll normalizable mode

Order Sekarang

normalizing  data  normalizr  miguel oliveira medium 325×267

normalizing data normalizr miguel oliveira medium

Order Sekarang

normalisasi data misbah 1856×2369

normalisasi data misbah

Order Sekarang

tech  raja david 746×103

tech raja david

Order Sekarang

normalisasi 1024×768

normalisasi

Order Sekarang

normalization process 684×385

normalization process

Order Sekarang

normalisasi data blog elektro code 204×54

normalisasi data blog elektro code

Order Sekarang

normalisasi sercingilmu 795×368

normalisasi sercingilmu

Order Sekarang

normalisasi direktorat pusat teknologi informasi 1656×1728

normalisasi direktorat pusat teknologi informasi

Order Sekarang

teknik normalisasi distro teknologi informasi 557×120

teknik normalisasi distro teknologi informasi

Order Sekarang

normalisasi  matakuliah basis data 640×480

normalisasi matakuliah basis data

Order Sekarang

normalisasippt 320×240

normalisasippt

Order Sekarang

normalisasi powerpoint    id 1024×768

normalisasi powerpoint id

Order Sekarang

pertemuan  normalisasi 768×1024

pertemuan normalisasi

Order Sekarang

normalisasi teknologi 6912×3456

normalisasi teknologi

Order Sekarang

normalization powerpoint    id 1024×768

normalization powerpoint id

Order Sekarang

Temukan solusi terbaik untuk kenyamanan ruang Anda dengan Normalizable! Produk peredam suara dan panas ini menawarkan performa maksimal dengan harga yang terjangkau. Dapatkan kualitas unggul tanpa menguras kantong, dan nikmati suasana tenang serta sejuk di setiap sudut rumah atau kantor Anda. Pilih Normalizable – pilihan cerdas untuk investasi jangka panjang!

Tidak ada hasil untuk penelusuran kata kunci Normalizable

NO RESULT FOUND

Maaf, tidak ada yang cocok dengan kriteria yang Anda cari.

Apa yang ingin Anda lakukan?
« kembali ke Beranda atau gunakan kotak pencarian dibawah ini untuk mulai penelusuran baru.

Social Media & Marketplace
Chat via Whatsapp

Ada yang ditanyakan?
Klik untuk chat dengan customer support kami

Raisa
● online
Benu
● online
Raisa
● online
Halo, perkenalkan saya Raisa
baru saja
Ada yang bisa saya bantu?
baru saja
Produk Quick Order

Pemesanan dapat langsung menghubungi kontak dibawah:

Normalizable

Jika kamu sedang mencari Normalizable, maka anda berada di halaman yang tepat. Kami menyediakan aneka Normalizable yang bisa anda pesan online. Silakan hubungi kami via +6282245078486, jangan lupa sertakan juka gambar yang diinginkan.

Kami mengirim paket Normalizable melalui berbagai ekspedisi, misalnya JNE, JNT, POS, dll. Kami juga menerima pembayaran via BCA/Mandiri/dll. Pengiriman biasanya tidak sampai seminggu sudah sampai dan kami sertakan pula nomor resi yang bisa digunakan untuk tracking barang secara online.

pertemuan  normalisasi

Berbagai Contoh Normalizable

Berikut kami sertakan berbagai contoh gambar untuk Normalizable, silakan save gambar di bawah dengan klik tombol pesan, anda akan kami arahkan pemesanan via WA ke +6282245078486.

normalisasi data 768×1024

normalisasi data

Order Sekarang

bentuk normal normalisasi part 768×1024

bentuk normal normalisasi part

Order Sekarang

normalisasi rizalcode 594×381

normalisasi rizalcode

Order Sekarang

exercise normalizing reader toolbox documentation 2300×1576

exercise normalizing reader toolbox documentation

Order Sekarang

normalization 2048×1536

normalization

Order Sekarang

normalize isnormalized methods 589×350

normalize isnormalized methods

Order Sekarang

numerical methods normalizable solution   nonlinear equation 749×504

numerical methods normalizable solution nonlinear equation

Order Sekarang

portraits   branch normalizable  case   potential 850×679

portraits branch normalizable case potential

Order Sekarang

functions  normalizable  cheggcom 1114×259

functions normalizable cheggcom

Order Sekarang

diagram  normalizable processes alteration  architectural systems 546×546

diagram normalizable processes alteration architectural systems

Order Sekarang

tips memilih metode normalisasi data  tahap preprocessing machine 1280×720

tips memilih metode normalisasi data tahap preprocessing machine

Order Sekarang

normalization   pragmatic programmers  pragmatic 675×599

normalization pragmatic programmers pragmatic

Order Sekarang

hkll    normalizable mode 850×1202

hkll normalizable mode

Order Sekarang

normalizing  data  normalizr  miguel oliveira medium 325×267

normalizing data normalizr miguel oliveira medium

Order Sekarang

normalisasi data misbah 1856×2369

normalisasi data misbah

Order Sekarang

tech  raja david 746×103

tech raja david

Order Sekarang

normalisasi 1024×768

normalisasi

Order Sekarang

normalization process 684×385

normalization process

Order Sekarang

normalisasi data blog elektro code 204×54

normalisasi data blog elektro code

Order Sekarang

normalisasi sercingilmu 795×368

normalisasi sercingilmu

Order Sekarang

normalisasi direktorat pusat teknologi informasi 1656×1728

normalisasi direktorat pusat teknologi informasi

Order Sekarang

teknik normalisasi distro teknologi informasi 557×120

teknik normalisasi distro teknologi informasi

Order Sekarang

normalisasi  matakuliah basis data 640×480

normalisasi matakuliah basis data

Order Sekarang

normalisasippt 320×240

normalisasippt

Order Sekarang

normalisasi powerpoint    id 1024×768

normalisasi powerpoint id

Order Sekarang

pertemuan  normalisasi 768×1024

pertemuan normalisasi

Order Sekarang

normalisasi teknologi 6912×3456

normalisasi teknologi

Order Sekarang

normalization powerpoint    id 1024×768

normalization powerpoint id

Order Sekarang

Temukan solusi terbaik untuk kenyamanan ruang Anda dengan Normalizable! Produk peredam suara dan panas ini menawarkan performa maksimal dengan harga yang terjangkau. Dapatkan kualitas unggul tanpa menguras kantong, dan nikmati suasana tenang serta sejuk di setiap sudut rumah atau kantor Anda. Pilih Normalizable – pilihan cerdas untuk investasi jangka panjang!