Nconf

Jika kamu sedang mencari Nconf, maka anda berada di halaman yang tepat. Kami menyediakan aneka Nconf yang bisa anda pesan online. Silakan hubungi kami via +6282245078486, jangan lupa sertakan juka gambar yang diinginkan.

Kami mengirim paket Nconf melalui berbagai ekspedisi, misalnya JNE, JNT, POS, dll. Kami juga menerima pembayaran via BCA/Mandiri/dll. Pengiriman biasanya tidak sampai seminggu sudah sampai dan kami sertakan pula nomor resi yang bisa digunakan untuk tracking barang secara online.

nconf  hansemesse rostock october   alleventsin

Tidak hanya Nconf, anda juga bisa melihat gambar lain seperti Shinken, Icinga, Opsview, and Nagios.

Berbagai Contoh Nconf

Berikut kami sertakan berbagai contoh gambar untuk Nconf, silakan save gambar di bawah dengan klik tombol pesan, anda akan kami arahkan pemesanan via WA ke +6282245078486.

screenshots nconforg 1031×792

screenshots nconforg

Order Sekarang

introduction nconforg 541×469

introduction nconforg

Order Sekarang

nconf enterprise nagios configurator github 280×280

nconf enterprise nagios configurator github

Order Sekarang

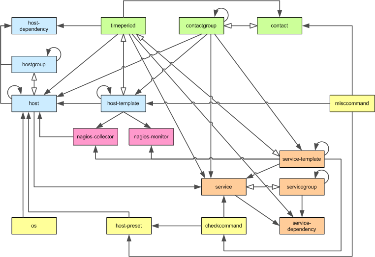
architecture nconforg 762×524

architecture nconforg

Order Sekarang

nconf  unixmen 1121×638

nconf unixmen

Order Sekarang

nconf ev linkedin 200×200

nconf ev linkedin

Order Sekarang

nconf  hansemesse rostock october   alleventsin 800×400

nconf hansemesse rostock october alleventsin

Order Sekarang

install nconf  manage nagios core unixmen 1097×529

install nconf manage nagios core unixmen

Order Sekarang

nagios  nconf dennis bor 1673×825

nagios nconf dennis bor

Order Sekarang

install nagios core  nconf  debian  dennis bor 1676×828

install nagios core nconf debian dennis bor

Order Sekarang

guida configurare nagios  nconf 1366×768

guida configurare nagios nconf

Order Sekarang

nagiosnconf blgjp 1108×716

nagiosnconf blgjp

Order Sekarang

nconf installation anleitung fuer das nagios incinga konfigurationstool 919×416

nconf installation anleitung fuer das nagios incinga konfigurationstool

Order Sekarang

nagios  nconf nastroyka sistemy monitoringa nagios   utility 1268×768

nagios nconf nastroyka sistemy monitoringa nagios utility

Order Sekarang

nconf ev auf linkedin liebe freunde teilnehmer und unterstuetzer der 1170×774

nconf ev auf linkedin liebe freunde teilnehmer und unterstuetzer der

Order Sekarang

netconf protocol tutorial youtube 0 x 0

netconf protocol tutorial youtube

Order Sekarang

Temukan solusi terbaik untuk kenyamanan ruang Anda dengan Nconf! Produk peredam suara dan panas ini menawarkan performa maksimal dengan harga yang terjangkau. Dapatkan kualitas unggul tanpa menguras kantong, dan nikmati suasana tenang serta sejuk di setiap sudut rumah atau kantor Anda. Pilih Nconf – pilihan cerdas untuk investasi jangka panjang!

Tidak ada hasil untuk penelusuran kata kunci Nconf

NO RESULT FOUND

Maaf, tidak ada yang cocok dengan kriteria yang Anda cari.

Apa yang ingin Anda lakukan?
« kembali ke Beranda atau gunakan kotak pencarian dibawah ini untuk mulai penelusuran baru.

Social Media & Marketplace
Chat via Whatsapp

Ada yang ditanyakan?
Klik untuk chat dengan customer support kami

Raisa
● online
Benu
● online
Raisa
● online
Halo, perkenalkan saya Raisa
baru saja
Ada yang bisa saya bantu?
baru saja
Produk Quick Order

Pemesanan dapat langsung menghubungi kontak dibawah:

Nconf

Jika kamu sedang mencari Nconf, maka anda berada di halaman yang tepat. Kami menyediakan aneka Nconf yang bisa anda pesan online. Silakan hubungi kami via +6282245078486, jangan lupa sertakan juka gambar yang diinginkan.

Kami mengirim paket Nconf melalui berbagai ekspedisi, misalnya JNE, JNT, POS, dll. Kami juga menerima pembayaran via BCA/Mandiri/dll. Pengiriman biasanya tidak sampai seminggu sudah sampai dan kami sertakan pula nomor resi yang bisa digunakan untuk tracking barang secara online.

guida configurare nagios  nconf

Tidak hanya Nconf, anda juga bisa melihat gambar lain seperti Shinken, Icinga, Opsview, and Nagios.

Berbagai Contoh Nconf

Berikut kami sertakan berbagai contoh gambar untuk Nconf, silakan save gambar di bawah dengan klik tombol pesan, anda akan kami arahkan pemesanan via WA ke +6282245078486.

screenshots nconforg 1031×792

screenshots nconforg

Order Sekarang

introduction nconforg 541×469

introduction nconforg

Order Sekarang

nconf enterprise nagios configurator github 280×280

nconf enterprise nagios configurator github

Order Sekarang

architecture nconforg 762×524

architecture nconforg

Order Sekarang

nconf  unixmen 1121×638

nconf unixmen

Order Sekarang

nconf ev linkedin 200×200

nconf ev linkedin

Order Sekarang

nconf  hansemesse rostock october   alleventsin 800×400

nconf hansemesse rostock october alleventsin

Order Sekarang

install nconf  manage nagios core unixmen 1097×529

install nconf manage nagios core unixmen

Order Sekarang

nagios  nconf dennis bor 1673×825

nagios nconf dennis bor

Order Sekarang

install nagios core  nconf  debian  dennis bor 1676×828

install nagios core nconf debian dennis bor

Order Sekarang

guida configurare nagios  nconf 1366×768

guida configurare nagios nconf

Order Sekarang

nagiosnconf blgjp 1108×716

nagiosnconf blgjp

Order Sekarang

nconf installation anleitung fuer das nagios incinga konfigurationstool 919×416

nconf installation anleitung fuer das nagios incinga konfigurationstool

Order Sekarang

nagios  nconf nastroyka sistemy monitoringa nagios   utility 1268×768

nagios nconf nastroyka sistemy monitoringa nagios utility

Order Sekarang

nconf ev auf linkedin liebe freunde teilnehmer und unterstuetzer der 1170×774

nconf ev auf linkedin liebe freunde teilnehmer und unterstuetzer der

Order Sekarang

netconf protocol tutorial youtube 0 x 0

netconf protocol tutorial youtube

Order Sekarang

Temukan solusi terbaik untuk kenyamanan ruang Anda dengan Nconf! Produk peredam suara dan panas ini menawarkan performa maksimal dengan harga yang terjangkau. Dapatkan kualitas unggul tanpa menguras kantong, dan nikmati suasana tenang serta sejuk di setiap sudut rumah atau kantor Anda. Pilih Nconf – pilihan cerdas untuk investasi jangka panjang!