It Build Process

Jika kamu sedang mencari It Build Process, maka anda berada di halaman yang tepat. Kami menyediakan aneka It Build Process yang bisa anda pesan online. Silakan hubungi kami via +6282245078486, jangan lupa sertakan juka gambar yang diinginkan.

Kami mengirim paket It Build Process melalui berbagai ekspedisi, misalnya JNE, JNT, POS, dll. Kami juga menerima pembayaran via BCA/Mandiri/dll. Pengiriman biasanya tidak sampai seminggu sudah sampai dan kami sertakan pula nomor resi yang bisa digunakan untuk tracking barang secara online.

build cyber informed engineering

Tidak hanya It Build Process, anda juga bisa melihat gambar lain seperti Simple Design, FlowChart, Software Development, Steps Design, Retail Design, What Is Design, Clear Hole, New Product, Computer Science, Digital Design, What is, Complex Design, Design, Broken Server, Quality Drawing, Program, Angular, Code, Product, Embedded, Help, Compiler, What Is Mean, and Android.

Berbagai Contoh It Build Process

Berikut kami sertakan berbagai contoh gambar untuk It Build Process, silakan save gambar di bawah dengan klik tombol pesan, anda akan kami arahkan pemesanan via WA ke +6282245078486.

build process micro coding 680×511

build process micro coding

Order Sekarang

build process 1044×549

build process

Order Sekarang

build process sticky bits powered  feabhassticky bits powered 1280×720

build process sticky bits powered feabhassticky bits powered

Order Sekarang

design build process pre  builders 2560×1513

design build process pre builders

Order Sekarang

php build process 1700×1320

php build process

Order Sekarang

sap build process automation nexus system resources 1847×946

sap build process automation nexus system resources

Order Sekarang

design bid build process dbb 2778×1382

design bid build process dbb

Order Sekarang

design bid build process commercial design  build commercial 2800×1600

design bid build process commercial design build commercial

Order Sekarang

design build construction process interiorskera 3072×1536

design build construction process interiorskera

Order Sekarang

creating  build process 861×551

creating build process

Order Sekarang

process design build construction  design build process srci 1920×1080

process design build construction design build process srci

Order Sekarang

design build process talmadge construction 2156×1266

design build process talmadge construction

Order Sekarang

application build process  scientific diagram 320×320

application build process scientific diagram

Order Sekarang

build process finsemble 1166×2270

build process finsemble

Order Sekarang

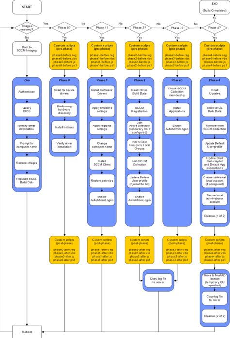
design build process flow chart design talk 2500×3864

design build process flow chart design talk

Order Sekarang

build process  st visual develop pptx 320×240

build process st visual develop pptx

Order Sekarang

sap build process automation   trigger proc sap community 2560×1263

sap build process automation trigger proc sap community

Order Sekarang

build process overview 566×831

build process overview

Order Sekarang

design build process good   owners perspective marino 2099×1399

design build process good owners perspective marino

Order Sekarang

structured  processes  develop quality web solutions 1058×1115

structured processes develop quality web solutions

Order Sekarang

project source code structure  build process powerpoint 1023×767

project source code structure build process powerpoint

Order Sekarang

schematic overview   build process 850×727

schematic overview build process

Order Sekarang

steps   development  build process  scientific diagram 704×484

steps development build process scientific diagram

Order Sekarang

software build process complete guide 300×300

software build process complete guide

Order Sekarang

google cloud sap build process automation integrations  workspace 2000×1123

google cloud sap build process automation integrations workspace

Order Sekarang

build cyber informed engineering 5632×1824

build cyber informed engineering

Order Sekarang

design build fosters 280×330

design build fosters

Order Sekarang

understanding  build process microsoft learn 640×421

understanding build process microsoft learn

Order Sekarang

Temukan solusi terbaik untuk kenyamanan ruang Anda dengan It Build Process! Produk peredam suara dan panas ini menawarkan performa maksimal dengan harga yang terjangkau. Dapatkan kualitas unggul tanpa menguras kantong, dan nikmati suasana tenang serta sejuk di setiap sudut rumah atau kantor Anda. Pilih It Build Process – pilihan cerdas untuk investasi jangka panjang!

Tidak ada hasil untuk penelusuran kata kunci It Build Process

NO RESULT FOUND

Maaf, tidak ada yang cocok dengan kriteria yang Anda cari.

Apa yang ingin Anda lakukan?
« kembali ke Beranda atau gunakan kotak pencarian dibawah ini untuk mulai penelusuran baru.

Social Media & Marketplace
Chat via Whatsapp

Ada yang ditanyakan?
Klik untuk chat dengan customer support kami

Raisa
● online
Benu
● online
Raisa
● online
Halo, perkenalkan saya Raisa
baru saja
Ada yang bisa saya bantu?
baru saja
Produk Quick Order

Pemesanan dapat langsung menghubungi kontak dibawah:

It Build Process

Jika kamu sedang mencari It Build Process, maka anda berada di halaman yang tepat. Kami menyediakan aneka It Build Process yang bisa anda pesan online. Silakan hubungi kami via +6282245078486, jangan lupa sertakan juka gambar yang diinginkan.

Kami mengirim paket It Build Process melalui berbagai ekspedisi, misalnya JNE, JNT, POS, dll. Kami juga menerima pembayaran via BCA/Mandiri/dll. Pengiriman biasanya tidak sampai seminggu sudah sampai dan kami sertakan pula nomor resi yang bisa digunakan untuk tracking barang secara online.

build process sticky bits powered  feabhassticky bits powered

Tidak hanya It Build Process, anda juga bisa melihat gambar lain seperti Simple Design, FlowChart, Steps Design, Retail Design, Software Development, Clear Hole, What Is Design, New Product, Complex Design, Computer Science, Digital Design, What is, Design, Broken Server, Quality Drawing, Program, Angular, Code, Product, Embedded, Help, Compiler, What Is Mean, and Android.

Berbagai Contoh It Build Process

Berikut kami sertakan berbagai contoh gambar untuk It Build Process, silakan save gambar di bawah dengan klik tombol pesan, anda akan kami arahkan pemesanan via WA ke +6282245078486.

build process micro coding 680×511

build process micro coding

Order Sekarang

build process 1044×549

build process

Order Sekarang

build process sticky bits powered  feabhassticky bits powered 1280×720

build process sticky bits powered feabhassticky bits powered

Order Sekarang

design build process pre  builders 2560×1513

design build process pre builders

Order Sekarang

php build process 1700×1320

php build process

Order Sekarang

sap build process automation nexus system resources 1847×946

sap build process automation nexus system resources

Order Sekarang

design bid build process dbb 2778×1382

design bid build process dbb

Order Sekarang

design bid build process commercial design  build commercial 2800×1600

design bid build process commercial design build commercial

Order Sekarang

design build construction process interiorskera 3072×1536

design build construction process interiorskera

Order Sekarang

creating  build process 861×551

creating build process

Order Sekarang

process design build construction  design build process srci 1920×1080

process design build construction design build process srci

Order Sekarang

design build process talmadge construction 2156×1266

design build process talmadge construction

Order Sekarang

application build process  scientific diagram 320×320

application build process scientific diagram

Order Sekarang

build process finsemble 1166×2270

build process finsemble

Order Sekarang

design build process flow chart design talk 2500×3864

design build process flow chart design talk

Order Sekarang

build process  st visual develop pptx 320×240

build process st visual develop pptx

Order Sekarang

sap build process automation   trigger proc sap community 2560×1263

sap build process automation trigger proc sap community

Order Sekarang

build process overview 566×831

build process overview

Order Sekarang

design build process good   owners perspective marino 2099×1399

design build process good owners perspective marino

Order Sekarang

structured  processes  develop quality web solutions 1058×1115

structured processes develop quality web solutions

Order Sekarang

project source code structure  build process powerpoint 1023×767

project source code structure build process powerpoint

Order Sekarang

schematic overview   build process 850×727

schematic overview build process

Order Sekarang

steps   development  build process  scientific diagram 704×484

steps development build process scientific diagram

Order Sekarang

software build process complete guide 300×300

software build process complete guide

Order Sekarang

google cloud sap build process automation integrations  workspace 2000×1123

google cloud sap build process automation integrations workspace

Order Sekarang

build cyber informed engineering 5632×1824

build cyber informed engineering

Order Sekarang

design build fosters 280×330

design build fosters

Order Sekarang

understanding  build process microsoft learn 640×421

understanding build process microsoft learn

Order Sekarang

Temukan solusi terbaik untuk kenyamanan ruang Anda dengan It Build Process! Produk peredam suara dan panas ini menawarkan performa maksimal dengan harga yang terjangkau. Dapatkan kualitas unggul tanpa menguras kantong, dan nikmati suasana tenang serta sejuk di setiap sudut rumah atau kantor Anda. Pilih It Build Process – pilihan cerdas untuk investasi jangka panjang!