High Side Driver

Jika kamu sedang mencari High Side Driver, maka anda berada di halaman yang tepat. Kami menyediakan aneka High Side Driver yang bisa anda pesan online. Silakan hubungi kami via +6282245078486, jangan lupa sertakan juka gambar yang diinginkan.

Kami mengirim paket High Side Driver melalui berbagai ekspedisi, misalnya JNE, JNT, POS, dll. Kami juga menerima pembayaran via BCA/Mandiri/dll. Pengiriman biasanya tidak sampai seminggu sudah sampai dan kami sertakan pula nomor resi yang bisa digunakan untuk tracking barang secara online.

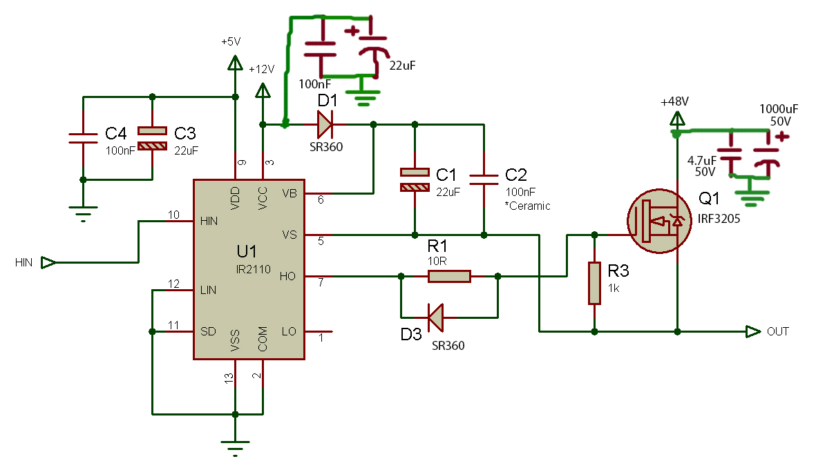
figure    configurable high sidelow side driver  fast

Tidak hanya High Side Driver, anda juga bisa melihat gambar lain seperti Fuel Pump Circuit, CMOS Design, LED Circuit, What is, and Charge Pump.

Berbagai Contoh High Side Driver

Berikut kami sertakan berbagai contoh gambar untuk High Side Driver, silakan save gambar di bawah dengan klik tombol pesan, anda akan kami arahkan pemesanan via WA ke +6282245078486.

circuit design  side driver  high side driver tinkercad 725×453

circuit design side driver high side driver tinkercad

Order Sekarang

difference   high side   side driver 768×1024

difference high side side driver

Order Sekarang

high side driver platform  creating  sharing projects oshwlab 1169×828

high side driver platform creating sharing projects oshwlab

Order Sekarang

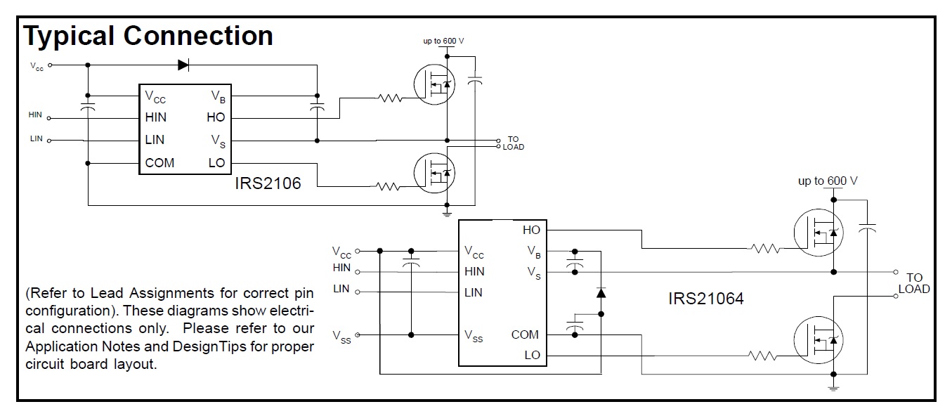
high side driverlow side driver physics forums 800×484

high side driverlow side driver physics forums

Order Sekarang

mosfet high side driver   side driver electrical engineering 671×516

mosfet high side driver side driver electrical engineering

Order Sekarang

bjt high side driver analysis electronics believer 624×285

bjt high side driver analysis electronics believer

Order Sekarang

mosfet high side driver internal design electrical engineering 1440×2880

mosfet high side driver internal design electrical engineering

Order Sekarang

mosfet high side  side driver circuit  scientific diagram 320×320

mosfet high side side driver circuit scientific diagram

Order Sekarang

high side mosfet driver circuitlab 540×405

high side mosfet driver circuitlab

Order Sekarang

high   side driver   bridge driver electrical 1355×592

high side driver bridge driver electrical

Order Sekarang

high side driver 452×640

high side driver

Order Sekarang

bridge discrete high side driver  ganfet electrical 874×408

bridge discrete high side driver ganfet electrical

Order Sekarang

high side   side drivers 1080×1080

high side side drivers

Order Sekarang

high side driver application stmicroelectronics community 830×711

high side driver application stmicroelectronics community

Order Sekarang

architecture   high side driver  scientific diagram 768×474

architecture high side driver scientific diagram

Order Sekarang

high side mosfet driver 600×209

high side mosfet driver

Order Sekarang

channel high side driver  analog sense  automotive 1495×1058

channel high side driver analog sense automotive

Order Sekarang

high side driver design  pmos  resistive load 780×598

high side driver design pmos resistive load

Order Sekarang

automotive qualified high speed  side driver family increas 1112×900

automotive qualified high speed side driver family increas

Order Sekarang

boost charge pump  high side driving   drive  high 1912×1244

boost charge pump high side driving drive high

Order Sekarang

switches arduino high side driver     electrical 692×627

switches arduino high side driver electrical

Order Sekarang

switch mode power supply synchronous buck high side driver 963×571

switch mode power supply synchronous buck high side driver

Order Sekarang

high side driver  fet driver ic 1002×996

high side driver fet driver ic

Order Sekarang

schematic   driver including  high side driver    drive 850×434

schematic driver including high side driver drive

Order Sekarang

figure    configurable high sidelow side driver  fast 474×710

figure configurable high sidelow side driver fast

Order Sekarang

dc motor mosfets drain  source short   high side driver 1181×681

dc motor mosfets drain source short high side driver

Order Sekarang

solved    high side driver circuit  cheggcom 440×378

solved high side driver circuit cheggcom

Order Sekarang

Temukan solusi terbaik untuk kenyamanan ruang Anda dengan High Side Driver! Produk peredam suara dan panas ini menawarkan performa maksimal dengan harga yang terjangkau. Dapatkan kualitas unggul tanpa menguras kantong, dan nikmati suasana tenang serta sejuk di setiap sudut rumah atau kantor Anda. Pilih High Side Driver – pilihan cerdas untuk investasi jangka panjang!

Tidak ada hasil untuk penelusuran kata kunci High Side Driver

NO RESULT FOUND

Maaf, tidak ada yang cocok dengan kriteria yang Anda cari.

Apa yang ingin Anda lakukan?
« kembali ke Beranda atau gunakan kotak pencarian dibawah ini untuk mulai penelusuran baru.

Social Media & Marketplace
Chat via Whatsapp

Ada yang ditanyakan?
Klik untuk chat dengan customer support kami

Raisa
● online
Benu
● online
Raisa
● online
Halo, perkenalkan saya Raisa
baru saja
Ada yang bisa saya bantu?
baru saja
Produk Quick Order

Pemesanan dapat langsung menghubungi kontak dibawah:

High Side Driver

Jika kamu sedang mencari High Side Driver, maka anda berada di halaman yang tepat. Kami menyediakan aneka High Side Driver yang bisa anda pesan online. Silakan hubungi kami via +6282245078486, jangan lupa sertakan juka gambar yang diinginkan.

Kami mengirim paket High Side Driver melalui berbagai ekspedisi, misalnya JNE, JNT, POS, dll. Kami juga menerima pembayaran via BCA/Mandiri/dll. Pengiriman biasanya tidak sampai seminggu sudah sampai dan kami sertakan pula nomor resi yang bisa digunakan untuk tracking barang secara online.

high side driverlow side driver physics forums

Tidak hanya High Side Driver, anda juga bisa melihat gambar lain seperti Fuel Pump Circuit, CMOS Design, LED Circuit, What is, and Charge Pump.

Berbagai Contoh High Side Driver

Berikut kami sertakan berbagai contoh gambar untuk High Side Driver, silakan save gambar di bawah dengan klik tombol pesan, anda akan kami arahkan pemesanan via WA ke +6282245078486.

circuit design  side driver  high side driver tinkercad 725×453

circuit design side driver high side driver tinkercad

Order Sekarang

difference   high side   side driver 768×1024

difference high side side driver

Order Sekarang

high side driver platform  creating  sharing projects oshwlab 1169×828

high side driver platform creating sharing projects oshwlab

Order Sekarang

high side driverlow side driver physics forums 800×484

high side driverlow side driver physics forums

Order Sekarang

mosfet high side driver   side driver electrical engineering 671×516

mosfet high side driver side driver electrical engineering

Order Sekarang

bjt high side driver analysis electronics believer 624×285

bjt high side driver analysis electronics believer

Order Sekarang

mosfet high side driver internal design electrical engineering 1440×2880

mosfet high side driver internal design electrical engineering

Order Sekarang

mosfet high side  side driver circuit  scientific diagram 320×320

mosfet high side side driver circuit scientific diagram

Order Sekarang

high side mosfet driver circuitlab 540×405

high side mosfet driver circuitlab

Order Sekarang

high   side driver   bridge driver electrical 1355×592

high side driver bridge driver electrical

Order Sekarang

high side driver 452×640

high side driver

Order Sekarang

0 x 0

Order Sekarang

bridge discrete high side driver  ganfet electrical 874×408

bridge discrete high side driver ganfet electrical

Order Sekarang

high side   side drivers 1080×1080

high side side drivers

Order Sekarang

high side driver application stmicroelectronics community 830×711

high side driver application stmicroelectronics community

Order Sekarang

architecture   high side driver  scientific diagram 768×474

architecture high side driver scientific diagram

Order Sekarang

high side mosfet driver 600×209

high side mosfet driver

Order Sekarang

channel high side driver  analog sense  automotive 1495×1058

channel high side driver analog sense automotive

Order Sekarang

high side driver design  pmos  resistive load 780×598

high side driver design pmos resistive load

Order Sekarang

automotive qualified high speed  side driver family increas 1112×900

automotive qualified high speed side driver family increas

Order Sekarang

boost charge pump  high side driving   drive  high 1912×1244

boost charge pump high side driving drive high

Order Sekarang

switches arduino high side driver     electrical 692×627

switches arduino high side driver electrical

Order Sekarang

switch mode power supply synchronous buck high side driver 963×571

switch mode power supply synchronous buck high side driver

Order Sekarang

high side driver  fet driver ic 1002×996

high side driver fet driver ic

Order Sekarang

schematic   driver including  high side driver    drive 850×434

schematic driver including high side driver drive

Order Sekarang

figure    configurable high sidelow side driver  fast 474×710

figure configurable high sidelow side driver fast

Order Sekarang

dc motor mosfets drain  source short   high side driver 1181×681

dc motor mosfets drain source short high side driver

Order Sekarang

solved    high side driver circuit  cheggcom 440×378

solved high side driver circuit cheggcom

Order Sekarang

Temukan solusi terbaik untuk kenyamanan ruang Anda dengan High Side Driver! Produk peredam suara dan panas ini menawarkan performa maksimal dengan harga yang terjangkau. Dapatkan kualitas unggul tanpa menguras kantong, dan nikmati suasana tenang serta sejuk di setiap sudut rumah atau kantor Anda. Pilih High Side Driver – pilihan cerdas untuk investasi jangka panjang!