Harmonic Series

Jika kamu sedang mencari Harmonic Series, maka anda berada di halaman yang tepat. Kami menyediakan aneka Harmonic Series yang bisa anda pesan online. Silakan hubungi kami via +6282245078486, jangan lupa sertakan juka gambar yang diinginkan.

Kami mengirim paket Harmonic Series melalui berbagai ekspedisi, misalnya JNE, JNT, POS, dll. Kami juga menerima pembayaran via BCA/Mandiri/dll. Pengiriman biasanya tidak sampai seminggu sudah sampai dan kami sertakan pula nomor resi yang bisa digunakan untuk tracking barang secara online.

harmonic series portland piano lab

Tidak hanya Harmonic Series, anda juga bisa melihat gambar lain seperti Converge or Diverge, French Horn, Convergence Divergence, Prime Numbers, Calc 2, Conch Shell, Music Theory, What is, Guitar Fretboard, Frequency Spectrum, Audiograph, and Sound Waves.

Berbagai Contoh Harmonic Series

Berikut kami sertakan berbagai contoh gambar untuk Harmonic Series, silakan save gambar di bawah dengan klik tombol pesan, anda akan kami arahkan pemesanan via WA ke +6282245078486.

sympathetic vibratory physics harmonic series 1027×601

sympathetic vibratory physics harmonic series

Order Sekarang

harmonic series portland piano lab 15766×4357

harmonic series portland piano lab

Order Sekarang

orchestra  users manual harmonic series 807×783

orchestra users manual harmonic series

Order Sekarang

harmonic series  wikipedia 1300×177

harmonic series wikipedia

Order Sekarang

harmonic series properties formula  divergence 1298×649

harmonic series properties formula divergence

Order Sekarang

harmonic series andrea minini 627×476

harmonic series andrea minini

Order Sekarang

harmonic series mathematics simple english wikipedia 474×474

harmonic series mathematics simple english wikipedia

Order Sekarang

harmonic series statemath 1021×716

harmonic series statemath

Order Sekarang

harmonic series theshepherdmusicschool buymeacoffee 1200×1200

harmonic series theshepherdmusicschool buymeacoffee

Order Sekarang

harmonic series national museum  mathematics 1348×617

harmonic series national museum mathematics

Order Sekarang

harmonic series orchestration  arranging wiki fandom 550×235

harmonic series orchestration arranging wiki fandom

Order Sekarang

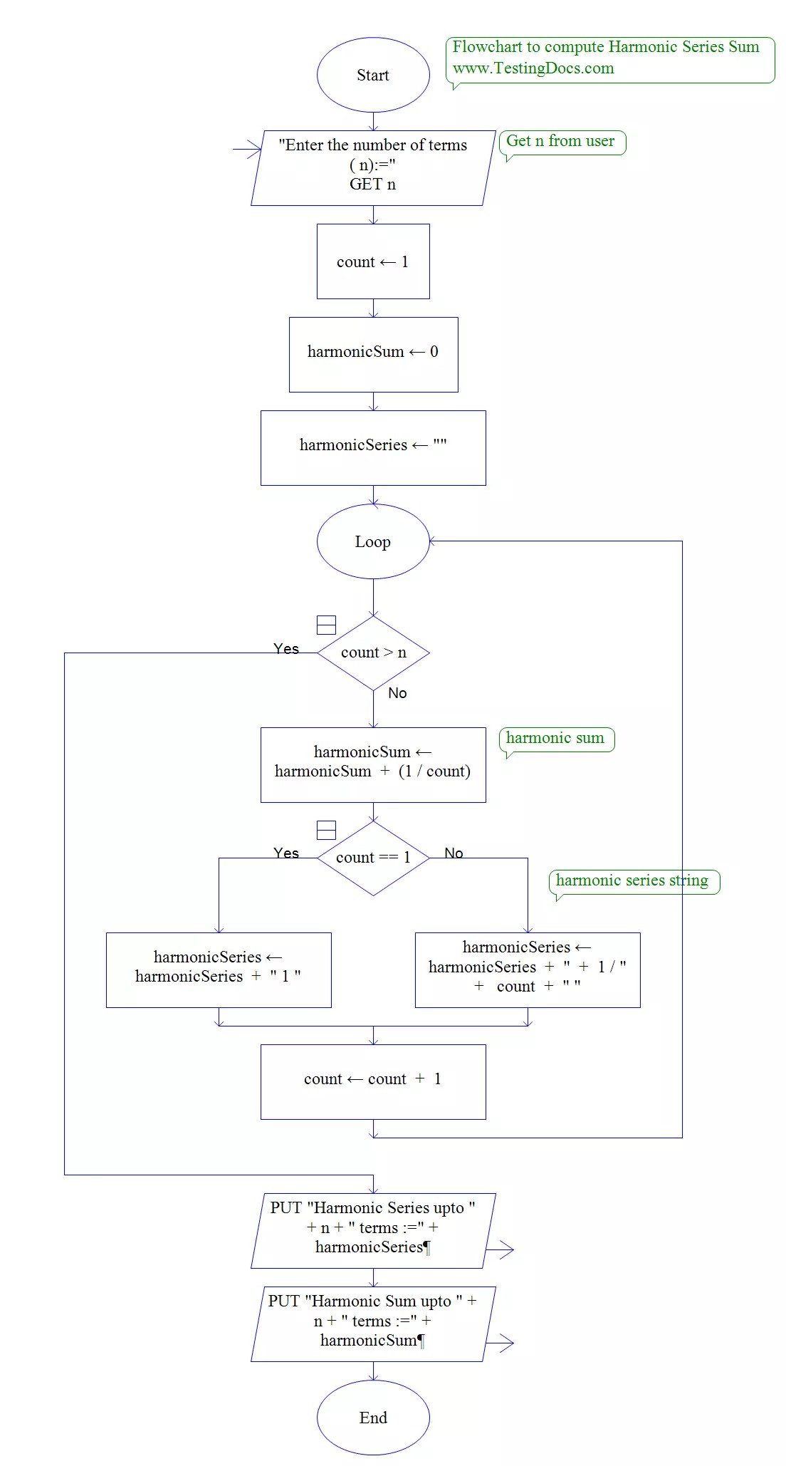
harmonic series flowchart  testingdocs 1104×2058

harmonic series flowchart testingdocs

Order Sekarang

harmonic series formula examples    harmonic series 480×360

harmonic series formula examples harmonic series

Order Sekarang

harmonic series phase difference  practice theory stack exchange 1200×1332

harmonic series phase difference practice theory stack exchange

Order Sekarang

harmonic series structure application  background 0 x 0

harmonic series structure application background

Order Sekarang

summation harmonic series formula mathematics stock vector royalty 514×280

summation harmonic series formula mathematics stock vector royalty

Order Sekarang

harmonic number  series calculator sum  nth term mathbz 570×157

harmonic number series calculator sum nth term mathbz

Order Sekarang

introduction   harmonic series  minute  theory 1920×1080

introduction harmonic series minute theory

Order Sekarang

discover  harmonic series   lessons ideas  theory 1800×2250

discover harmonic series lessons ideas theory

Order Sekarang

harmonic series rcreativecoding 3264×2448

harmonic series rcreativecoding

Order Sekarang

quiz worksheet harmonic series  math studycom 1140×1169

quiz worksheet harmonic series math studycom

Order Sekarang

harmonic series definition formula examples lesson studycom 0 x 0

harmonic series definition formula examples lesson studycom

Order Sekarang

identifying  series  numbers   harmonic series calculus studycom 715×402

identifying series numbers harmonic series calculus studycom

Order Sekarang

harmonic series rgeometryisneat 1067×1304

harmonic series rgeometryisneat

Order Sekarang

harmonic series ysolife 426×320

harmonic series ysolife

Order Sekarang

harmonic drive gearbox assun motor 4282×3741

harmonic drive gearbox assun motor

Order Sekarang

identifying  series  numbers   alternating harmonic series 715×402

identifying series numbers alternating harmonic series

Order Sekarang

summation  harmonic series formula  mathematics math resources 1300×875

summation harmonic series formula mathematics math resources

Order Sekarang

harmonic progression geeksforgeeks 1000×470

harmonic progression geeksforgeeks

Order Sekarang

Temukan solusi terbaik untuk kenyamanan ruang Anda dengan Harmonic Series! Produk peredam suara dan panas ini menawarkan performa maksimal dengan harga yang terjangkau. Dapatkan kualitas unggul tanpa menguras kantong, dan nikmati suasana tenang serta sejuk di setiap sudut rumah atau kantor Anda. Pilih Harmonic Series – pilihan cerdas untuk investasi jangka panjang!

Tidak ada hasil untuk penelusuran kata kunci Harmonic Series

NO RESULT FOUND

Maaf, tidak ada yang cocok dengan kriteria yang Anda cari.

Apa yang ingin Anda lakukan?
« kembali ke Beranda atau gunakan kotak pencarian dibawah ini untuk mulai penelusuran baru.

Social Media & Marketplace
Chat via Whatsapp

Ada yang ditanyakan?
Klik untuk chat dengan customer support kami

Raisa
● online
Benu
● online
Raisa
● online
Halo, perkenalkan saya Raisa
baru saja
Ada yang bisa saya bantu?
baru saja
Produk Quick Order

Pemesanan dapat langsung menghubungi kontak dibawah:

Harmonic Series

Jika kamu sedang mencari Harmonic Series, maka anda berada di halaman yang tepat. Kami menyediakan aneka Harmonic Series yang bisa anda pesan online. Silakan hubungi kami via +6282245078486, jangan lupa sertakan juka gambar yang diinginkan.

Kami mengirim paket Harmonic Series melalui berbagai ekspedisi, misalnya JNE, JNT, POS, dll. Kami juga menerima pembayaran via BCA/Mandiri/dll. Pengiriman biasanya tidak sampai seminggu sudah sampai dan kami sertakan pula nomor resi yang bisa digunakan untuk tracking barang secara online.

quiz worksheet harmonic series  math studycom

Tidak hanya Harmonic Series, anda juga bisa melihat gambar lain seperti Converge or Diverge, French Horn, Convergence Divergence, Prime Numbers, Calc 2, Conch Shell, Music Theory, What is, Guitar Fretboard, Frequency Spectrum, Audiograph, and Sound Waves.

Berbagai Contoh Harmonic Series

Berikut kami sertakan berbagai contoh gambar untuk Harmonic Series, silakan save gambar di bawah dengan klik tombol pesan, anda akan kami arahkan pemesanan via WA ke +6282245078486.

sympathetic vibratory physics harmonic series 1027×601

sympathetic vibratory physics harmonic series

Order Sekarang

harmonic series portland piano lab 15766×4357

harmonic series portland piano lab

Order Sekarang

orchestra  users manual harmonic series 807×783

orchestra users manual harmonic series

Order Sekarang

harmonic series  wikipedia 1300×177

harmonic series wikipedia

Order Sekarang

harmonic series properties formula  divergence 1298×649

harmonic series properties formula divergence

Order Sekarang

harmonic series andrea minini 627×476

harmonic series andrea minini

Order Sekarang

harmonic series mathematics simple english wikipedia 474×474

harmonic series mathematics simple english wikipedia

Order Sekarang

harmonic series statemath 1021×716

harmonic series statemath

Order Sekarang

harmonic series theshepherdmusicschool buymeacoffee 1200×1200

harmonic series theshepherdmusicschool buymeacoffee

Order Sekarang

0 x 0

Order Sekarang

harmonic series national museum  mathematics 1348×617

harmonic series national museum mathematics

Order Sekarang

harmonic series orchestration  arranging wiki fandom 550×235

harmonic series orchestration arranging wiki fandom

Order Sekarang

harmonic series flowchart  testingdocs 1104×2058

harmonic series flowchart testingdocs

Order Sekarang

harmonic series formula examples    harmonic series 480×360

harmonic series formula examples harmonic series

Order Sekarang

harmonic series phase difference  practice theory stack exchange 1200×1332

harmonic series phase difference practice theory stack exchange

Order Sekarang

harmonic series structure application  background 0 x 0

harmonic series structure application background

Order Sekarang

summation harmonic series formula mathematics stock vector royalty 514×280

summation harmonic series formula mathematics stock vector royalty

Order Sekarang

harmonic number  series calculator sum  nth term mathbz 570×157

harmonic number series calculator sum nth term mathbz

Order Sekarang

introduction   harmonic series  minute  theory 1920×1080

introduction harmonic series minute theory

Order Sekarang

discover  harmonic series   lessons ideas  theory 1800×2250

discover harmonic series lessons ideas theory

Order Sekarang

harmonic series rcreativecoding 3264×2448

harmonic series rcreativecoding

Order Sekarang

quiz worksheet harmonic series  math studycom 1140×1169

quiz worksheet harmonic series math studycom

Order Sekarang

harmonic series definition formula examples lesson studycom 0 x 0

harmonic series definition formula examples lesson studycom

Order Sekarang

identifying  series  numbers   harmonic series calculus studycom 715×402

identifying series numbers harmonic series calculus studycom

Order Sekarang

harmonic series rgeometryisneat 1067×1304

harmonic series rgeometryisneat

Order Sekarang

harmonic series ysolife 426×320

harmonic series ysolife

Order Sekarang

harmonic drive gearbox assun motor 4282×3741

harmonic drive gearbox assun motor

Order Sekarang

identifying  series  numbers   alternating harmonic series 715×402

identifying series numbers alternating harmonic series

Order Sekarang

summation  harmonic series formula  mathematics math resources 1300×875

summation harmonic series formula mathematics math resources

Order Sekarang

harmonic progression geeksforgeeks 1000×470

harmonic progression geeksforgeeks

Order Sekarang

Temukan solusi terbaik untuk kenyamanan ruang Anda dengan Harmonic Series! Produk peredam suara dan panas ini menawarkan performa maksimal dengan harga yang terjangkau. Dapatkan kualitas unggul tanpa menguras kantong, dan nikmati suasana tenang serta sejuk di setiap sudut rumah atau kantor Anda. Pilih Harmonic Series – pilihan cerdas untuk investasi jangka panjang!