Error Control Flow Chart

Jika kamu sedang mencari Error Control Flow Chart, maka anda berada di halaman yang tepat. Kami menyediakan aneka Error Control Flow Chart yang bisa anda pesan online. Silakan hubungi kami via +6282245078486, jangan lupa sertakan juka gambar yang diinginkan.

Kami mengirim paket Error Control Flow Chart melalui berbagai ekspedisi, misalnya JNE, JNT, POS, dll. Kami juga menerima pembayaran via BCA/Mandiri/dll. Pengiriman biasanya tidak sampai seminggu sudah sampai dan kami sertakan pula nomor resi yang bisa digunakan untuk tracking barang secara online.

flow  error control technique aspirants

Tidak hanya Error Control Flow Chart, anda juga bisa melihat gambar lain seperti Production Process, Isz Instruction, Mortgage Broker, For Loop, Different Blocks, Planning Process, Order, Logic, Data Link Layer Error, Circuit, Data Quality, Access, Transport Layer, Software Engineering, Sliding Window, While True. Learn, Combination Flow, What Is Mean, ITIL 4, Go Back, and Or Channel Coding.

Berbagai Contoh Error Control Flow Chart

Berikut kami sertakan berbagai contoh gambar untuk Error Control Flow Chart, silakan save gambar di bawah dengan klik tombol pesan, anda akan kami arahkan pemesanan via WA ke +6282245078486.

flowerrorcontrol   error detection  correction 768×1024

flowerrorcontrol error detection correction

Order Sekarang

chapter  lecture  flow  error control  transmission 768×1024

chapter lecture flow error control transmission

Order Sekarang

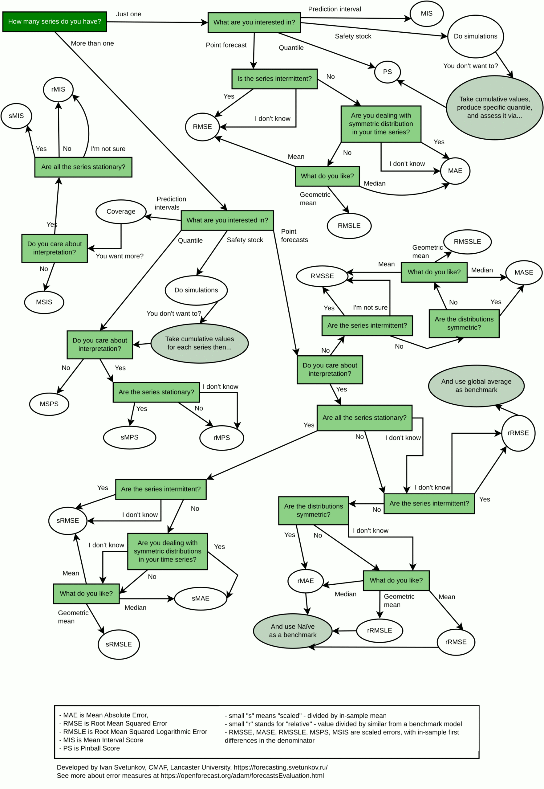
error measures flow chart open forecasting 1766×2560

error measures flow chart open forecasting

Order Sekarang

flow  error control flashcards quizlet 500×318

flow error control flashcards quizlet

Order Sekarang

flow control  error control whats  difference 1024×640

flow control error control whats difference

Order Sekarang

flow error control 638×478

flow error control

Order Sekarang

flow control  error control scaler blog 3400×2057

flow control error control scaler blog

Order Sekarang

flow control  error control  computer networking computing 638×478

flow control error control computer networking computing

Order Sekarang

flow chart  error action identification  scientific diagram 850×94

flow chart error action identification scientific diagram

Order Sekarang

flow control  error control telecommunications network 768×1024

flow control error control telecommunications network

Order Sekarang

synchronization  error analysis code flow chart 640×640

synchronization error analysis code flow chart

Order Sekarang

flow control  error control powerpoint 1024×768

flow control error control powerpoint

Order Sekarang

flow control  error control pptx 320×180

flow control error control pptx

Order Sekarang

flow  error control  transmission control protocol 768×1024

flow error control transmission control protocol

Order Sekarang

flow  error control  data link layer scaler topics 6000×1234

flow error control data link layer scaler topics

Order Sekarang

flow control  error control pptx   internet support internet 638×359

flow control error control pptx internet support internet

Order Sekarang

difference  flow control  error control error control flow 550×211

difference flow control error control error control flow

Order Sekarang

flow  error control technique aspirants 486×149

flow error control technique aspirants

Order Sekarang

flow chart   stage error elimination method  scientific 850×897

flow chart stage error elimination method scientific

Order Sekarang

difference  flow control  error control  comparison 300×63

difference flow control error control comparison

Order Sekarang

solution flow  error control studypool 1500×1125

solution flow error control studypool

Order Sekarang

error detection  correction flow chart  lcpc codes 850×1499

error detection correction flow chart lcpc codes

Order Sekarang

chapter  error flow control mechanisms  error 768×1024

chapter error flow control mechanisms error

Order Sekarang

flow  error control powerpoint 1024×768

flow error control powerpoint

Order Sekarang

error flow chart diagram template venngage 816×1056

error flow chart diagram template venngage

Order Sekarang

Temukan solusi terbaik untuk kenyamanan ruang Anda dengan Error Control Flow Chart! Produk peredam suara dan panas ini menawarkan performa maksimal dengan harga yang terjangkau. Dapatkan kualitas unggul tanpa menguras kantong, dan nikmati suasana tenang serta sejuk di setiap sudut rumah atau kantor Anda. Pilih Error Control Flow Chart – pilihan cerdas untuk investasi jangka panjang!

Tidak ada hasil untuk penelusuran kata kunci Error Control Flow Chart

NO RESULT FOUND

Maaf, tidak ada yang cocok dengan kriteria yang Anda cari.

Apa yang ingin Anda lakukan?
« kembali ke Beranda atau gunakan kotak pencarian dibawah ini untuk mulai penelusuran baru.

Social Media & Marketplace
Chat via Whatsapp

Ada yang ditanyakan?
Klik untuk chat dengan customer support kami

Raisa
● online
Benu
● online
Raisa
● online
Halo, perkenalkan saya Raisa
baru saja
Ada yang bisa saya bantu?
baru saja
Produk Quick Order

Pemesanan dapat langsung menghubungi kontak dibawah:

Error Control Flow Chart

Jika kamu sedang mencari Error Control Flow Chart, maka anda berada di halaman yang tepat. Kami menyediakan aneka Error Control Flow Chart yang bisa anda pesan online. Silakan hubungi kami via +6282245078486, jangan lupa sertakan juka gambar yang diinginkan.

Kami mengirim paket Error Control Flow Chart melalui berbagai ekspedisi, misalnya JNE, JNT, POS, dll. Kami juga menerima pembayaran via BCA/Mandiri/dll. Pengiriman biasanya tidak sampai seminggu sudah sampai dan kami sertakan pula nomor resi yang bisa digunakan untuk tracking barang secara online.

flow  error control flashcards quizlet

Tidak hanya Error Control Flow Chart, anda juga bisa melihat gambar lain seperti Production Process, Isz Instruction, Mortgage Broker, For Loop, Different Blocks, Planning Process, Order, Logic, Data Link Layer Error, Circuit, Data Quality, Access, Transport Layer, Software Engineering, Sliding Window, While True. Learn, Combination Flow, What Is Mean, ITIL 4, Go Back, and Or Channel Coding.

Berbagai Contoh Error Control Flow Chart

Berikut kami sertakan berbagai contoh gambar untuk Error Control Flow Chart, silakan save gambar di bawah dengan klik tombol pesan, anda akan kami arahkan pemesanan via WA ke +6282245078486.

flowerrorcontrol   error detection  correction 768×1024

flowerrorcontrol error detection correction

Order Sekarang

chapter  lecture  flow  error control  transmission 768×1024

chapter lecture flow error control transmission

Order Sekarang

error measures flow chart open forecasting 1766×2560

error measures flow chart open forecasting

Order Sekarang

flow  error control flashcards quizlet 500×318

flow error control flashcards quizlet

Order Sekarang

flow control  error control whats  difference 1024×640

flow control error control whats difference

Order Sekarang

flow error control 638×478

flow error control

Order Sekarang

flow control  error control scaler blog 3400×2057

flow control error control scaler blog

Order Sekarang

flow control  error control  computer networking computing 638×478

flow control error control computer networking computing

Order Sekarang

flow chart  error action identification  scientific diagram 850×94

flow chart error action identification scientific diagram

Order Sekarang

flow control  error control telecommunications network 768×1024

flow control error control telecommunications network

Order Sekarang

synchronization  error analysis code flow chart 640×640

synchronization error analysis code flow chart

Order Sekarang

flow control  error control powerpoint 1024×768

flow control error control powerpoint

Order Sekarang

flow control  error control pptx 320×180

flow control error control pptx

Order Sekarang

flow  error control  transmission control protocol 768×1024

flow error control transmission control protocol

Order Sekarang

flow  error control  data link layer scaler topics 6000×1234

flow error control data link layer scaler topics

Order Sekarang

flow control  error control pptx   internet support internet 638×359

flow control error control pptx internet support internet

Order Sekarang

difference  flow control  error control error control flow 550×211

difference flow control error control error control flow

Order Sekarang

flow  error control technique aspirants 486×149

flow error control technique aspirants

Order Sekarang

flow chart   stage error elimination method  scientific 850×897

flow chart stage error elimination method scientific

Order Sekarang

difference  flow control  error control  comparison 300×63

difference flow control error control comparison

Order Sekarang

solution flow  error control studypool 1500×1125

solution flow error control studypool

Order Sekarang

error detection  correction flow chart  lcpc codes 850×1499

error detection correction flow chart lcpc codes

Order Sekarang

chapter  error flow control mechanisms  error 768×1024

chapter error flow control mechanisms error

Order Sekarang

flow  error control powerpoint 1024×768

flow error control powerpoint

Order Sekarang

error flow chart diagram template venngage 816×1056

error flow chart diagram template venngage

Order Sekarang

Temukan solusi terbaik untuk kenyamanan ruang Anda dengan Error Control Flow Chart! Produk peredam suara dan panas ini menawarkan performa maksimal dengan harga yang terjangkau. Dapatkan kualitas unggul tanpa menguras kantong, dan nikmati suasana tenang serta sejuk di setiap sudut rumah atau kantor Anda. Pilih Error Control Flow Chart – pilihan cerdas untuk investasi jangka panjang!