Device Onboarding

Jika kamu sedang mencari Device Onboarding, maka anda berada di halaman yang tepat. Kami menyediakan aneka Device Onboarding yang bisa anda pesan online. Silakan hubungi kami via +6282245078486, jangan lupa sertakan juka gambar yang diinginkan.

Kami mengirim paket Device Onboarding melalui berbagai ekspedisi, misalnya JNE, JNT, POS, dll. Kami juga menerima pembayaran via BCA/Mandiri/dll. Pengiriman biasanya tidak sampai seminggu sudah sampai dan kami sertakan pula nomor resi yang bisa digunakan untuk tracking barang secara online.

making device onboarding seamless moss

Tidak hanya Device Onboarding, anda juga bisa melihat gambar lain seperti New Employee, Process FlowChart, Welcome New Employee, Process Sample, New Job, Form Template, Mobile App, Checklist Template PDF, Intranet Site Examples, Introduction Sample, Plan Template Excel, Checklist.pdf, Program Sample, Checklist Template, Workflow Template, Feedback Template, 30 60 90, Process Steps Template, Procedure.pdf, Quiz Example, Process Steps, Design, Best Practices, and Road Map.

Berbagai Contoh Device Onboarding

Berikut kami sertakan berbagai contoh gambar untuk Device Onboarding, silakan save gambar di bawah dengan klik tombol pesan, anda akan kami arahkan pemesanan via WA ke +6282245078486.

anyconnect device onboarding 918×1080

anyconnect device onboarding

Order Sekarang

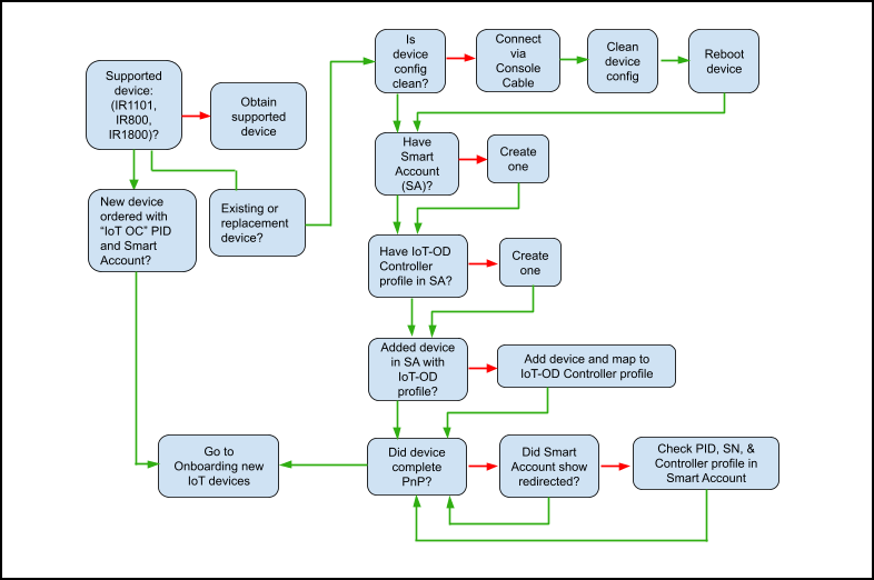
troubleshoot ir device onboarding cisco iot operations dashboard 786×522

troubleshoot ir device onboarding cisco iot operations dashboard

Order Sekarang

deviceregistry supports   cases  device onboarding ii 508×586

deviceregistry supports cases device onboarding ii

Order Sekarang

device onboarding network  code 1135×708

device onboarding network code

Order Sekarang

windows corporate device onboarding 825×573

windows corporate device onboarding

Order Sekarang

device id onboarding targeting strategy guide choozle 550×750

device id onboarding targeting strategy guide choozle

Order Sekarang

device onboarding royalty  images stock  pictures 637×280

device onboarding royalty images stock pictures

Order Sekarang

implementing iot device onboarding  mobile apps infinum 2720×1632

implementing iot device onboarding mobile apps infinum

Order Sekarang

multi device onboarding edge 1600×900

multi device onboarding edge

Order Sekarang

device onboarding 320×180

device onboarding

Order Sekarang

harness  power  automated device onboarding 1024×568

harness power automated device onboarding

Order Sekarang

device onboarding pptx 2048×1152

device onboarding pptx

Order Sekarang

making device onboarding seamless moss 1024×683

making device onboarding seamless moss

Order Sekarang

onboarding endpoints manageengine endpoint central 1911×994

onboarding endpoints manageengine endpoint central

Order Sekarang

register intune device id 543×245

register intune device id

Order Sekarang

device specific onboarding instructions 878×241

device specific onboarding instructions

Order Sekarang

wba announces  framework  device onboarding iot insider 1200×675

wba announces framework device onboarding iot insider

Order Sekarang

suggestions   user device onboarding brainstorming particle 1034×1098

suggestions user device onboarding brainstorming particle

Order Sekarang

device deployment  onboarding   remote environment 1152×720

device deployment onboarding remote environment

Order Sekarang

iot device onboarding requirements challenges   practices 1200×700

iot device onboarding requirements challenges practices

Order Sekarang

intel securely automates iot device onboarding iot telecomtv 896×504

intel securely automates iot device onboarding iot telecomtv

Order Sekarang

device onboarding powerpoint     sample slideteam 330×186

device onboarding powerpoint sample slideteam

Order Sekarang

Temukan solusi terbaik untuk kenyamanan ruang Anda dengan Device Onboarding! Produk peredam suara dan panas ini menawarkan performa maksimal dengan harga yang terjangkau. Dapatkan kualitas unggul tanpa menguras kantong, dan nikmati suasana tenang serta sejuk di setiap sudut rumah atau kantor Anda. Pilih Device Onboarding – pilihan cerdas untuk investasi jangka panjang!

Tidak ada hasil untuk penelusuran kata kunci Device Onboarding

NO RESULT FOUND

Maaf, tidak ada yang cocok dengan kriteria yang Anda cari.

Apa yang ingin Anda lakukan?
« kembali ke Beranda atau gunakan kotak pencarian dibawah ini untuk mulai penelusuran baru.

Social Media & Marketplace
Chat via Whatsapp

Ada yang ditanyakan?
Klik untuk chat dengan customer support kami

Raisa
● online
Benu
● online
Raisa
● online
Halo, perkenalkan saya Raisa
baru saja
Ada yang bisa saya bantu?
baru saja
Produk Quick Order

Pemesanan dapat langsung menghubungi kontak dibawah:

Device Onboarding

Jika kamu sedang mencari Device Onboarding, maka anda berada di halaman yang tepat. Kami menyediakan aneka Device Onboarding yang bisa anda pesan online. Silakan hubungi kami via +6282245078486, jangan lupa sertakan juka gambar yang diinginkan.

Kami mengirim paket Device Onboarding melalui berbagai ekspedisi, misalnya JNE, JNT, POS, dll. Kami juga menerima pembayaran via BCA/Mandiri/dll. Pengiriman biasanya tidak sampai seminggu sudah sampai dan kami sertakan pula nomor resi yang bisa digunakan untuk tracking barang secara online.

troubleshoot ir device onboarding cisco iot operations dashboard

Tidak hanya Device Onboarding, anda juga bisa melihat gambar lain seperti Process FlowChart, Form Template, Mobile App, Welcome New Employee, Introduction Sample, Checklist Template PDF, Intranet Site Examples, Page Design, New Employee, Plan Template Excel, Checklist.pdf, Process Flow chart, Workflow Template, Feedback Template, 30 60 90, Process Steps Template, Procedure.pdf, Quiz Example, Process Steps, Design, Best Practices, Road Map, Successful, and Stages.

Berbagai Contoh Device Onboarding

Berikut kami sertakan berbagai contoh gambar untuk Device Onboarding, silakan save gambar di bawah dengan klik tombol pesan, anda akan kami arahkan pemesanan via WA ke +6282245078486.

anyconnect device onboarding 918×1080

anyconnect device onboarding

Order Sekarang

troubleshoot ir device onboarding cisco iot operations dashboard 786×522

troubleshoot ir device onboarding cisco iot operations dashboard

Order Sekarang

deviceregistry supports   cases  device onboarding ii 508×586

deviceregistry supports cases device onboarding ii

Order Sekarang

device onboarding network  code 1135×708

device onboarding network code

Order Sekarang

windows corporate device onboarding 825×573

windows corporate device onboarding

Order Sekarang

device id onboarding targeting strategy guide choozle 550×750

device id onboarding targeting strategy guide choozle

Order Sekarang

device onboarding royalty  images stock  pictures 637×280

device onboarding royalty images stock pictures

Order Sekarang

implementing iot device onboarding  mobile apps infinum 2720×1632

implementing iot device onboarding mobile apps infinum

Order Sekarang

multi device onboarding edge 1600×900

multi device onboarding edge

Order Sekarang

device onboarding 320×180

device onboarding

Order Sekarang

harness  power  automated device onboarding 1024×568

harness power automated device onboarding

Order Sekarang

device onboarding pptx 2048×1152

device onboarding pptx

Order Sekarang

making device onboarding seamless moss 1024×683

making device onboarding seamless moss

Order Sekarang

onboarding endpoints manageengine endpoint central 1911×994

onboarding endpoints manageengine endpoint central

Order Sekarang

register intune device id 543×245

register intune device id

Order Sekarang

device specific onboarding instructions 878×241

device specific onboarding instructions

Order Sekarang

wba announces  framework  device onboarding iot insider 1200×675

wba announces framework device onboarding iot insider

Order Sekarang

suggestions   user device onboarding brainstorming particle 1034×1098

suggestions user device onboarding brainstorming particle

Order Sekarang

device deployment  onboarding   remote environment 1152×720

device deployment onboarding remote environment

Order Sekarang

iot device onboarding requirements challenges   practices 1200×700

iot device onboarding requirements challenges practices

Order Sekarang

intel securely automates iot device onboarding iot telecomtv 896×504

intel securely automates iot device onboarding iot telecomtv

Order Sekarang

device onboarding powerpoint     sample slideteam 330×186

device onboarding powerpoint sample slideteam

Order Sekarang

Temukan solusi terbaik untuk kenyamanan ruang Anda dengan Device Onboarding! Produk peredam suara dan panas ini menawarkan performa maksimal dengan harga yang terjangkau. Dapatkan kualitas unggul tanpa menguras kantong, dan nikmati suasana tenang serta sejuk di setiap sudut rumah atau kantor Anda. Pilih Device Onboarding – pilihan cerdas untuk investasi jangka panjang!