Configure Script

Jika kamu sedang mencari Configure Script, maka anda berada di halaman yang tepat. Kami menyediakan aneka Configure Script yang bisa anda pesan online. Silakan hubungi kami via +6282245078486, jangan lupa sertakan juka gambar yang diinginkan.

Kami mengirim paket Configure Script melalui berbagai ekspedisi, misalnya JNE, JNT, POS, dll. Kami juga menerima pembayaran via BCA/Mandiri/dll. Pengiriman biasanya tidak sampai seminggu sudah sampai dan kami sertakan pula nomor resi yang bisa digunakan untuk tracking barang secara online.

setup script options

Tidak hanya Configure Script, anda juga bisa melihat gambar lain seperti Website Icon, Order Definition, Static IP, Order Process Flow, Page Icon, Order Process Map, Icon No Background, Device Icon, Wireless Access Point, Icon.png, Windows Startup, Price Quote, AAA Authentication, Automatic Updating, Android Studio, Automatic Updates Policy, Defender Levels, Hardware Device, Automatic Updates 3Am, Icon Circular Dark Blue, Data Base Issue Sp2019, and VLAN Cisco Switch.

Berbagai Contoh Configure Script

Berikut kami sertakan berbagai contoh gambar untuk Configure Script, silakan save gambar di bawah dengan klik tombol pesan, anda akan kami arahkan pemesanan via WA ke +6282245078486.

github posvaconfigure script zap simple script  generate 1200×600

github posvaconfigure script zap simple script generate

Order Sekarang

configure 534×307

configure

Order Sekarang

introduction   configure command compiling source code 450×327

introduction configure command compiling source code

Order Sekarang

linux    create  configure script stack overflow 644×1170

linux create configure script stack overflow

Order Sekarang

configure custom scripts  betterlinks betterlinks 1600×737

configure custom scripts betterlinks betterlinks

Order Sekarang

script edit 962×514

script edit

Order Sekarang

github jensmcatanhosetup script  simple shell script  setup 1200×600

github jensmcatanhosetup script simple shell script setup

Order Sekarang

configuring  script digiscript 3360×2100

configuring script digiscript

Order Sekarang

creating saved scripts 1083×442

creating saved scripts

Order Sekarang

cs script settings 449×483

cs script settings

Order Sekarang

script javascript  groovy 1934×1616

script javascript groovy

Order Sekarang

github mcmiresetupscriptgenerator easily generate setup scripts 1200×600

github mcmiresetupscriptgenerator easily generate setup scripts

Order Sekarang

github vaynscorpsetup script setup script 1200×600

github vaynscorpsetup script setup script

Order Sekarang

persistence windows setup script penetration testing lab 1414×766

persistence windows setup script penetration testing lab

Order Sekarang

windows script  toggle automatic configuration script checkbox 782×662

windows script toggle automatic configuration script checkbox

Order Sekarang

installation script 741×1050

installation script

Order Sekarang

computer setup script  schenk 1200×630

computer setup script schenk

Order Sekarang

configuration training script  scientific diagram 320×320

configuration training script scientific diagram

Order Sekarang

integrated script editor 880×298

integrated script editor

Order Sekarang

upload  script 570×625

upload script

Order Sekarang

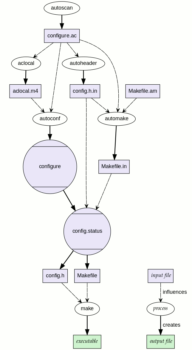
setup script options 619×416

setup script options

Order Sekarang

configure devices  scripts 350×277

configure devices scripts

Order Sekarang

setup script shortcut microsoft windows neowin 547×347

setup script shortcut microsoft windows neowin

Order Sekarang

compile script configuration file  scientific 850×652

compile script configuration file scientific

Order Sekarang

managing scripts 428×275

managing scripts

Order Sekarang

scripting    script settings windows 1620×732

scripting script settings windows

Order Sekarang

Temukan solusi terbaik untuk kenyamanan ruang Anda dengan Configure Script! Produk peredam suara dan panas ini menawarkan performa maksimal dengan harga yang terjangkau. Dapatkan kualitas unggul tanpa menguras kantong, dan nikmati suasana tenang serta sejuk di setiap sudut rumah atau kantor Anda. Pilih Configure Script – pilihan cerdas untuk investasi jangka panjang!

Tidak ada hasil untuk penelusuran kata kunci Configure Script

NO RESULT FOUND

Maaf, tidak ada yang cocok dengan kriteria yang Anda cari.

Apa yang ingin Anda lakukan?
« kembali ke Beranda atau gunakan kotak pencarian dibawah ini untuk mulai penelusuran baru.

Social Media & Marketplace
Chat via Whatsapp

Ada yang ditanyakan?
Klik untuk chat dengan customer support kami

Raisa
● online
Benu
● online
Raisa
● online
Halo, perkenalkan saya Raisa
baru saja
Ada yang bisa saya bantu?
baru saja
Produk Quick Order

Pemesanan dapat langsung menghubungi kontak dibawah:

Configure Script

Jika kamu sedang mencari Configure Script, maka anda berada di halaman yang tepat. Kami menyediakan aneka Configure Script yang bisa anda pesan online. Silakan hubungi kami via +6282245078486, jangan lupa sertakan juka gambar yang diinginkan.

Kami mengirim paket Configure Script melalui berbagai ekspedisi, misalnya JNE, JNT, POS, dll. Kami juga menerima pembayaran via BCA/Mandiri/dll. Pengiriman biasanya tidak sampai seminggu sudah sampai dan kami sertakan pula nomor resi yang bisa digunakan untuk tracking barang secara online.

configure

Tidak hanya Configure Script, anda juga bisa melihat gambar lain seperti Website Icon, Order Definition, Static IP, Order Process Flow, Page Icon, Order Process Map, Icon No Background, Device Icon, Wireless Access Point, Icon.png, Windows Startup, Price Quote, AAA Authentication, Automatic Updating, Android Studio, Automatic Updates Policy, Defender Levels, Hardware Device, Automatic Updates 3Am, Icon Circular Dark Blue, Data Base Issue Sp2019, and VLAN Cisco Switch.

Berbagai Contoh Configure Script

Berikut kami sertakan berbagai contoh gambar untuk Configure Script, silakan save gambar di bawah dengan klik tombol pesan, anda akan kami arahkan pemesanan via WA ke +6282245078486.

github posvaconfigure script zap simple script  generate 1200×600

github posvaconfigure script zap simple script generate

Order Sekarang

configure 534×307

configure

Order Sekarang

introduction   configure command compiling source code 450×327

introduction configure command compiling source code

Order Sekarang

linux    create  configure script stack overflow 644×1170

linux create configure script stack overflow

Order Sekarang

configure custom scripts  betterlinks betterlinks 1600×737

configure custom scripts betterlinks betterlinks

Order Sekarang

script edit 962×514

script edit

Order Sekarang

github jensmcatanhosetup script  simple shell script  setup 1200×600

github jensmcatanhosetup script simple shell script setup

Order Sekarang

configuring  script digiscript 3360×2100

configuring script digiscript

Order Sekarang

creating saved scripts 1083×442

creating saved scripts

Order Sekarang

cs script settings 449×483

cs script settings

Order Sekarang

script javascript  groovy 1934×1616

script javascript groovy

Order Sekarang

github mcmiresetupscriptgenerator easily generate setup scripts 1200×600

github mcmiresetupscriptgenerator easily generate setup scripts

Order Sekarang

github vaynscorpsetup script setup script 1200×600

github vaynscorpsetup script setup script

Order Sekarang

persistence windows setup script penetration testing lab 1414×766

persistence windows setup script penetration testing lab

Order Sekarang

windows script  toggle automatic configuration script checkbox 782×662

windows script toggle automatic configuration script checkbox

Order Sekarang

installation script 741×1050

installation script

Order Sekarang

computer setup script  schenk 1200×630

computer setup script schenk

Order Sekarang

configuration training script  scientific diagram 320×320

configuration training script scientific diagram

Order Sekarang

integrated script editor 880×298

integrated script editor

Order Sekarang

upload  script 570×625

upload script

Order Sekarang

setup script options 619×416

setup script options

Order Sekarang

configure devices  scripts 350×277

configure devices scripts

Order Sekarang

setup script shortcut microsoft windows neowin 547×347

setup script shortcut microsoft windows neowin

Order Sekarang

compile script configuration file  scientific 850×652

compile script configuration file scientific

Order Sekarang

managing scripts 428×275

managing scripts

Order Sekarang

scripting    script settings windows 1620×732

scripting script settings windows

Order Sekarang

Temukan solusi terbaik untuk kenyamanan ruang Anda dengan Configure Script! Produk peredam suara dan panas ini menawarkan performa maksimal dengan harga yang terjangkau. Dapatkan kualitas unggul tanpa menguras kantong, dan nikmati suasana tenang serta sejuk di setiap sudut rumah atau kantor Anda. Pilih Configure Script – pilihan cerdas untuk investasi jangka panjang!