Chaining Hash Table

Jika kamu sedang mencari Chaining Hash Table, maka anda berada di halaman yang tepat. Kami menyediakan aneka Chaining Hash Table yang bisa anda pesan online. Silakan hubungi kami via +6282245078486, jangan lupa sertakan juka gambar yang diinginkan.

Kami mengirim paket Chaining Hash Table melalui berbagai ekspedisi, misalnya JNE, JNT, POS, dll. Kami juga menerima pembayaran via BCA/Mandiri/dll. Pengiriman biasanya tidak sampai seminggu sudah sampai dan kami sertakan pula nomor resi yang bisa digunakan untuk tracking barang secara online.

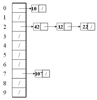
hash tables chaining  open addressing  cheggcom

Tidak hanya Chaining Hash Table, anda juga bisa melihat gambar lain seperti What is, Different Kinds, Separate, Open, SAS, Closed Collisions, Diagram, Method, Draw, Direct, Duplicate Keys, Data Structure, Contoh Gambar, Basic Structure, Robin Hood, First Level, and Sparse Matrix.

Berbagai Contoh Chaining Hash Table

Berikut kami sertakan berbagai contoh gambar untuk Chaining Hash Table, silakan save gambar di bawah dengan klik tombol pesan, anda akan kami arahkan pemesanan via WA ke +6282245078486.

hash table  separate chaining claudio esperanca observable 640×400

hash table separate chaining claudio esperanca observable

Order Sekarang

solved  hash table separate chaining construct  cheggcom 716×765

solved hash table separate chaining construct cheggcom

Order Sekarang

hash table separate chaining powerpoint 1024×768

hash table separate chaining powerpoint

Order Sekarang

solved implement  chaining hash table   include cheggcom 523×700

solved implement chaining hash table include cheggcom

Order Sekarang

hash table chaining   algolesson 1168×636

hash table chaining algolesson

Order Sekarang

implementing chaining   hash table aneesh mistry software engineer 787×878

implementing chaining hash table aneesh mistry software engineer

Order Sekarang

solved    hash table  separate chaining   cheggcom 1024×996

solved hash table separate chaining cheggcom

Order Sekarang

hash table  separate chaining   basic implementation 786×541

hash table separate chaining basic implementation

Order Sekarang

implement hash table  javascript reactgo 690×400

implement hash table javascript reactgo

Order Sekarang

implementation  hash table  cc  separate chaining 660×420

implementation hash table cc separate chaining

Order Sekarang

hash table definition collisions chaining facts britannica 650×325

hash table definition collisions chaining facts britannica

Order Sekarang

hash tables hashing  chaining kindson  genius 1188×586

hash tables hashing chaining kindson genius

Order Sekarang

separate chaining faq hash tables carmens graphics blog 1193×967

separate chaining faq hash tables carmens graphics blog

Order Sekarang

solved  separate chaining  hash table consists   cheggcom 1121×807

solved separate chaining hash table consists cheggcom

Order Sekarang

solved  draw  hash table  chaining   size   cheggcom 1024×390

solved draw hash table chaining size cheggcom

Order Sekarang

hash table data structure 2762×1468

hash table data structure

Order Sekarang

advantage   open addressing  chaining 410×363

advantage open addressing chaining

Order Sekarang

hash table powerpoint    id 1024×768

hash table powerpoint id

Order Sekarang

algorithm   lookup  hash tables   chaining work 618×394

algorithm lookup hash tables chaining work

Order Sekarang

hash tables hands  data structures 2305×1609

hash tables hands data structures

Order Sekarang

hash table 336×347

hash table

Order Sekarang

hash table data structure geeksforgeeks 1043×746

hash table data structure geeksforgeeks

Order Sekarang

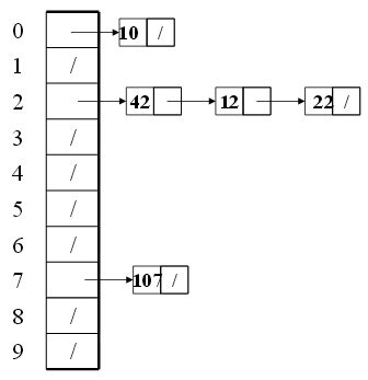
hash tables chaining  open addressing  cheggcom 1012×1174

hash tables chaining open addressing cheggcom

Order Sekarang

algorithms 508×315

algorithms

Order Sekarang

hashing separate chaining baeldung  computer science 300×200

hashing separate chaining baeldung computer science

Order Sekarang

adt hash table powerpoint    id 1024×768

adt hash table powerpoint id

Order Sekarang

separate chaining hashing collision handling technique ritambhara 353×385

separate chaining hashing collision handling technique ritambhara

Order Sekarang

hash table bartleby 668×367

hash table bartleby

Order Sekarang

Temukan solusi terbaik untuk kenyamanan ruang Anda dengan Chaining Hash Table! Produk peredam suara dan panas ini menawarkan performa maksimal dengan harga yang terjangkau. Dapatkan kualitas unggul tanpa menguras kantong, dan nikmati suasana tenang serta sejuk di setiap sudut rumah atau kantor Anda. Pilih Chaining Hash Table – pilihan cerdas untuk investasi jangka panjang!

Tidak ada hasil untuk penelusuran kata kunci Chaining Hash Table

NO RESULT FOUND

Maaf, tidak ada yang cocok dengan kriteria yang Anda cari.

Apa yang ingin Anda lakukan?
« kembali ke Beranda atau gunakan kotak pencarian dibawah ini untuk mulai penelusuran baru.

Social Media & Marketplace
Chat via Whatsapp

Ada yang ditanyakan?
Klik untuk chat dengan customer support kami

Raisa
● online
Benu
● online
Raisa
● online
Halo, perkenalkan saya Raisa
baru saja
Ada yang bisa saya bantu?
baru saja
Produk Quick Order

Pemesanan dapat langsung menghubungi kontak dibawah:

Chaining Hash Table

Jika kamu sedang mencari Chaining Hash Table, maka anda berada di halaman yang tepat. Kami menyediakan aneka Chaining Hash Table yang bisa anda pesan online. Silakan hubungi kami via +6282245078486, jangan lupa sertakan juka gambar yang diinginkan.

Kami mengirim paket Chaining Hash Table melalui berbagai ekspedisi, misalnya JNE, JNT, POS, dll. Kami juga menerima pembayaran via BCA/Mandiri/dll. Pengiriman biasanya tidak sampai seminggu sudah sampai dan kami sertakan pula nomor resi yang bisa digunakan untuk tracking barang secara online.

adt hash table powerpoint    id

Tidak hanya Chaining Hash Table, anda juga bisa melihat gambar lain seperti What is, Different Kinds, Separate, Open, SAS, Closed Collisions, Diagram, Method, Draw, Direct, Duplicate Keys, Data Structure, Robin Hood, Basic Structure, First Level, and Sparse Matrix.

Berbagai Contoh Chaining Hash Table

Berikut kami sertakan berbagai contoh gambar untuk Chaining Hash Table, silakan save gambar di bawah dengan klik tombol pesan, anda akan kami arahkan pemesanan via WA ke +6282245078486.

hash table  separate chaining claudio esperanca observable 640×400

hash table separate chaining claudio esperanca observable

Order Sekarang

solved  hash table separate chaining construct  cheggcom 716×765

solved hash table separate chaining construct cheggcom

Order Sekarang

hash table separate chaining powerpoint 1024×768

hash table separate chaining powerpoint

Order Sekarang

solved implement  chaining hash table   include cheggcom 523×700

solved implement chaining hash table include cheggcom

Order Sekarang

hash table chaining   algolesson 1168×636

hash table chaining algolesson

Order Sekarang

implementing chaining   hash table aneesh mistry software engineer 787×878

implementing chaining hash table aneesh mistry software engineer

Order Sekarang

solved    hash table  separate chaining   cheggcom 1024×996

solved hash table separate chaining cheggcom

Order Sekarang

hash table  separate chaining   basic implementation 786×541

hash table separate chaining basic implementation

Order Sekarang

implement hash table  javascript reactgo 690×400

implement hash table javascript reactgo

Order Sekarang

implementation  hash table  cc  separate chaining 660×420

implementation hash table cc separate chaining

Order Sekarang

hash table definition collisions chaining facts britannica 650×325

hash table definition collisions chaining facts britannica

Order Sekarang

hash tables hashing  chaining kindson  genius 1188×586

hash tables hashing chaining kindson genius

Order Sekarang

separate chaining faq hash tables carmens graphics blog 1193×967

separate chaining faq hash tables carmens graphics blog

Order Sekarang

solved  separate chaining  hash table consists   cheggcom 1121×807

solved separate chaining hash table consists cheggcom

Order Sekarang

solved  draw  hash table  chaining   size   cheggcom 1024×390

solved draw hash table chaining size cheggcom

Order Sekarang

hash table data structure 2762×1468

hash table data structure

Order Sekarang

advantage   open addressing  chaining 410×363

advantage open addressing chaining

Order Sekarang

hash table powerpoint    id 1024×768

hash table powerpoint id

Order Sekarang

algorithm   lookup  hash tables   chaining work 618×394

algorithm lookup hash tables chaining work

Order Sekarang

hash tables hands  data structures 2305×1609

hash tables hands data structures

Order Sekarang

hash table 336×347

hash table

Order Sekarang

hash table data structure geeksforgeeks 1043×746

hash table data structure geeksforgeeks

Order Sekarang

hash tables chaining  open addressing  cheggcom 1012×1174

hash tables chaining open addressing cheggcom

Order Sekarang

algorithms 508×315

algorithms

Order Sekarang

hashing separate chaining baeldung  computer science 300×200

hashing separate chaining baeldung computer science

Order Sekarang

adt hash table powerpoint    id 1024×768

adt hash table powerpoint id

Order Sekarang

separate chaining hashing collision handling technique ritambhara 353×385

separate chaining hashing collision handling technique ritambhara

Order Sekarang

hash table bartleby 668×367

hash table bartleby

Order Sekarang

Temukan solusi terbaik untuk kenyamanan ruang Anda dengan Chaining Hash Table! Produk peredam suara dan panas ini menawarkan performa maksimal dengan harga yang terjangkau. Dapatkan kualitas unggul tanpa menguras kantong, dan nikmati suasana tenang serta sejuk di setiap sudut rumah atau kantor Anda. Pilih Chaining Hash Table – pilihan cerdas untuk investasi jangka panjang!