Auto Lamp Function

Jika kamu sedang mencari Auto Lamp Function, maka anda berada di halaman yang tepat. Kami menyediakan aneka Auto Lamp Function yang bisa anda pesan online. Silakan hubungi kami via +6282245078486, jangan lupa sertakan juka gambar yang diinginkan.

Kami mengirim paket Auto Lamp Function melalui berbagai ekspedisi, misalnya JNE, JNT, POS, dll. Kami juga menerima pembayaran via BCA/Mandiri/dll. Pengiriman biasanya tidak sampai seminggu sudah sampai dan kami sertakan pula nomor resi yang bisa digunakan untuk tracking barang secara online.

rear fog lamp automachicom

Tidak hanya Auto Lamp Function, anda juga bisa melihat gambar lain seperti Green Glass, Light Bulb, Library Table, For Study, White Background, Wooden Desk, LED Wall, Design Ideas, Black Light, Vintage Style, LED Desk, Wood Floor, Library Desk, Miniature Dining Table, Table Pic, Halogen Desk, Black Desk, Bunny, Post, Living Room Floor, Industrial Floor, LED Light Floor, Boho Table, and Office.

Berbagai Contoh Auto Lamp Function

Berikut kami sertakan berbagai contoh gambar untuk Auto Lamp Function, silakan save gambar di bawah dengan klik tombol pesan, anda akan kami arahkan pemesanan via WA ke +6282245078486.

mercedes auto lamp function inoperative mb medic 768×432

mercedes auto lamp function inoperative mb medic

Order Sekarang

auto lamp  steps instructables 2100×1750

auto lamp steps instructables

Order Sekarang

automatic lamp transform  bulb   smart device intellisense 543×364

automatic lamp transform bulb smart device intellisense

Order Sekarang

led dynamic turn function combination lamp auto cape accessories 2560×1755

led dynamic turn function combination lamp auto cape accessories

Order Sekarang

auto lamp stock image image  headlight luster isolated 1189×1690

auto lamp stock image image headlight luster isolated

Order Sekarang

automotive lamp guide bulbamerica 1033×576

automotive lamp guide bulbamerica

Order Sekarang

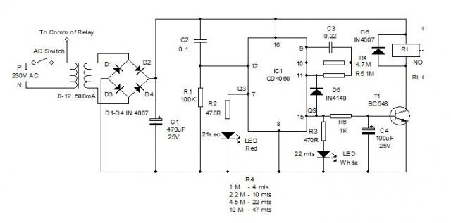
auto night lamp  high power led circuit diagram 350×256

auto night lamp high power led circuit diagram

Order Sekarang

led autolamps oval led driving lamp  integrated front position lamp 500×500

led autolamps oval led driving lamp integrated front position lamp

Order Sekarang

automatic lamp 640×317

automatic lamp

Order Sekarang

auto headlamp auto lighting auto lamp car led headlamp headlamp 800×800

auto headlamp auto lighting auto lamp car led headlamp headlamp

Order Sekarang

automatic night lamp 768×1024

automatic night lamp

Order Sekarang

led autolamps  series single function orange indicator led light 1600×1600

led autolamps series single function orange indicator led light

Order Sekarang

automatic night lamp  dual modes instructables 2000×1328

automatic night lamp dual modes instructables

Order Sekarang

led autolamps  series clear single function orange indicator led li 1600×1600

led autolamps series clear single function orange indicator led li

Order Sekarang

rear fog lamp automachicom 1200×628

rear fog lamp automachicom

Order Sekarang

colour switchable   vehicle led auxiliary auto lamp vehicle led 800×800

colour switchable vehicle led auxiliary auto lamp vehicle led

Order Sekarang

technical english halogen lamp 2048×1536

technical english halogen lamp

Order Sekarang

katalog depo auto lamp  catalog  catalogue 474×285

katalog depo auto lamp catalog catalogue

Order Sekarang

auto lamp inventorinth 1076×644

auto lamp inventorinth

Order Sekarang

led autolamps  series 800×800

led autolamps series

Order Sekarang

automatic night lamp    work diyguru 707×359

automatic night lamp work diyguru

Order Sekarang

car auto light system  steps instructables 1820×1024

car auto light system steps instructables

Order Sekarang

auto lamps   room attractive  amazing ceiling lights 1772×1181

auto lamps room attractive amazing ceiling lights

Order Sekarang

lamp pengertian fungsi manfaat   install 2448×1632

lamp pengertian fungsi manfaat install

Order Sekarang

led autolamps rear combination lamp  auto 750×500

led autolamps rear combination lamp auto

Order Sekarang

automatic lamp  steps instructables 1131×943

automatic lamp steps instructables

Order Sekarang

jual promo automatic lamp original shopee indonesia 486×486

jual promo automatic lamp original shopee indonesia

Order Sekarang

led autolamps work lamps 1196×1692

led autolamps work lamps

Order Sekarang

Temukan solusi terbaik untuk kenyamanan ruang Anda dengan Auto Lamp Function! Produk peredam suara dan panas ini menawarkan performa maksimal dengan harga yang terjangkau. Dapatkan kualitas unggul tanpa menguras kantong, dan nikmati suasana tenang serta sejuk di setiap sudut rumah atau kantor Anda. Pilih Auto Lamp Function – pilihan cerdas untuk investasi jangka panjang!

Tidak ada hasil untuk penelusuran kata kunci Auto Lamp Function

NO RESULT FOUND

Maaf, tidak ada yang cocok dengan kriteria yang Anda cari.

Apa yang ingin Anda lakukan?
« kembali ke Beranda atau gunakan kotak pencarian dibawah ini untuk mulai penelusuran baru.

Social Media & Marketplace
Chat via Whatsapp

Ada yang ditanyakan?
Klik untuk chat dengan customer support kami

Raisa
● online
Benu
● online
Raisa
● online
Halo, perkenalkan saya Raisa
baru saja
Ada yang bisa saya bantu?
baru saja
Produk Quick Order

Pemesanan dapat langsung menghubungi kontak dibawah:

Auto Lamp Function

Jika kamu sedang mencari Auto Lamp Function, maka anda berada di halaman yang tepat. Kami menyediakan aneka Auto Lamp Function yang bisa anda pesan online. Silakan hubungi kami via +6282245078486, jangan lupa sertakan juka gambar yang diinginkan.

Kami mengirim paket Auto Lamp Function melalui berbagai ekspedisi, misalnya JNE, JNT, POS, dll. Kami juga menerima pembayaran via BCA/Mandiri/dll. Pengiriman biasanya tidak sampai seminggu sudah sampai dan kami sertakan pula nomor resi yang bisa digunakan untuk tracking barang secara online.

automatic night lamp    work diyguru

Tidak hanya Auto Lamp Function, anda juga bisa melihat gambar lain seperti Green Glass, Light Bulb, Library Table, For Study, White Background, Wooden Desk, LED Wall, Design Ideas, Black Light, Vintage Style, LED Desk, Wood Floor, Library Desk, Miniature Dining Table, Table Pic, Halogen Desk, Black Desk, Bunny, Post, Living Room Floor, Industrial Floor, LED Light Floor, Boho Table, and Office.

Berbagai Contoh Auto Lamp Function

Berikut kami sertakan berbagai contoh gambar untuk Auto Lamp Function, silakan save gambar di bawah dengan klik tombol pesan, anda akan kami arahkan pemesanan via WA ke +6282245078486.

mercedes auto lamp function inoperative mb medic 768×432

mercedes auto lamp function inoperative mb medic

Order Sekarang

auto lamp  steps instructables 2100×1750

auto lamp steps instructables

Order Sekarang

automatic lamp transform  bulb   smart device intellisense 543×364

automatic lamp transform bulb smart device intellisense

Order Sekarang

led dynamic turn function combination lamp auto cape accessories 2560×1755

led dynamic turn function combination lamp auto cape accessories

Order Sekarang

auto lamp stock image image  headlight luster isolated 1189×1690

auto lamp stock image image headlight luster isolated

Order Sekarang

automotive lamp guide bulbamerica 1033×576

automotive lamp guide bulbamerica

Order Sekarang

auto night lamp  high power led circuit diagram 350×256

auto night lamp high power led circuit diagram

Order Sekarang

led autolamps oval led driving lamp  integrated front position lamp 500×500

led autolamps oval led driving lamp integrated front position lamp

Order Sekarang

automatic lamp 640×317

automatic lamp

Order Sekarang

auto headlamp auto lighting auto lamp car led headlamp headlamp 800×800

auto headlamp auto lighting auto lamp car led headlamp headlamp

Order Sekarang

automatic night lamp 768×1024

automatic night lamp

Order Sekarang

led autolamps  series single function orange indicator led light 1600×1600

led autolamps series single function orange indicator led light

Order Sekarang

automatic night lamp  dual modes instructables 2000×1328

automatic night lamp dual modes instructables

Order Sekarang

led autolamps  series clear single function orange indicator led li 1600×1600

led autolamps series clear single function orange indicator led li

Order Sekarang

rear fog lamp automachicom 1200×628

rear fog lamp automachicom

Order Sekarang

colour switchable   vehicle led auxiliary auto lamp vehicle led 800×800

colour switchable vehicle led auxiliary auto lamp vehicle led

Order Sekarang

technical english halogen lamp 2048×1536

technical english halogen lamp

Order Sekarang

katalog depo auto lamp  catalog  catalogue 474×285

katalog depo auto lamp catalog catalogue

Order Sekarang

auto lamp inventorinth 1076×644

auto lamp inventorinth

Order Sekarang

led autolamps  series 800×800

led autolamps series

Order Sekarang

automatic night lamp    work diyguru 707×359

automatic night lamp work diyguru

Order Sekarang

car auto light system  steps instructables 1820×1024

car auto light system steps instructables

Order Sekarang

auto lamps   room attractive  amazing ceiling lights 1772×1181

auto lamps room attractive amazing ceiling lights

Order Sekarang

lamp pengertian fungsi manfaat   install 2448×1632

lamp pengertian fungsi manfaat install

Order Sekarang

led autolamps rear combination lamp  auto 750×500

led autolamps rear combination lamp auto

Order Sekarang

automatic lamp  steps instructables 1131×943

automatic lamp steps instructables

Order Sekarang

jual promo automatic lamp original shopee indonesia 486×486

jual promo automatic lamp original shopee indonesia

Order Sekarang

led autolamps work lamps 1196×1692

led autolamps work lamps

Order Sekarang

Temukan solusi terbaik untuk kenyamanan ruang Anda dengan Auto Lamp Function! Produk peredam suara dan panas ini menawarkan performa maksimal dengan harga yang terjangkau. Dapatkan kualitas unggul tanpa menguras kantong, dan nikmati suasana tenang serta sejuk di setiap sudut rumah atau kantor Anda. Pilih Auto Lamp Function – pilihan cerdas untuk investasi jangka panjang!