Android Lifecycle

Jika kamu sedang mencari Android Lifecycle, maka anda berada di halaman yang tepat. Kami menyediakan aneka Android Lifecycle yang bisa anda pesan online. Silakan hubungi kami via +6282245078486, jangan lupa sertakan juka gambar yang diinginkan.

Kami mengirim paket Android Lifecycle melalui berbagai ekspedisi, misalnya JNE, JNT, POS, dll. Kami juga menerima pembayaran via BCA/Mandiri/dll. Pengiriman biasanya tidak sampai seminggu sudah sampai dan kami sertakan pula nomor resi yang bisa digunakan untuk tracking barang secara online.

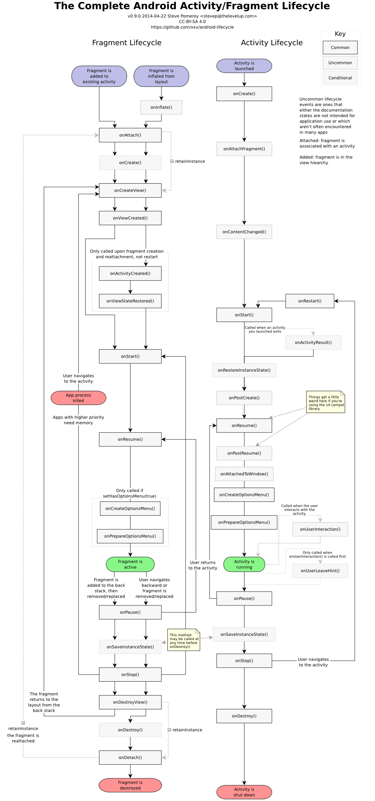
complete android activity  fragment lifecycle tech  sf  oakland

Tidak hanya Android Lifecycle, anda juga bisa melihat gambar lain seperti Activity Program, Application Development, Broadcast Receiver, Go Back, Application, View, Activity, Fragment, Service, Diagram, Studio, 4$, Activity Fragment, State, La Gi, Phase, Component, Create, Events, Java, Dark Background, Example, Fragment LifeCycle, Android. View Life Cycle, Android-App Life Cycle, Android Development, Android Life Cycle Chart, Android Studio Life Cycle, and IT Lifecycle.

Berbagai Contoh Android Lifecycle

Berikut kami sertakan berbagai contoh gambar untuk Android Lifecycle, silakan save gambar di bawah dengan klik tombol pesan, anda akan kami arahkan pemesanan via WA ke +6282245078486.

android lifecycle    mobile app android operating 768×1024

android lifecycle mobile app android operating

Order Sekarang

android lifecycle  method computer programming inheritance 768×1024

android lifecycle method computer programming inheritance

Order Sekarang

android lifecycle android developers medium 383×480

android lifecycle android developers medium

Order Sekarang

github udacityandroid lifecycle  android app  demonstrate 1200×600

github udacityandroid lifecycle android app demonstrate

Order Sekarang

fragment lifecycle app architecture android developers 821×1004

fragment lifecycle app architecture android developers

Order Sekarang

demystifying  activity  fragment lifecycle  android development 685×641

demystifying activity fragment lifecycle android development

Order Sekarang

android lifecycle 639×754

android lifecycle

Order Sekarang

android lifecycle kodeco 900×695

android lifecycle kodeco

Order Sekarang

demystifying  android app lifecycle   depth exploration 1920×1080

demystifying android app lifecycle depth exploration

Order Sekarang

stages   activity lifecycle android developers 900×1022

stages activity lifecycle android developers

Order Sekarang

android application lifecycle application android android app 638×400

android application lifecycle application android android app

Order Sekarang

github tw freyandroid lifecycle cheat sheet  diagram 1200×600

github tw freyandroid lifecycle cheat sheet diagram

Order Sekarang

android activity   lifecycle mobile application  uk academe 1920×376

android activity lifecycle mobile application uk academe

Order Sekarang

android application  activity lifecycle tutorial 1051×897

android application activity lifecycle tutorial

Order Sekarang

activity lifecycle app architecture android developers 513×663

activity lifecycle app architecture android developers

Order Sekarang

github zerkijulianlifecycleandroid lifecycle android 1899×1001

github zerkijulianlifecycleandroid lifecycle android

Order Sekarang

android activity lifecycle  scientific diagram 850×866

android activity lifecycle scientific diagram

Order Sekarang

basic steps android managing  activity lifecycle 538×668

basic steps android managing activity lifecycle

Order Sekarang

android app lifecycle understanding  basics ql tech australia 1280×720

android app lifecycle understanding basics ql tech australia

Order Sekarang

complete android activity  fragment lifecycle tech  sf  oakland 1196×2552

complete android activity fragment lifecycle tech sf oakland

Order Sekarang

understanding lifecycle lifecycle observer  lifecycle owner 1024×1024

understanding lifecycle lifecycle observer lifecycle owner

Order Sekarang

activity lifecycle  android  sagar malhotra medium 1200×675

activity lifecycle android sagar malhotra medium

Order Sekarang

understanding  android lifecycle  lifecycle owner  lifecycle 1207×675

understanding android lifecycle lifecycle owner lifecycle

Order Sekarang

activity lifecycle  android lifecycle android activity lifecycle 1085×320

activity lifecycle android lifecycle android activity lifecycle

Order Sekarang

activity lifecycle  android   learn easily   important 898×367

activity lifecycle android learn easily important

Order Sekarang

android lifecycle cheat sheet part iii fragments  jose 694×1000

android lifecycle cheat sheet part iii fragments jose

Order Sekarang

android life cycle  dev 1039×480

android life cycle dev

Order Sekarang

activity lifecycle  android  demo app geeksforgeeks 601×660

activity lifecycle android demo app geeksforgeeks

Order Sekarang

android lifecycle cheat sheet part iii avoid  mistakes 1200×800

android lifecycle cheat sheet part iii avoid mistakes

Order Sekarang

android app lifecycle part    tutorial   teach 1200×675

android app lifecycle part tutorial teach

Order Sekarang

understanding android application lifecycle  process dev community 1000×500

understanding android application lifecycle process dev community

Order Sekarang

Temukan solusi terbaik untuk kenyamanan ruang Anda dengan Android Lifecycle! Produk peredam suara dan panas ini menawarkan performa maksimal dengan harga yang terjangkau. Dapatkan kualitas unggul tanpa menguras kantong, dan nikmati suasana tenang serta sejuk di setiap sudut rumah atau kantor Anda. Pilih Android Lifecycle – pilihan cerdas untuk investasi jangka panjang!

Tidak ada hasil untuk penelusuran kata kunci Android Lifecycle

NO RESULT FOUND

Maaf, tidak ada yang cocok dengan kriteria yang Anda cari.

Apa yang ingin Anda lakukan?
« kembali ke Beranda atau gunakan kotak pencarian dibawah ini untuk mulai penelusuran baru.

Social Media & Marketplace
Chat via Whatsapp

Ada yang ditanyakan?
Klik untuk chat dengan customer support kami

Raisa
● online
Benu
● online
Raisa
● online
Halo, perkenalkan saya Raisa
baru saja
Ada yang bisa saya bantu?
baru saja
Produk Quick Order

Pemesanan dapat langsung menghubungi kontak dibawah:

Android Lifecycle

Jika kamu sedang mencari Android Lifecycle, maka anda berada di halaman yang tepat. Kami menyediakan aneka Android Lifecycle yang bisa anda pesan online. Silakan hubungi kami via +6282245078486, jangan lupa sertakan juka gambar yang diinginkan.

Kami mengirim paket Android Lifecycle melalui berbagai ekspedisi, misalnya JNE, JNT, POS, dll. Kami juga menerima pembayaran via BCA/Mandiri/dll. Pengiriman biasanya tidak sampai seminggu sudah sampai dan kami sertakan pula nomor resi yang bisa digunakan untuk tracking barang secara online.

understanding android application lifecycle  process dev community

Tidak hanya Android Lifecycle, anda juga bisa melihat gambar lain seperti Activity Program, Structured Concurrency, Application Development, Broadcast Receiver, Go Back, Application, View, Activity, Fragment, Service, Diagram, Studio, Activity Fragment, State, La Gi, Phase, Component, Create, Events, Java, Dark Background, and Example.

Berbagai Contoh Android Lifecycle

Berikut kami sertakan berbagai contoh gambar untuk Android Lifecycle, silakan save gambar di bawah dengan klik tombol pesan, anda akan kami arahkan pemesanan via WA ke +6282245078486.

android lifecycle    mobile app android operating 768×1024

android lifecycle mobile app android operating

Order Sekarang

android lifecycle  method computer programming inheritance 768×1024

android lifecycle method computer programming inheritance

Order Sekarang

android lifecycle android developers medium 383×480

android lifecycle android developers medium

Order Sekarang

github udacityandroid lifecycle  android app  demonstrate 1200×600

github udacityandroid lifecycle android app demonstrate

Order Sekarang

fragment lifecycle app architecture android developers 821×1004

fragment lifecycle app architecture android developers

Order Sekarang

demystifying  activity  fragment lifecycle  android development 685×641

demystifying activity fragment lifecycle android development

Order Sekarang

android lifecycle 639×754

android lifecycle

Order Sekarang

android lifecycle kodeco 900×695

android lifecycle kodeco

Order Sekarang

demystifying  android app lifecycle   depth exploration 1920×1080

demystifying android app lifecycle depth exploration

Order Sekarang

stages   activity lifecycle android developers 900×1022

stages activity lifecycle android developers

Order Sekarang

android application lifecycle application android android app 638×400

android application lifecycle application android android app

Order Sekarang

github tw freyandroid lifecycle cheat sheet  diagram 1200×600

github tw freyandroid lifecycle cheat sheet diagram

Order Sekarang

android activity   lifecycle mobile application  uk academe 1920×376

android activity lifecycle mobile application uk academe

Order Sekarang

android application  activity lifecycle tutorial 1051×897

android application activity lifecycle tutorial

Order Sekarang

activity lifecycle app architecture android developers 513×663

activity lifecycle app architecture android developers

Order Sekarang

github zerkijulianlifecycleandroid lifecycle android 1899×1001

github zerkijulianlifecycleandroid lifecycle android

Order Sekarang

android activity lifecycle  scientific diagram 850×866

android activity lifecycle scientific diagram

Order Sekarang

basic steps android managing  activity lifecycle 538×668

basic steps android managing activity lifecycle

Order Sekarang

android app lifecycle understanding  basics ql tech australia 1280×720

android app lifecycle understanding basics ql tech australia

Order Sekarang

complete android activity  fragment lifecycle tech  sf  oakland 1196×2552

complete android activity fragment lifecycle tech sf oakland

Order Sekarang

understanding lifecycle lifecycle observer  lifecycle owner 1024×1024

understanding lifecycle lifecycle observer lifecycle owner

Order Sekarang

activity lifecycle  android  sagar malhotra medium 1200×675

activity lifecycle android sagar malhotra medium

Order Sekarang

understanding  android lifecycle  lifecycle owner  lifecycle 1207×675

understanding android lifecycle lifecycle owner lifecycle

Order Sekarang

activity lifecycle  android lifecycle android activity lifecycle 1085×320

activity lifecycle android lifecycle android activity lifecycle

Order Sekarang

activity lifecycle  android   learn easily   important 898×367

activity lifecycle android learn easily important

Order Sekarang

android lifecycle cheat sheet part iii fragments  jose 694×1000

android lifecycle cheat sheet part iii fragments jose

Order Sekarang

android life cycle  dev 1039×480

android life cycle dev

Order Sekarang

activity lifecycle  android  demo app geeksforgeeks 601×660

activity lifecycle android demo app geeksforgeeks

Order Sekarang

android lifecycle cheat sheet part iii avoid  mistakes 1200×800

android lifecycle cheat sheet part iii avoid mistakes

Order Sekarang

android app lifecycle part    tutorial   teach 1200×675

android app lifecycle part tutorial teach

Order Sekarang

understanding android application lifecycle  process dev community 1000×500

understanding android application lifecycle process dev community

Order Sekarang

Temukan solusi terbaik untuk kenyamanan ruang Anda dengan Android Lifecycle! Produk peredam suara dan panas ini menawarkan performa maksimal dengan harga yang terjangkau. Dapatkan kualitas unggul tanpa menguras kantong, dan nikmati suasana tenang serta sejuk di setiap sudut rumah atau kantor Anda. Pilih Android Lifecycle – pilihan cerdas untuk investasi jangka panjang!