6502 Schematic

Jika kamu sedang mencari 6502 Schematic, maka anda berada di halaman yang tepat. Kami menyediakan aneka 6502 Schematic yang bisa anda pesan online. Silakan hubungi kami via +6282245078486, jangan lupa sertakan juka gambar yang diinginkan.

Kami mengirim paket 6502 Schematic melalui berbagai ekspedisi, misalnya JNE, JNT, POS, dll. Kami juga menerima pembayaran via BCA/Mandiri/dll. Pengiriman biasanya tidak sampai seminggu sudah sampai dan kami sertakan pula nomor resi yang bisa digunakan untuk tracking barang secara online.

building   computer part  uart kiran tomlinson

Tidak hanya 6502 Schematic, anda juga bisa melihat gambar lain seperti Program Counter, Full Connection, Processor, Ben Eater, CPU, Diagram, Monster, For, PS2 Interface, Chip, LCD, Circuit, Circuit Diagram, CPU Architecture, Operating System, Control Unit, Logic Diagram, Stack Pointer, U.S. Army, Breadboard Computer, Transparent Background, Transistor Diagram, CPU Die, and Apple II.

Berbagai Contoh 6502 Schematic

Berikut kami sertakan berbagai contoh gambar untuk 6502 Schematic, silakan save gambar di bawah dengan klik tombol pesan, anda akan kami arahkan pemesanan via WA ke +6282245078486.

schematic 768×1024

schematic

Order Sekarang

architecture  integrated circuit computer programming 768×1024

architecture integrated circuit computer programming

Order Sekarang

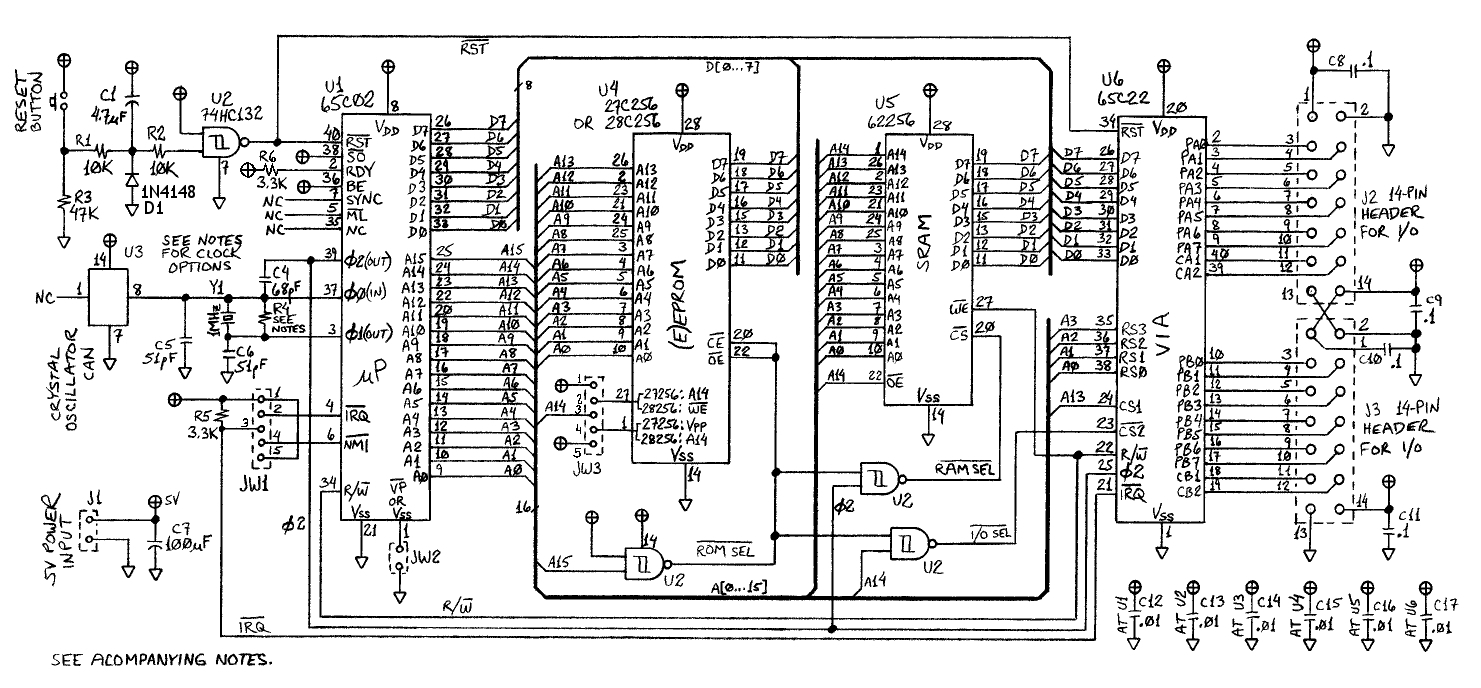
detailed schematic    computer architecture 1072×668

detailed schematic computer architecture

Order Sekarang

schematic  sbc 768×544

schematic sbc

Order Sekarang

schematic  display 768×544

schematic display

Order Sekarang

platform  creating  sharing projects oshwlab 1169×828

platform creating sharing projects oshwlab

Order Sekarang

chessprogramming wiki 897×925

chessprogramming wiki

Order Sekarang

computer platform  creating  sharing projects oshwlab 1652×1171

computer platform creating sharing projects oshwlab

Order Sekarang

reset 1095×753

reset

Order Sekarang

build   computer 3434×2202

build computer

Order Sekarang

org view topic  couple assorted questions  internal 2132×2639

org view topic couple assorted questions internal

Order Sekarang

org view topic visualizing 938×696

org view topic visualizing

Order Sekarang

review   computer schematic rbeneater 1080×735

review computer schematic rbeneater

Order Sekarang

explore  comprehensive  datasheet   electronic projects 600×377

explore comprehensive datasheet electronic projects

Order Sekarang

programmers reference retro game coders 1200×900

programmers reference retro game coders

Order Sekarang

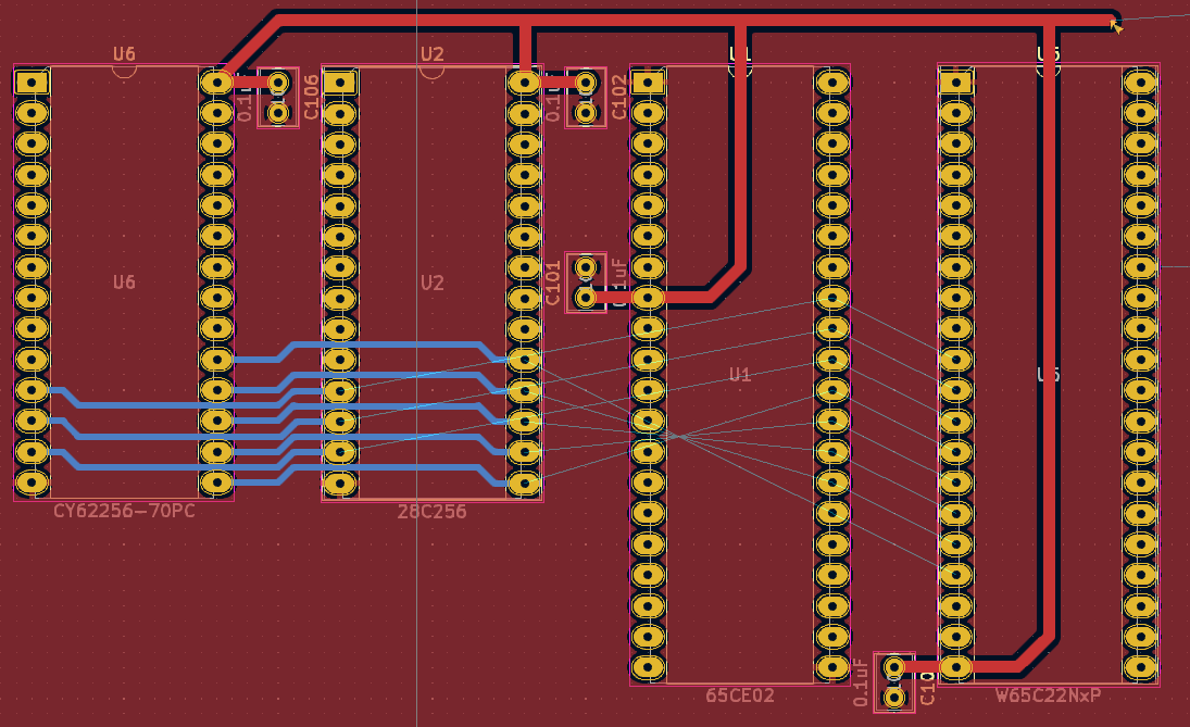
building   computer part  uart kiran tomlinson 961×741

building computer part uart kiran tomlinson

Order Sekarang

cpu easyeda open source hardware lab 1392×920

cpu easyeda open source hardware lab

Order Sekarang

github davidmjc svg schematic    microprocessor 1153×1100

github davidmjc svg schematic microprocessor

Order Sekarang

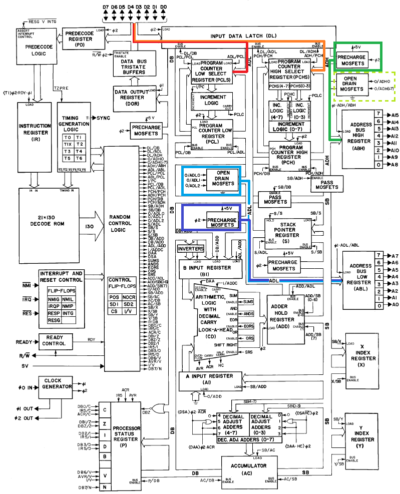
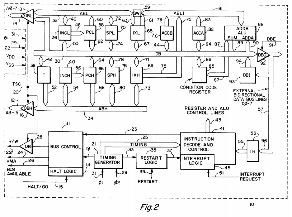
microprocessor datasheet 2066×2920

microprocessor datasheet

Order Sekarang

building   computer part  origins   kit  kiran tomlinson 729×169

building computer part origins kit kiran tomlinson

Order Sekarang

build trobertson 1536×933

build trobertson

Order Sekarang

multiprocessor  schematic  complete 4040×2307

multiprocessor schematic complete

Order Sekarang

ruuds commodore site ttl build 689×807

ruuds commodore site ttl build

Order Sekarang

basement hackadayio 2544×1496

basement hackadayio

Order Sekarang

diy 968×738

diy

Order Sekarang

mk  computer easyeda open source hardware lab 961×782

mk computer easyeda open source hardware lab

Order Sekarang

potpourri  primer 1481×688

potpourri primer

Order Sekarang

review  pcb design   circuit electrical engineering 1095×669

review pcb design circuit electrical engineering

Order Sekarang

order    read  vectors  retrocomputing stack 799×987

order read vectors retrocomputing stack

Order Sekarang

alternate  wiring scheme  central address  data bus rbeneater 1080×1440

alternate wiring scheme central address data bus rbeneater

Order Sekarang

Temukan solusi terbaik untuk kenyamanan ruang Anda dengan 6502 Schematic! Produk peredam suara dan panas ini menawarkan performa maksimal dengan harga yang terjangkau. Dapatkan kualitas unggul tanpa menguras kantong, dan nikmati suasana tenang serta sejuk di setiap sudut rumah atau kantor Anda. Pilih 6502 Schematic – pilihan cerdas untuk investasi jangka panjang!

Tidak ada hasil untuk penelusuran kata kunci 6502 Schematic

NO RESULT FOUND

Maaf, tidak ada yang cocok dengan kriteria yang Anda cari.

Apa yang ingin Anda lakukan?
« kembali ke Beranda atau gunakan kotak pencarian dibawah ini untuk mulai penelusuran baru.

Social Media & Marketplace
Chat via Whatsapp

Ada yang ditanyakan?
Klik untuk chat dengan customer support kami

Raisa
● online
Benu
● online
Raisa
● online
Halo, perkenalkan saya Raisa
baru saja
Ada yang bisa saya bantu?
baru saja
Produk Quick Order

Pemesanan dapat langsung menghubungi kontak dibawah:

6502 Schematic

Jika kamu sedang mencari 6502 Schematic, maka anda berada di halaman yang tepat. Kami menyediakan aneka 6502 Schematic yang bisa anda pesan online. Silakan hubungi kami via +6282245078486, jangan lupa sertakan juka gambar yang diinginkan.

Kami mengirim paket 6502 Schematic melalui berbagai ekspedisi, misalnya JNE, JNT, POS, dll. Kami juga menerima pembayaran via BCA/Mandiri/dll. Pengiriman biasanya tidak sampai seminggu sudah sampai dan kami sertakan pula nomor resi yang bisa digunakan untuk tracking barang secara online.

potpourri  primer

Tidak hanya 6502 Schematic, anda juga bisa melihat gambar lain seperti Program Counter, Full Connection, Processor, Ben Eater, CPU, Diagram, Monster, For, PS2 Interface, Chip, LCD, Circuit, Circuit Diagram, CPU Architecture, Operating System, Control Unit, Logic Diagram, Stack Pointer, U.S. Army, Breadboard Computer, Transparent Background, Transistor Diagram, CPU Die, and Apple II.

Berbagai Contoh 6502 Schematic

Berikut kami sertakan berbagai contoh gambar untuk 6502 Schematic, silakan save gambar di bawah dengan klik tombol pesan, anda akan kami arahkan pemesanan via WA ke +6282245078486.

schematic 768×1024

schematic

Order Sekarang

architecture  integrated circuit computer programming 768×1024

architecture integrated circuit computer programming

Order Sekarang

detailed schematic    computer architecture 1072×668

detailed schematic computer architecture

Order Sekarang

schematic  sbc 768×544

schematic sbc

Order Sekarang

schematic  display 768×544

schematic display

Order Sekarang

platform  creating  sharing projects oshwlab 1169×828

platform creating sharing projects oshwlab

Order Sekarang

chessprogramming wiki 897×925

chessprogramming wiki

Order Sekarang

computer platform  creating  sharing projects oshwlab 1652×1171

computer platform creating sharing projects oshwlab

Order Sekarang

reset 1095×753

reset

Order Sekarang

build   computer 3434×2202

build computer

Order Sekarang

org view topic  couple assorted questions  internal 2132×2639

org view topic couple assorted questions internal

Order Sekarang

org view topic visualizing 938×696

org view topic visualizing

Order Sekarang

review   computer schematic rbeneater 1080×735

review computer schematic rbeneater

Order Sekarang

explore  comprehensive  datasheet   electronic projects 600×377

explore comprehensive datasheet electronic projects

Order Sekarang

programmers reference retro game coders 1200×900

programmers reference retro game coders

Order Sekarang

building   computer part  uart kiran tomlinson 961×741

building computer part uart kiran tomlinson

Order Sekarang

cpu easyeda open source hardware lab 1392×920

cpu easyeda open source hardware lab

Order Sekarang

github davidmjc svg schematic    microprocessor 1153×1100

github davidmjc svg schematic microprocessor

Order Sekarang

microprocessor datasheet 2066×2920

microprocessor datasheet

Order Sekarang

building   computer part  origins   kit  kiran tomlinson 729×169

building computer part origins kit kiran tomlinson

Order Sekarang

build trobertson 1536×933

build trobertson

Order Sekarang

multiprocessor  schematic  complete 4040×2307

multiprocessor schematic complete

Order Sekarang

ruuds commodore site ttl build 689×807

ruuds commodore site ttl build

Order Sekarang

basement hackadayio 2544×1496

basement hackadayio

Order Sekarang

diy 968×738

diy

Order Sekarang

mk  computer easyeda open source hardware lab 961×782

mk computer easyeda open source hardware lab

Order Sekarang

potpourri  primer 1481×688

potpourri primer

Order Sekarang

review  pcb design   circuit electrical engineering 1095×669

review pcb design circuit electrical engineering

Order Sekarang

order    read  vectors  retrocomputing stack 799×987

order read vectors retrocomputing stack

Order Sekarang

alternate  wiring scheme  central address  data bus rbeneater 1080×1440

alternate wiring scheme central address data bus rbeneater

Order Sekarang

Temukan solusi terbaik untuk kenyamanan ruang Anda dengan 6502 Schematic! Produk peredam suara dan panas ini menawarkan performa maksimal dengan harga yang terjangkau. Dapatkan kualitas unggul tanpa menguras kantong, dan nikmati suasana tenang serta sejuk di setiap sudut rumah atau kantor Anda. Pilih 6502 Schematic – pilihan cerdas untuk investasi jangka panjang!